Die Grenzen in Niger
Modellierungsthema
Unser Modellierungsprojekt behandelt eine Fragestellung, die weltweit zum Problem werden könnte.
Mehr als die Hälfte der Bevölkerung in Afrika ist unter 20 Jahre alt - und steht somit noch vor oder am Beginn der Familiengründungsphase. Durch die immer bessere medizinische Versorgung, der immer höheren Lebenserwartung und der Altersstruktur der Bevölkerung herrscht ein hohes Bevölkerungswachstum. Vor allem Staaten, die südlich der Sahara liegen, haben es schwer, durch die hohen Bevölkerungszahlen ihre Einwohner mit den notwendigen Schul- und Arbeitsplätzen und Gesundheitseinrichtungen zu versorgen. Durch die geographische Lage des Landes sind auch die Wasserressourcen in Niger beschränkt und im Vergleich zu Deutschland gering (Deutschland: 1.321 m³ Frischwasser pro Kopf pro Jahr; Niger: 183 m³ Frischwasser pro Kopf pro Jahr; Stand 2014). In diesen Regionen, in denen die wirtschaftliche Entfaltungsmöglichkeit kaum vorhanden ist, sind Kinder wichtige Stützen für ihre Eltern. Somit sind viele Kinder gleichbedeutend mit der sozialen Absicherung.
Im Hinblick auf die konstant hohen Geburtenzahlen von durchschnittlich 7,001 Kindern von nigerischen Frauen (Stand 2017), wollen wir für dieses Land die Grenzen ausloten und uns das Bevölkerungswachstum unter Veränderung verschiedener Gesichtspunkte ansehen.
Mögliche einzuholende Daten
- Einwohnerzahlen
- Geburtenrate
- Sterberate
- Wasserressourcen
Ziele
Wir verfolgen mit unserem Modellierungsprojekt das Ziel, Aussagen über die zukünftige Bevölkerungsentwicklung in Niger treffen zu können. Dazu werden Faktoren des Landes, von welchen die Bevölkerung abhängig ist, betrachtet.
Niveauzuordnung
Es ist möglich, sich unser Modellierungsprojekt auf unterschiedlichen Bildungsstufen zu betrachten.
Sekundarstufe I
- Datenauswertung
- Erstellung eines Graphen in GeoGebra
- Übertragung von Daten in Excel
- Umgang mit Daten in Excel
- Funktionsgraphen interpretieren können
- Prozentrechnung
Sekundarstufe II
- logistisches (beschränktes) Wachstum (Anwendung)
- nicht lineare Regression mit Excel
- Darstellung der Bevölkerungsentwicklung (logistisch) mit Geogebra
- Interpretation der erhaltenen Daten
Universität
- logistisches (beschränktes) Wachstum (Herleitung)
- explizites Eulerverfahren
- Skripte in Octave erstellen und nachvollziehen
- lineare und nicht lineare Regression
Modellierungszyklen
Modellierungszyklus 1
Zielsetzung
Ziel dieses Modellierungszyklus ist es, die Bevölkerungsentwicklung in Niger in Abhängigkeit der Wasserressourcen darzustellen. Zum Vergleich betrachten wir uns diese auch in Deutschland.
Vorbereitung
Auf Abbildung 1 ist das Flussdiagramm zu sehen, welches die einzelnen Schritte des ersten Modellierungszyklus bis zur Erstellung des Verhulst Modells zeigt. Ein wichtiger Punkt stellte vor allem in diesem Zyklus die Datenrecherche dar.

- Daten
- Zur Vorbereitung des ersten Modellierungszyklus werden zuerst mehrere verschiedene Daten und Statistiken gesichtet, welche die Bevölkerungszahlen Nigers aufführen. Zudem werden die Veränderungen der Einwohnerzahl, Geburten- und Sterberate beachtet. Dafür werden wir die unten abgebildete Grafiken 5 und 6 nutzen.
- Recherche der Einwohnerzahlen in der Vergangenheit mithilfe von Statistiken
- Diagramme erstellen durch ein Tabellenkalkulationsprogramm
- Weiterhin führten wir eine Recherche durch, um Informationen über die Wasserressourcen in Niger und den Wasserverbrauch zu erhalten. Bezüglich des Wasserverbrauchs, welcher nötig ist, um Essen, Hygiene und die persönliche Leistungsfähigkeit zu gewährleisten sowie um Krankheiten zu vermeiden, gibt die UN einen Wert von 50l pro Kopf pro Tag an. Für die folgenden Berechnungen nehmen wir anfangs die Einschätzung des Wasserverbrauchs an, jedoch werden wir dann im Folgenden den Wert des Wasserverbrauchs variieren, da die Bevölkerung in Niger, wie in den meisten Ländern Afrikas, einen geringeren Wasserverbrauch im Durchschnitt aufweist.
- Verfahren

- Des Weiteren haben wir uns, um die Berechnungen durchführen zu können, mit dem Verfahren der linearen Regression beschäftigt. Die Regression (nicht nur die lineare) wird in allen unseren Modellierungszyklen eingesetzt. Daher wollen hier kurz auf die Idee des Verfahrens eingehen. Als Beispiel dient die Entwicklung der Einwohnerzahlen Deutschlands von 2000 bis 2018. Die Einwohnerzahlen nach Jahr sind in der folgenden Tabelle (Abbildung 2) dargestellt. Um die Daten später besser mithilfe von Geogebra darstellen zu können, werden die Jahre ausgehend von dem Jahr 2000, welches als Jahr 0 gesetzt wird, gezählt und die Bevölkerung wird in 10.000.000 angegeben.
- Bei einer Regression wird immer das Ziel verfolgt, aus einer Reihe von Datenpunkten eine Funktion zu generieren, welche diese Datenpunkte möglicht gut darstellt.
- In unserem Beispiel haben wir 19 Datenpunkte. Betrachtet man diese, so lassen sich keine großen Schwankungen feststellen. Die Werte liegen höchstens 0,27 auseinander.
- Daher empfiehlt es sich in diesem Fall eine lineare Regression durchzuführen. Dies bedeutet, dass wir eine lineare Funktion mit der Form f(x) =m·x + b suchen, welche die Werte möglichst gut darstellt. Es wird nicht vorkommen, dass alle Datenpunkte auf dieser Geraden liegen, da es sich um reale Daten handelt, die keine mathematische Funktion befolgen. Dies bedeutet:
- Gesucht ist eine lineare Funktion, bei der die Funktionswerte f(xi) von den y-Werten der Datenpunkt yi minimal abweichen, also den geringsten Abstand f(xi) - yi haben ( i = 0,1,2,...,18). Ist die Summe der Abstände aller Datenpunkte von den jeweiligen Funktionswerten minimal, so ist die gesuchte lineare Funktion gefunden. Wenn die Datenpunkte ober- und unterhalb der gefundenen Funktion liegen, gibt es positive und negative Abstände, wodurch sie sich in der Summe gegeneinander aufheben könnten. Um dies zu vermeiden, werden nicht die Abstände aufsummiert, sondern die Quadrate der Abstände, welche dann alle positiv sind. Daher wird die lineare Regression auch die Methode der kleinsten Quadrate genannt.
- In den Abbildungen 3 und 4 sind die Datenpunkte aus unserem Beispiel in Geogebra dargestellt. Des Weiteren ist jeweils ein Schieberegler für die Steigung m und den y-Achsenabschnitt b der gesuchten linearen Funktion zu sehen, sowie die Quadrate der Abstände der Datenpunkte von den Funktionswerten. Lässt man einen Schieberegler konstant und bewegt den zweiten, lässt sich mithilfe des Quadrates v20 erkennen, ob die Quadrate der Abstände sich vergrößern oder verkleinern. In den folgenden Abbildungen (3 und 4) ist dieser Vorgang dargestellt, wobei einmal die Steigung konstant bleibt und einmal der y-Achsenabschnitt.


Erste eingeholte und errechnete Daten
Um die Entwicklung der Bevölkerung darzustellen, haben wir sowohl eine Tabelle mithilfe von Excel erstellt, als auch eine graphische Darstellung mit Geogebra. In Abbildung 5 sind die Bevölkerungszahlen in Niger zwischen 1960 und 2018 aufgelistet. Zusätzlich haben wir die Wachstumsrate (in Prozent) für jedes Jahr ab 1961 berechnet, indem die Differenz aus der Bevölkerungszahl des aktuellen Jahres und des vergangenen Jahres gebildet, mit 100 multipliziert und anschließend durch die Einwohnerzahl des vergangenen Jahres dividiert wurde. Abbildung 6 wurde mithilfe von Geogebra erstellt. Dazu wurde die bereits erstellte Tabelle in eine Punktliste umgewandelt und anschließend mit der Funktion spline dargestellt. Durch die Abbildung lässt sich die Vermutung aufstellen, dass eine exponentielle Funktion die Bevölkerungsentwicklung im Zeitraum 1960 bis 2018 am besten darstellen wird.


In diesem Modellierungszyklus nehmen wir an, dass die Wasserressourcen jährlich konstant sind.
| Wasserbedarf pro Kopf pro Tag (benötigt) | 50 l = 0,05 m³ |
| Wasserressourcen pro Kopf pro Jahr (2014) | 183 m³ |
| Einwohnerzahl (1960) | 3388764 |
Zu beachten ist, dass die Wasserqualität nicht bekannt ist. Beispielsweise wird in Arlit Uran abgebaut, wodurch das Wasser in dieser Region kontaminiert ist. In die Berechnungen kann dieser Faktor nicht einfließen, da dazu keine genauen Daten existieren.
Berechnungen
- Ermittlung der Grenze
- Die Grenze wurde mithilfe der Daten der oben stehenden Tabelle ermittelt. Dazu wird mit der Angabe der benötigten Wassermenge der UN von 50l beziehungsweise 0,05 m³ Wasser pro Kopf pro Tag der Jahresbedarf einer Person berechnet: 0,05 m³· 365 = 18,25 m³
- Anschließend wird mithilfe der Einwohnerzahl in unserem Anfangsjahr 1960 (3388764 Einw.) und den recherchierten Wasserressourcen pro Kopf pro Jahr (183 m³, Stand 2014) die gesamten Wasserressourcen des Landes pro Jahr berechnet: 3388764 · 183 m³ = 620143812 m³
- Mithilfe der Wasserressourcen des Landes pro Jahr und dem Jahresbedarf an Wasser pro Kopf, kann nun die Bevölkerungsgrenze ermittelt werden: 620143812m³ ÷ 18,25m³ = 33980482,85 (Einw.)
- Somit ergibt sich durch Ergänzen die folgende Tabelle:
Wasserbedarf pro Kopf pro Tag (benötigt) 50 l = 0,05 m³ Wasserbedarf pro Kopf pro Jahr (benötigt) 18,25 m³ Wasserressourcen pro Kopf pro Jahr (2014) 183 m³ Einwohnerzahl (1960) 3388764 (Einw.) Wasserressourcen Gesamtbevölkerung pro Jahr 620143812 m³ Bevölkerungsgrenze 33980482,85 (Einw.)
- Da die Grenze vom Wasserbedarf einer Person pro Tag abhängt, können die obigen Werte auch in Abhängigkeit dazu dargestellt werden. Wir wählen uns t als Variable für den täglichen Wasserbedarf einer Person in m³. Damit ergibt sich folgende Funktion für die Grenze:
- Hiermit lässt sich zu jedem täglichen Wasserbedarf eine Grenze der Bevölkerungszahl finden.
- nicht lineare Regression mit Excel (exponentiell)
- Die nicht lineare Regression wird für das spätere Verhulst-Modell benötigt. Diese lässt sich auf zwei verschiedene Varianten ermitteln:
- Einmal mithilfe der exponentiellen Trendlinienfunktion von Excel oder mithilfe der exponentiellen Regression.
- 1. nicht lineare Regression mithilfe der Excelfunktion

Abb. 7: Nicht lineare Regression (exponentiell) mit Excel - Für die erste Variante wird in Excel eine Tabelle mit den Jahreszahlen und den zugehörigen Einwohnerzahlen erstellt. Diese wird markiert und dann durch das Programm gezeichnet. Anschließend wird mit einem Rechtsklick auf den Graphen die exponentielle Trendlinienfunktion ausgewählt. Dies ist auch in Abbildung 7 zu sehen.
- Excel gibt folgende Regressionsfunktion an:
- Hierbei gibt die Variable x die Zeit in Jahren an. Das Bestimmtheitsmaß beträgt circa 0,996.
- 2. nicht lineare Regression (exponentiell, kleinschrittig)
- Für die zweite Variante ist es auch sinnvoll aufgrund der großen Datenmenge mit Excel zu arbeiten.
- Gesucht wird eine nicht lineare Funktion, in unserem Fall eine Exponentialfunktion mit der Form
- Nun bezeichnet man f(x) mit y(x), also: .
- Die Transformation erfolgt durch Logarithmieren mit dem natürlichen Logarithmus. Man erhält dann die folgende Gleichung:
- Wir bezeichnen ab diesem Schritt und erhalten damit einen linearen Zusammenhang:
- (1)
- Um eine eindeutige lineare Funktion zu erhalten müssen die Steigung a und der y-Achsenabschnitt γ bestimmt werden. Die Steigung a erhalten wir durch den Quotient aus Sx*y* und Sx*x*. Wobei gilt: und ( und sind dabei die jeweiligen Durchschnittswerte).
- Damit ergibt sich .
- γ berechnet sich durch Umstellen der Gleichung (1), wobei für x* und y* immer die Durchschnittswerte verwendet werden. Damit ergibt sich:
- Die eindeutige lineare Funktion der transformierten Werte muss nun wieder retransformiert werden. Da a durch die Transformation nicht verändert wurde, muss nur γ retransformiert :werden.
- Damit erhalten wir als Regressionsfunktion genau die Gleichung, welche durch Excel auch berechnet wurde.

Abb. 8: Berechnung nicht lineare Regression (Teil 1)

- Verhulst-Modell (logistisches Wachstum)
- Mithilfe des Verhulst-Modells wollen wir nun das Bevölkerungswachstum in Abhängigkeit des täglichen Wasserverbrauchs t, also ein beschränktes Wachstum, in Niger darstellen.
- Da die Bevölkerungsänderung proportional zum Bestand und der freien Kapazität ist, ergibt sich:
- Durch Berechnung der Differentialgleichung erhält man schließlich folgenden Funktion:
- Die nachfolgenden Werte haben wir bereits aus den vorherigen Berechnungen erhalten:
E0 (Einwohnerzahl 1960) 3388764 a (Reproduktionsrate) 0,03224 a/b bzw. g(t) (Sättigungsgrenze/Bevölkerungsgrenze) 33980482,85 x0 (Anfangsjahr) 1960
- Zur Verwendung des Verhulst-Modells berechnen wir nun noch den Parameter b, welchen wir mithilfe der Funktion erhalten, indem wir den dritten Faktor Null setzen:
- ⇔
- ⇔
- Es ergibt sich also:
- Fügen wir nun alle bekannten Werte in die Funktion ein, erhalten wir:
- Mit dieser Funktion ist es uns möglich, sowohl die bisherige, als auch die zukünftige Bevölkerungsentwicklung zu berechnen. Dieser Berechnung liegt ein täglicher Wasserverbrauch von 50l (also t = 0,05 m³) am Tag zugrunde. Der Graph der Funktion ist mithilfe von Geogebra in Abbildung 10 dargestellt.

Abb. 10: Logistisches Wachstum in Abhängigkeit vom Tageswasserverbrauch pro Kopf-Annahme:Wasserverbrauch 0,05 m³
- Mithilfe der weiter oben berechneten Bevölkerungsgrenze lässt sich die Formel auch für einen beliebigen Wasserverbrauch berechnen.
E0 (Einwohnerzahl 1960) 3388764 a (Reproduktionsrate) 0,03224 a/b bzw. g(t) (Sättigungsgrenze/Bevölkerungsgrenze) x0 (Anfangsjahr) 1960
- Mit dem weiter oben berechneten Parameter b ergibt sich:
- .
- Wir erhalten also folgende Funktion:
- Mithilfe dieser Funktion lässt sich schließlich das beschränkte Wachstum in Abhängigkeit von Zeit und täglichem Wasserverbrauch pro Kopf in m³ modellieren. Auf Abbildung 11 wurde dieser Wasserverbrauch mit dem Schieberegler t, der sich zwischen 10 l (= 0,01m³) und 100 l (= 0,1 m³) in zehner Schritten bewegt, in Geogebra dargestellt.

Abb. 11: Logistisches Wachstum in Abhängigkeit vom Tageswasserverbrauch pro Kopf
- Fazit
- Abschließend ist als Fazit festzuhalten, dass nach unserem Modell die Bevölkerungsgrenze in Niger bei einem täglichen Wasserverbrauch von 50 l pro Person annähernd 250 Jahre nach 1960 also, im Jahr 2210 erreicht wird. Anhand der Abbildung 11 mit dem Schieberegler ist zu erkennen, dass je höher der Tagesverbrauch ist, desto früher wird die Bevölkerungsgrenze erreicht. Wichtig in der Beurteilung dieses Modelles ist, dass der Anteil des verunreinigten Wassers am Gesamtwasservorkommen nicht bekannt ist.
Vergleich
Um die erhaltenen Daten einordnen zu können, stellen wir nun die Entwicklung der deutschen Bevölkerung in Abhängigkeit der deutschen Wasserressourcen dar. Hier wird das bereits verwendete Verhulst-Modell angewandt. Dafür berechnen wir wie auch zuvor für die Bevölkerung in Niger die Bevölkerungsgrenze, indem die Wasserressourcen pro Kopf pro Jahr auf die Gesamtbevölkerung im Jahr 1960 hochgerechnet werden und dann durch den Wasserbedarf pro Kopf pro Jahr dividiert werden:
Die wichtigen Daten sind in der folgenden Tabelle dargestellt.
| Wasserbedarf pro Kopf pro Tag (benötigt) | 123 l = 0,123 m³ |
| Wasserbedarf pro Kopf pro Jahr (benötigt) | 44,895 m³ |
| Wasserressourcen pro Kopf pro Jahr (2014) | 1321 m³ |
| Einwohnerzahl (1960) | 72814900 |
| Bevölkerungsgrenze g | 2142521058 |
Im Folgenden wird allerdings die Reproduktionsrate a Nigers benutzt, da mit der Reproduktionsrate Deutschlands die Bevölkerungsgrenze nicht erreicht wird. Der Grund dafür liegt darin, dass das Bevölkerungswachstum in Deutschland stagniert beziehungsweise zum Teil rückläufig ist. In Deutschland liegt seit einigen Jahren folgende Situation vor:
Die Sterberate liegt über der Geburtenrate, wodurch die Einwohnerzahl sinkt. Gleichzeitig gibt es mehr Zuzüge als Abwanderungen in Deutschland, was dazu führt, dass der durch Geburten- und Sterberate hervorgerufene Effekt minimiert wird.
Demnach wird b aus dem Quotienten der Reproduktionsrate und der Bevölkerungsgrenze berechnet.
Nach dem Einsetzen der berechneten Werte in das Verhulst-Modell gilt für die Gesamtfunktion:
Der Graph der Funktion wird in Abbildung 12 mithilfe von Excel dargestellt.

Zu erkennen ist, dass die Bevölkerungsgrenze in Deutschland ungefähr im Jahr 2210 unter Verwendung der nigerschen Reproduktionsrate annähernd erreicht wird.
Reflexion
In diesem Modellierungszyklus wurde ein Modell zur Bevölkerungsentwicklung in Niger anhand des täglichen Wasserbedarfes pro Kopf entwickelt. Allerdings wurden einige wichtige Einflussfaktoren vernachlässigt. Einer dieser zentralen Einflussfaktoren ist der Klimawandel. Durch die globale Erwärmung wird es zu einer größeren Verdunstung der Wassermassen und damit zu einer Verringerung der Wasserressourcen kommen. Des Weiteren wird bei steigenden Temperaturen der Wasserbedarf pro Kopf ansteigen. Ein weiterer Faktor, der vernachlässigt wurde, ist die mögliche Veränderung der Wasserqualität beziehungsweise Wasseraufbereitung, die zwei Möglichkeiten bietet. Die erste Möglichkeit ist die Erweiterung des Uranabbaus, welcher in Arlit und der näheren Umgebung bereits zu kontaminiertem Wasser führte. Somit bliebe noch weniger Wasser für die Wasserversorgung der Einwohner. Die zweite Möglichkeit ist die Entwicklung von Niger zu einem Industrieland, was eine bessere Wasseraufbereitung und -versorgung ermöglichen würde.

Durch die nicht lineare Regression, welche eine exponentielle Funktion mit einem Bestimmtheitsmaß von circa 0,996 lieferte, wurde die Reproduktionsrate a für das Modell erhalten. Das Bestimmtheitsmaß zeigt, dass die Annäherung sehr gut ist und damit auch die Reproduktionsrate. Diese wurde dann in der mathematischen Modellierung mit dem Verhulst-Modell als konstant angenommen. In der Realität verändert sich die Wachstumsrate jedoch jedes Jahr und bleibt nicht konstant. In dem Modellierungszyklus 3 betrachten wir dann die Entwicklung der Bevölkerung mit Reproduktionsraten, welche nicht konstant angenommen werden.
Vergleicht man die mit dem Verhulst-Modell erhaltenen Daten mit den Rohdaten, so lässt sich erkennen, dass die ersten 30 Jahre also bis circa 1990 die Daten nahe beieinander liegen. Danach steigen die Bevölkerungszahlen in Niger in der Realität sehr stark und auch wesentlich stärker als in unserem Modell. Weshalb anzunehmen ist, dass die Grenze wesentlich früher erreicht wird als in unserem Modell berechnet. Beispielhaft werden die Daten im Jahr 2018 verglichen. Laut den Rohdaten leben im Jahr 2018 22.442.948 Menschen in Niger. Nach unseren Berechnungen jedoch nur 14.209.173,45. Dieser Wert entspricht näherungsweise dem Rohdatenwert von 2006. Zusammenfassend lässt sich feststellen, dass die Rohdaten nicht ausreichend gut angenähert werden, weshalb wir unsere Modellierung im Folgenden optimieren wollen.
Optimierung
Mithilfe der erstellten Exceldatei variieren wir den täglichen Wasserverbrauch pro Kopf, um die beste Annäherung des Verhulst Modells an die Rohdaten zu ermitteln. Im oberen Abschnitt haben wir festgestellt, dass der von der UN angesetzte Tagesbedarf von 50 l pro Kopf nicht der Lage in Niger entspricht. Im Folgenden betrachten wir den täglichen Wasserverbrauch einer Person von 1 l und 5 l.


Als Erstes betrachten wir die Bevölkerungsentwicklung Nigers vor dem Hintergrund eines täglichen Wasserverbrauchs von einem Liter pro Person. Bei diesem Wert liegt eine durchschnittliche Abweichung der berechneten Daten von den Rohdaten von 496.433,34 Einwohnern vor. Jedoch ist Annahme eines Tagesverbrauch von 1 l sehr unrealistisch, da dies nicht einmal den täglichen Trinkwasserbedarf einer Person deckt.
Bei einem täglichen Wasserverbrauch von 5 l pro Kopf liegt die durchschnittliche Abweichung bei 466.375,25 Einwohnern. Dieser Wert lässt vermuten, dass diese Annäherung besser als die Annäherung bei der Annahme von 1 l als Tagesverbrauch ist. Vergleicht man zusätzlich die Werte ab circa 2010, so lässt sich anhand der Graphen erkennen, dass die Entwicklung der Bevölkerung in Niger (Rohdaten) in den letzten Jahren durch das 1-l-Modell besser als durch das 5-l-Modell darstellt wird. Nimmt man an, dass die Bevölkerung zukünftig weiterhin mit einer hohen Wachstumsrate wächst, folgt, dass das 1-l-Modell die zukünfktige Bevölkerungsentwicklung etwas besser repräsentiert als das 5-l-Modell.

Zusammenfassend lässt sich festhalten, dass die Annahme eines täglichen Wasserverbrauchs von 5 l pro Kopf wesentlich realistischer ist, als die Annahme von 1 l pro Kopf pro Tag. Mit dem Wert von 5 l wäre der tägliche Trinkwasserbedarf gedeckt und es stände noch Wasser für die Hygiene, etc. zur Verfügung. Außerdem haben wir durch den Vergleich festgestellt, dass sich die mittleren Abweichungen der beiden Modelle nur geringfügig unterscheiden.
Bei einem angenommenen Tagesbedarf von 5 l wird, wie in Grafik 16 zu sehen, die Bevölkerungsgrenze von 339.804.828,5 circa im Jahr 2335 erreicht.
Modellierungszyklus 2
Zielsetzung
Nun möchten wir das Bevölkerungswachstum in Abhängigkeit zur Wohnfläche darstellen. Auch in diesem Zyklus wird das Verhulst-Modell verwendet. Ziel ist es, eine Aussage darüber machen zu können, welcher Faktor (Wasserressourcen oder Wohnfläche) die Entwicklung der nigerischen Einwohnerzahlen stärker beeinflusst.
Eingeholte Informationen und Daten

Auch für diesen Modellierungszyklus haben wir ein Flussdiagramm erstellt, welches die einzelnen Schritte unseres Vorgehens zeigt (siehe Abbildung 17). Auch in diesem Zyklus wurden neue Daten bezüglich der Flächenverteilung recherchiert und in der folgenden Tabelle dargestellt.
| Fläche (insgesamt) | 1267000 km² |
| Buschland | ca. 25340 km² (2%) |
| Acker- und Feldfläche | ca. 38010 km² (3%) |
| Wüste (Sahara und Tenere) | ca. 1114960 km² (88%) |
| restliche Fläche | ca. 88690 km² (7%) |
Berechnungen
- Ermittlung der Grenze
- Die Grenze wird mithilfe der Daten der oben stehenden Tabelle ermittelt. Dazu wird mit der Angabe der benötigten Wohnfläche von maximal 20 m² beziehungsweise 0,00002 km² pro Kopf gerechnet.
- Mithilfe der Fläche des Landes und der benötigte Wohnfläche pro Kopf, kann nun die Bevölkerungsgrenze ermittelt werden: 88690000000 m² ÷ 20 m² = 4434500000 (Einw.)
- Somit ergibt sich die folgende Tabelle:
benötigte Wohnfläche 20 m² = 0,00002 km² Einwohnerzahl (1960) 3388764 (Einw.) verfügbare Wohnfläche 88690 km² = 88690000000 m² Bevölkerungsgrenze 4434500000 (Einw.)
- Da die Grenze von dem Wohnflächenbedarf einer Person abhängt, können die obigen Werte auch in Abhängigkeit dazu dargestellt werden. Wir wählen uns f als Variable für den Wohnflächenbedarf einer Person in m². Damit ergibt sich folgende Funktion für die Grenze:
- Hiermit lässt sich zu jedem Wohnflächenbedarf in m² eine Grenze der Bevölkerungszahl finden.
- nicht lineare Regression mit Excel (exponentiell)
- Die nicht lineare Regression wird wie in Zyklus 1 für die Bestimmung des Parameters a für das Verhulst-Modell benötigt. Da der zweite Zyklus auf den gleichen Daten basiert, ergibt sich auch die gleiche Regressionsgerade.Unsere Regressionsgerade aus dem ersten Modellierungszyklus sei hier daher nochmal aufgeführt:
- Verhulst-Modell (logistisches Wachstum)
- Mithilfe des Verhulst-Modells wollen wir nun das Bevölkerungswachstum in Abhängigkeit des Wohnflächenbedarfs, also ein beschränktes Wachstum, in Niger darstellen.
- Da die Bevölkerungsänderung proportional zu Bestand und der freien Kapazität ist, ergibt sich:
- Durch Berechnung der Differentialgleichung erhält man schließlich folgenden Funktion:
- Die nachfolgenden Werte haben wir bereits aus den vorherigen Berechnungen erhalten:
E0 (Einwohnerzahl 1960) 3388764 a (Reproduktionsrate) 0,03224 a/b bzw. g(f) (Sättigungsgrenze/Bevölkerungsgrenze) 4434500000 x0 (Anfangsjahr) 1960
- Zur Verwendung des Verhulst-Modells benötigen wir nun noch den Parameter b, welchen wir mithilfe der Funktion aus Modellierungszyklus I erhalten:
- Es ergibt sich also:
- Fügen wir nun alle bekannten Werte in die Funktion ein, erhalten wir:
- Mit dieser Funktion ist es uns möglich sowohl die bisherige, als auch die zukünftige Bevölkerungsentwicklung zu berechnen. Dieser Berechnung liegt ein Wohnflächenbedarf von 20 m² (also f = 20 m²) pro Kopf zugrunde. Die erhaltenen Werte sind in Abbildung 18 tabellarisch und in Abbildung 19 graphisch dargestellt.

Abb. 18: Logistisches Wachstum der Bevölkerung in Niger anhand Wohnflächenbedarf von 20m²

- Mithilfe der weiter oben berechneten Bevölkerungsgrenze lässt sich die Formel auch für einen beliebigen Wohnflächenbedarf berechnen.
E0 (Einwohnerzahl 1960) 3388764 a (Reproduktionsrate) 0,03224 a/b bzw. g(f) (Sättigungsgrenze/Bevölkerungsgrenze) x0 (Anfangsjahr) 1960
- Mit dem weiter oben berechneten Parameter b ergibt sich:
- .
- Wir erhalten also folgende Funktion:
- Mithilfe dieser Funktion lässt sich schließlich das beschränkte Wachstum in Abhängigkeit von Zeit und Wohnflächenbedarf pro Kopf in m² modellieren. Auf Abbildung 20 wurde dieser Wohnflächenbedarf mit dem Schieberegler f, der sich zwischen 5 m² und 20 m² in einer Schritten bewegt, in Geogebra dargestellt.

Abb. 20: Logistisches Wachstum der Bevölkerung in Niger in Abhängigkeit des Wohnflächenbedarfs ab 1960 (Jahr 0) 
Abb. 21: Logistisches Wachstum der Bevölkerung in Niger in Abhängigkeit des Wohnflächenbedarfs Zoom (Jahr 2000 entspricht Jahr 3960)
- Abschließend ist als Fazit festzuhalten, dass nach unserem Modell die Bevölkerungsgrenze in Niger bei einem Wohnflächenbedarf von 20 m² pro Person annähernd 2400 Jahre nach 1960, also im Jahr 4360, erreicht wird.
- Anhand von Abbildung 20 mit Schieberegler lässt sich erkennen, dass je höher der Platzbedarf ist, desto stärker wird die Bevölkerungsgrenze herabgesetzt. Diese wird aber ungefähr zum gleichen Zeitpunkt erreicht. Wichtig in der Beurteilung dieses Modelles ist, dass keine einheitliche Wohnflächenverteilung als Quelle vorlag. Daher wurde mit dem Durchschnitt gerechnet. Ebenso wurden die bewohnten Wüstengebiete nicht berücksichtigt, da zu diesem Bereich keine Daten existieren.
Reflexion
Betrachtet man unser Ergebnis der Modellierung der Einwohnerzahlen in Niger anhand des täglichen Wasserverbrauches jeder Person aus dem ersten Modellierungszyklus und vergleicht es mit der Modellierung anhand der pro Person benötigten Wohnfläche lässt sich folgendes feststellen:
- Betrachtet man die Modellierung bezüglich des Wassers wird die Grenze bereits nach circa 375 Jahren erreicht, also im Jahr 2335, im Gegensatz zur Modellierung anhand der Wohnfläche. Dort wird die Grenze erst 2400 Jahre nach Modellierungsbeginn (4360) erreicht, also wesentlich später.
- Bei beiden Modellierungen wurden wichtige Einflussfaktoren vernachlässigt. Wie bereits in der Reflexion des ersten Modellierungszyluses erwähnt, ist ein zentraler Faktor, der vernachlässigt wurde, der Klimawandel. Dieser spielt im zweiten Modellierungszyklus auch eine Rolle, da durch die globale Erwärmung in naher Zukunft Teile der Erde, vor allem in Afrika, aufgrund des Klimas nicht mehr bewohnbar sein werden. Konkret für das betrachtete Land Niger, dass bereits jetzt schon eine sehr große Wüstenfläche besitzt, bedeutet dies, dass die geringe Wohnfläche immer kleiner bis nicht mehr bewohnbar wird. Ein weiterer wichtiger Faktor, der vernachlässigt wurde ist, dass bei einer immer größer werdenden Bevölkerung die Wohnfläche nicht alleine zum Wohnen genutzt werden kann, sondern es auch immer mehr Einrichtungen des öffentlichen Lebens, wie beispielsweise Krankenhäuser und Versorgung, geben muss.
- Bei Betrachtung der Grenzen lässt sich erkennen, dass die Wasserkapazität ein größeres Problem darstellt, als die zur Verfügung stehende Wohnfläche, da die Grenze, wie oben bereits erwähnt, wesentlich früher erreicht wird.

Auch hier vergleichen wir mithilfe der Grafik 22 die Rohdaten mit den berechneten Daten, indem beispielhaft die Einwohnerzahlen im Jahr 2018 betrachtet werden. Zur Erinnerung: Nach den Rohdaten wohnen 22.442.948 Menschen 2018 in Niger. Der im zweiten Zyklus erhaltene Wert für die Einwohnerzahl beträgt 21.893.781,49. Demnach stellen die mit dem zweiten Zyklus erhaltenen Werte eine gute Annäherung an die reale Situation dar.
Modellierungszyklus 3
Zielsetzung
Ziel des dritten Modellierungszyklus ist es, die Entwicklung der Bevölkerung in Niger in Abhängigkeit von den Wasserressourcen darzustellen, wobei die Wachstumsrate nicht als konstant angenommen wird. Für diese dritte Modellierung wird das explizite Eulerverfahren angewandt.
Vorbereitung

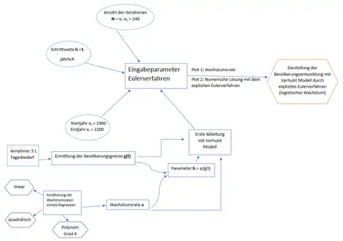
Wie in dem Flussdiagramm zum dritten Modellierungszyklus (siehe Abbildung 23) zu erkennen, haben wir uns mit dem expliziten Eulerverfahren vertraut gemacht. Hier sei kurz das Vorgehen aufgeführt:
Gegeben sind die erste Ableitung der Funktion p'(t), welche von der Ausgangsfunktion abhängig ist, und der erste Punkt P1(to|yo), sowie die Schrittweite h. Der zweite Wert to+h wird dann wie folgt berechnet: Die folgende Tabelle stellt das Weitere Vorgehen dar:
| t | y |
|---|---|
| to | yo |
| to+h | y1=yo+h·p'(to) |
| to+2h | y2=y1+h·p'(to+h) |
| to+3h | y3=y2+h·p'(to+2h) |
| ... | ... |
Allgemein gilt: wobei k=0,1,2,3,...
Berechnungen
Um das Bevölkerungswachstum in Niger genauer und vorausschauend zu bestimmen verwenden wir das explizite Eulerverfahren. Zur Berechnung verwenden wir Skripte in Octave. Es wurden sowohl Skripte für eine lineare Annäherung, als auch für eine quadratische und eine polynomische Annäherung vierten Grades der Wachstumsrate benutzt.
Im ersten Skript wurde das explizite Eulerverfahren verfasst. Zur Verwendung des Befehls
"expl_euler ( f, xo, xf, yo, N )" benötigen wir die Funktion zur Berechnung, Start- und Endwert der unabhängigen Variable (xo, xf; im folgenden die Jahreszahlen), Anfangswert der abhängigen Variablen (yo, hier die Einwohnerzahl im Startjahr 1960) und die Intervallanzahl für die Lösung zwischen Start und Endwert (im folgenden die Differenz von End- und Startwert). Als Grenze dient die in Modellierungszyklus 1 berechnete Einwohnerzahl von 339804828. Diese gilt für einen täglichen Wasserverbrauch von 0,005 m³ pro Kopf.
Ausgangspunkt stellte auch in diesem Zyklus das Verhulst Modell dar mit der folgenden Gleichung:
Wobei a die Wachstumsrate angibt und b wie in den beiden vorhergegangenen Zyklen durch den Quotient der Wachstumsrate und der Bevölkerungsgrenze ermittelt wird.
- lineare Annäherung
- Als Erstes wurde mithilfe von Excel ein Graph erstellt, bei dem die Wachstumsrate Nigers gegen die Zeit in Jahren aufgetragen wurde (siehe Abbildung 24). Dann wurde mit Excel die lineare Regressionsgerade sowie das Bestimmtheitsmaß berechnet. Dieses beträgt circa 0,88.
- Die erhaltene Regressionsgerade hat die folgende Funktion:

- Zur linearen Annäherung wurde folgendes Programm erarbeitet:

- Mithilfe von Octave wird zuerst die Wachstumsrate zwischen 1960 und 2200 graphisch dargestellt und am Ende liefert das Programm die graphische Darstellung der Bevölkerungsentwicklung (siehe Abbildung 25 und 26).

Abb. 25: Lineare Funktion der Wachstumsrate in Niger (Plot 1) 
Abb. 26: Bevölkerungsentwicklung Modellierung mithilfe des expliziten Eulerverfahrens (Plot 2 und 3)
- Für die Berechnung wurde als Startwert xo = 1960 und als Endwert xf = 2200 gesetzt. Des Weiteren wird für das explizite Eulerverfahren der Funktionswert des Startwertes benötigt, also in unserem Fall die Einwohnerzahl des Jahres 1960. Demnach wurde festgelegt yo = 3388764.
- N gibt die Anzahl der Jahre an, für welche durch das Verfahren Werte berechnet werden sollen und ist definiert als xf-xo. Außerdem haben wir in dem abgebildeten Fall die Schrittweite h auf 1 festgelegt, so dass pro Jahr eine Einwohnerzahl ausgegeben wird.
- Mithilfe dieser Eingabewerte kann das Programm mit der Funktion expl_euler für jedes Jahr von 1960 bis 2200 Einwohnerzahlen berechnen.
- Diese werden in der Abbildung 26 in hellblau dargestellt. Des Weiteren sieht man in der Abbildung die Bevölkerungsgrenze, welche in rot dargestellt wurde. Diese wurde in Octave durch die 241×1 Matrix g implementiert, welche aus Multiplikation des Skalars 339804828 mit der 241×1 Matrix q, welche an jeder Stelle den Eintrag 1 hat, hervorgeht.
- Annäherung mit einer Polynomfunktion zweiten Grades

- Auch hier wurde mithilfe von Excel eine Regressionsgerade ermittelt (Abbildung 27). In diesem Fall handelt es sich um eine Polynomfunktion zweites Grades mit einem Bestimmtheitsmaß von circa 0,92. Vergleicht man das Bestimmtheitsmaß mit dem der linearen Regressionsgerade, so lässt sich feststellen, dass die Polynomfunktion zweiten Grades die Rohdaten besser annähert, als die lineare Funktion.
- Hier die Regressionsgerade der Polynomfunktion zweiten Grades:
- Mithilfe des Octave-Skripts aus dem Punkt „lineare Annährung“, bei dem lediglich die Funktion der Wachstumsrate geändert wird, erhält man wieder zwei Abbildungen (hier 28 und 29):
- Im ersten Plot ist die Wachstumsrate zwischen 1960 und 2200 zu sehen, im zweiten Plot ist in rot die Populationsgrenze und in blau die Population zwischen 1960 und 2200 zu erkennen.

Abb. 28: Polynomfunktion vierten Grades der Wachstumsrate in Niger (Plot 1) 
Abb. 29: Bevölkerungsentwicklung Modellierung mithilfe des expliziten Eulerverfahrens (Plot 2 und 3)
- Annäherung mit einer Polynomfunktion vierten Grades

- Als dritte Annäherung betrachten wir eine Polynomfunktion vierten Grades, welche wir mithilfe der Regression durch Excel erhalten haben (Abbildung 30).
- Besonders an dieser Regressionsfunktion ist, dass das Bestimmtheitsmaß noch näher an 1 liegt als bei der Polynomfunktion zweiten Grades, nämlich bei circa 0,98. Dies zeigt, dass die Regressionsfunktion eine sehr gute Annäherung an die Rohdaten darstellt. Mit Excel haben wir die folgende Gleichung erhalten:
- Diese Funktion stellt die Rohdaten zwar sehr gut im Zeitraum von 1961 bis 2018 dar, jedoch repräsentiert die Funktion aufgrund ihres Verlaufs die Entwicklung einer Bevölkerung anhand der Wachstumsrate nicht gut, da sie für x→±∞ gegen -∞ strebt. Folglich würde bei einer solchen Entwicklung der Wachstumsrate die Bevölkerung aussterben. Daher werden wir diese Funktion im Folgenden nicht einsetzen.
- Stattdessen wählen wir eine Regressionsfunktion, die wir erhalten, wenn der letzte bekannte Wert der Wachstumsrate, also im Jahr 2018 (circa 3,89%), konstant bis 2040 weitergeführt wird. Dadurch erhalten wir folgende Funktion:

- Die zwei folgenden Abbildungen (32 und 33) zeigen die durch Octave erhaltenen Plots der Wachstumsrate und der Bevölkerungsentwicklung. Im ersten Plot ist die Wachstumsrate zwischen 1960 und 2200 zu sehen, im zweiten Plot ist in rot die Populationsgrenze und in magenta die Population zwischen 1960 und 2200 zu erkennen.

Abb. 32: Polynomfunktion vierten Grades der Wachstumsrate in Niger (Plot 1) 
Abb. 33: Bevölkerungsentwicklung Modellierung mithilfe des expliziten Eulerverfahrens (Plot 2 und 3)
- Vergleich
- Im Folgenden ist das mit Octave erstellte Skript aufgeführt, mithilfe dem die drei genannten Funktionen verglichen werden können.


- In der folgenden Abbildung sind die drei oben genannten Wachstumsraten, also linear, quadratisch und mit einem Polynom vierten Grades, in einem Plot dargestellt (Abb. 34). In der zweiten Abbildung sind die jeweils mit den angegebenen Wachstumsraten durch das explizite Euler-Verfahren erhaltenen Populationsentwicklungen in einem Plot zusammengefasst (Abb. 35). Weiterhin sind in Abbildung 35 die Rohdaten in schwarz zu sehen. In dem Octave-Skript ist dies in Zeile 31 folgende zu finden. Dafür wurde ein Vektor u ((59×1)-Matrix) erstellt, der die Bevölkerungszahlen von 1960 bis 2018 enthält. Um diesen zu plotten wird, wie in Zeile 103 zu sehen, Vektor u gegen die ersten 59 Jahreswerte aufgetragen.

Abb. 34: Vergleich der Wachstumsraten (linear, quadratisch, Polynom vierten Grades) in Niger (Plot 1) 
Abb. 35: Bevölkerungswachstum Modellierung mithilfe des expliziten Eulerverfahrens (Plot 2 und 3)
- Es lässt sich erkennen, dass der Graph in hellblau, also derjenige mit der linearen Wachstumsrate, die Grenze als letztes erreicht, circa im Jahr 2180. Der pinkfarbene und der blaue Graph, also Wachstumsrate zweiten und vierten Grades, erreichen die Bevölkerungsgrenze beide zu einem früheren Zeitpunkt, jedoch der pinkfarbene vor dem blauen Graphen. Dies geschieht circa im Jahr 2115 und 2135.
- Da bei der pinkfarbenen Annäherung der Wachstumsrate, also der Annäherung der Wachstumsrate mit einem Polynom vierten Grades, das Bestimmtheitsmaß am nächsten an 1 liegt, kann man sagen, dass dies eine gute modellhafte Darstellung ist.
Reflexion


In diesem Modellierungszyklus sind durch die Annäherung der berechneten Wachstumsraten mithilfe der Regression einige Probleme aufgetreten, die wir im Folgenden erläutern werden. Bei der Annäherung mit einem Polynom vierten Grades erhielten wir, wie bereits beschrieben, zuerst eine Funktion mit einem negativen Leitkoeffizienten. Dies hat zur Folge, dass die mithilfe des Eulerverfahren berechnete Population Nigers ab einem Zeitpunkt so stark abnimmt, dass sie theoretisch betrachtet ausstirbt. Um dieses Problem zu umgehen, nahmen wir an, dass die Wachstumsrate in den Jahren von 2019 bis 2040 konstant den Wert der letzten bekannten Wachstumsrate aus dem Jahr 2018 (≈3,89) beträgt. Dadurch erhielten wir ein Annäherung mit einem Polynom vierten Grades mit positivem Leitkoeffizienten. Allerdings ist allgemein anzumerken, dass auch wenn die Annäherung der Wachstumsrate mit einem Polynom vierten Grades die Rohdaten von 1960 bis 2018 am besten darstellt, die lineare Annäherung der Wachstumsrate für ein Modell am besten geeignet ist. Grund für diese Aussage ist der Verlauf der Graphen von Polynomfunktionen mit dem Grad zwei oder vier. Beide stellen in dem betrachteten Bereich eine gute Annäherung laut dem Bestimmtheitsmaß dar. Jedoch streben die Einwohnerzahlen für t gegen +∞ oder t gegen -∞ gegen ∞. Diese Entwicklung ist sehr unrealistisch für eine Populationsentwicklung vor allem im Bezug auf zukünftige Vorhersagen. Daher ist die Annahme einer linearen Entwicklung der Wachstumsrate Nigers die realistischste und damit die beste Darstellung. Diese Folgerung wird auch durch die Abbildungen 36 und 37 bestätigt. Auf Abbildung 36 ist zu erkennen, dass in dem Zeitraum von 1960 bis 1995 alle durch das Eulerverfahren erhaltenen Werte sehr gut die Rohdaten wiederspiegeln, denn die Abweichungen sind minimal. Grafik 37 zeigt, dass die Abweichungen von den Rohdaten ab dem Jahr 1996 beginnen langsam größer zu werden. Dies lässt sich für alle drei Annäherungen feststellen. Auf dieser Abbildung ist auch zu sehen, dass die Polynomfunktion vierten Grades stets die geringste Abweichung von den Rohdaten in diesem Zeitraum hat. Wie jedoch in oberen Abschnitt beschrieben, ist die zukünftige Entwicklung dann als zu extrem anzusehen. Gleiches gilt für die quadratische Annäherung. Hier sind die Abweichungen im Vergleich zu der linearen Annäherung entweder gleich oder größer. Damit lässt sich als Fazit für diesen Modellierungszyklus festhalten, dass die Populationsberechnung durch das Eulerverfahren unter der Annahme einer linearen Entwicklung der Wachstumsrate Nigers die beste Annäherung an die Rohdaten darstellt.
Zuordnung des Themas zu den Nachhaltigkeitszielen der Vereinten Nationen
- SDG 2: Zero Hunger
- Die Ressourcen eines Landes geben einen Rahmen vor für die Einwohnerzahl. Wird dieser Rahmen durch starkes Bevölkerungwachstum überschritten, führt dies dazu, dass die Ernährung aller Einwohner nicht mehr gesichert ist. Hunger und Mangelernährung sind Folgen.
- SDG 3: Good Health and Well-being
- Um den Menschen aller Altersgruppen ein gesundes Leben zu ermöglichen, ist das Verhältnis zwischen Ressourcen und der Einwohnerzahl eines Landes sehr wichtig. Falsche oder einseitige Ernäherung sowie zu wenig Nahrung führen zu Erkrankungen.
- SDG 6: Clean Water and Sanitation
- Wasser ist essentiell für das Überleben einer Gesellschaft. Ohne genügend Wasser ist der Anbau von Pflanzen, welche die Nahrung sichern, nicht möglich. Außerdem ist Wasser auch grundlegend für die Hygiene und Gesundheit. Verschmutztes Trinkwasser beinhaltet oft Keime und Bakterien, welche der Gesundheit schaden.
Modellierungsalternativen
Bei unseren Modellierungszyklen wurde die Veränderung des Klimas und damit des Lebensraumes nicht betrachtet. Daher wäre es interessant zu ermitteln, wie sich der Klimawandel auf die Lebensbedingungen in Niger auswirkt. Dabei könnte man den Einfluss auf die Wasserversorgung der Menschen, aber auch auf die veränderten Lebensbedingungen der Tiere, die dort heimisch sind, näher betrachten. Ein weiterer Themenbereich stellt die Flüchtlingssituation dar. Auf ihrer Flucht durchqueren viele Flüchtlinge Niger. Interessant wäre daher, die Flüchtlingsrouten zu analysieren und die besten Routen zu ermitteln.
Literatur
- Mahlke, S & Buitenhuis, A (2019). Atlas der Globalisierung. Berlin: LeMonde diplomatique/taz Verlags- und Vertriebs GmbH.
- https://de.wikipedia.org/wiki/Liste_der_L%C3%A4nder_nach_Wasserressourcen
- https://water-for-africa.org/de/wasserverbrauch.html
- https://data.worldbank.org/indicator/SP.POP.TOTL?locations=NE&view=chart
- https://data.worldbank.org/indicator/SP.DYN.TFRT.IN?locations=NE
- https://www.liportal.de/niger/wirtschaft-entwicklung/#c9936
- http://westafrikaportal.de/niger.html
- https://www.destatis.de/DE/Themen/Gesellschaft-Umwelt/Umwelt/Wasserwirtschaft/_inhalt.html;jsessionid=544809CAFDB3412DE68231F023010D4F.internet742 (Stand:13.01.2020, 12:16 Uhr)
- https://data.worldbank.org/indicator/SP.POP.TOTL?locations=DE&view=chart (Stand:13.01.2020, 12:21 Uhr)