Einfluss des Waschbären auf den Brutbestand von Graureihern
Modellierungsthema und Zielsetzung
Der Waschbär zählt zu den Neozoen in Deutschland. Seit seiner erfolgreichen Flucht 1929/30 aus Pelztierfarmen und seiner offiziellen Ansiedlung 1934 in Hessen hat er sich in Teilen Deutschlands ausgebreitet. Er hält sich bevorzugt in Altholzbeständen in Gewässernähe auf und ist ein Allesfresser. Durch sein hohes Anpassungsvermögen, das Fehlen natürlicher Feinde und seine Mobilität gilt er in Deutschland als invasive Art. Dadurch kommt es zu negativen Auswirkungen auf die heimische Fauna, was durch den schnellen Populationsanstieg begünstigt wird. Aufgrund dessen leidet der Brutbestand der Graureiher. Deshalb untersuchen wir in unserem Projekt die Ausbreitung des Waschbären und dessen Auswirkung auf den Brutbestand von Graureihern im Raum Bernburg.
Ziel unseres Projekts ist es, den rasanten Anstieg der Waschbärpopulation und die damit einhergehende Veränderung der Graureiherpopulation aufzuzeigen. Anhand dieses Beispiels soll deutlich werden, welche Auswirkungen invasive Arten auf die heimische Fauna haben können.
Niveauzuordnung
Sekundarstufe I
- Zuordnung
- Einführung in Tabellenkalkulationsprogramme
- lineares Wachstum
- Mittelwert
Sekundarstufe II
- Weiterführung in Tabellenkalkulationsprogramme
- Exponentialfunktion
Uni-Niveau
- Exponentialfunktion
- Residuum
- Korrelation
- Differentialgleichung
- explizites Eulerverfahren
Nachhaltigkeitsziele SDG
SDG 2: Zero hunger
Im Nachhaltigkeitsziel 2 geht es darum, die Ernährung zu sichern und zu verbessern und eine Welt ohne Hunger zu schaffen. Bezüglich des Waschbären, ist es wichtig sicherzustellen, dass dieser genug Nahrung hat und dass dessen Einfluss auf die Landwirtschaft gering gehalten wird. Zudem muss auch der Nahrungsbestand aller anderen Tiere in Deutschland gesichert werden.
SDG 3: good health & well being
Nachhaltigkeitsziel 3 zielt darauf ab, die Gesundheit aller Lebewesen zu erhalten und ihr Wohlergehen zu ermöglichen. Da der Waschbär als potentieller Überträger von diversen Krankheiten in Frage kommen würde, könnte diese Ziel durch seine Ausbreitung vor allem in der Städten gefährdet sein.
SDG 15: life on land
Im Nachhaltigkeitsziel 15 geht es darum, Landökosysteme zu schützen, wiederherzustellen und ihre nachhaltige Nutzung zu fördern, Wälder nachhaltig zu bewirtschaften, Wüstenbildung zu bekämpfen, Bodenverschlechterung zu stoppen und umzukehren und den Biodiversitätsverlust zu stoppen. Unser Problem zielt vor allem darauf ab, den Verlust der Biodiversität anhand der Graureiherpopulation darzustellen, die durch den Einfluss des Waschbären verursacht wird. Außerdem soll das vorhandene Ökosystem im Raum Bernburg geschützt und erhalten bleiben.
Rohdaten
Graureiher Brutkolonien in Bernburg 2001-2007 (Tabelle 1)
| Jahr | Graureiherbrut |
|---|---|
| 2001 | 159 |
| 2002 | 120 |
| 2003 | 118 |
| 2004 | 110 |
| 2005 | 133 |
| 2006 | 108 |
| 2007 | 86 |
Waschbärjagdstrecke in Deutschland 1994-2005 (Tabelle 2)
| Jahr | Waschbären |
|---|---|
| 1994 | 333 |
| 1995 | 3349 |
| 1996 | 5057 |
| 1997 | 6122 |
| 1998 | 6014 |
| 1999 | 8445 |
| 2000 | 9064 |
| 2001 | 16150 |
| 2002 | 19647 |
| 2003 | 21149 |
| 2004 | 23687 |
| 2005 | 30323 |
Waschbärjagdstrecke in Sachsen-Anhalt 1994-2005 (Tabelle 3)
| Jahr | Waschbären |
|---|---|
| 1994 | 42 |
| 1995 | 67 |
| 1996 | 77 |
| 1997 | 71 |
| 1998 | 135 |
| 1999 | 231 |
| 2000 | 247 |
| 2001 | 394 |
| 2002 | 741 |
| 2003 | 981 |
| 2004 | 1692 |
| 2005 | 2166 |
Waschbärjagdstrecke im Raum Bernburg 1999-2006 (Tabelle 4)
| Jahr | Waschbären |
|---|---|
| 1999 | 2 |
| 2000 | 0 |
| 2001 | 2 |
| 2002 | 28 |
| 2003 | 33 |
| 2004 | 129 |
| 2005 | 135 |
| 2006 | 192 |
Anzahl der Welpen im Raum Bernburg 1999-2006 (Tabelle 5)
| Jahr | Welpen |
|---|---|
| 1999 | 12 |
| 2000 | 7 |
| 2001 | 15 |
| 2002 | 172 |
| 2003 | 222 |
| 2004 | 765 |
| 2005 | 792 |
| 2006 | 989 |
Modellierungszyklus
Zyklus 1
Zielsetzung
Im ersten Zyklus stellen wir die Graureiherpopulation anhand einer linearen Gleichung dar.
Vorgehensweise
Um die lineare Regression für den Graureiherbrutbestand durchzuführen, haben wir Daten aus dem Dokument "Zum Einfluss des Waschbären auf den Graureiher-Brutbestand im ehemaligen Kreis Bernburg" entnommen (siehe Tabelle 1 unter Rohdaten). Die Funktionsvorschrift einer linearen Funktion lautet y = b*x +a [1].
Zuerst haben den Mittelwert von x (=), sowie den Mittelwert von y (=) berechnet. Wie in der Tabelle ersichtlich ist, haben wir damit anschließend verschiedene Rechnungen durchgeführt, um a und b für die Funktionsvorschrift der Regression zu erhalten. Durch [2] konnten wir zuerst b berechnen und anschließend mit -b* [3] erhielten wir das Ergebnis für a. Unsere Funktionsvorschrift lautet somit y= -8,14*x+143,57.
Tabelle 1: Berechnungen zur linearen Regression
| Jahr (x) | Brutpaare (y) | ẍ | ȳ | x-ẍ | y-ȳ | (x-ẍ)* (y-ȳ) | (x-ẍ)^2 |
| 0 | 159 | 3 | 119,142857 | (-3) | 39,8571429 | (-119,57143) | 9 |
| 1 | 120 | (-2) | 0,85714286 | (-1,7142857) | 4 | ||
| 2 | 118 | (-1) | (-1,1428571) | 1,14285714 | 1 | ||
| 3 | 110 | 0 | (-9,1428571) | 0 | 0 | ||
| 4 | 133 | 1 | 13,8571429 | 13,8571429 | 1 | ||
| 5 | 108 | 2 | (-11,142857) | (-22,285714) | 4 | ||
| 6 | 86 | 3 | (-33,142857) | (-99,428571) | 9 | ||
| Summe | Summe | ||||||
| (-228) | 28 |
Die Funktion haben wir dann mit Hilfe von GeoGebra geplottet und folgendes Ergebnis erhalten:

Abbildung 1: Graph der linearen Regression sowie Rohdaten der Graureiher - Brutkolonien
Fachmathematische Werkzeuge und verwendete Software:
- lineare Regression
- Mittelwert
- Excel || (Sek I )
- GeoGebra || (Sek II)
Ergebnisse
Die Grafik veranschaulicht den Verlauf der Graureiherpopulation und lässt Aussagen über die Zukunft zu. Dabei muss beachtet werden, dass die Mortalität der Graureiher zum Einen von der Prädatorendichte abhängt um zum Anderen von ihrer Reaktion auf das Sinken der Population beeinflusst wird. Daher wird im dritten Zyklus das Zusammenspiel der beiden Populationen. also die Räuber-Beute-Beziehung, modelliert.
Zyklus 2a
Zielsetzung
Im zweiten Zyklus stellen wird die Waschbärpopulation anhand einer Exponentialgleichung dar.
Vorgehensweise
Die Daten haben wir dem Dokument "Zum Einfluss des Waschbären auf den Graureiher-Brutbestand im ehemaligen Kreis Bernburg" entnommen. Aus der Datenbank haben wir entnommen, wie viele Welpen jedes Jahr geboren werden. Diese haben wir in eine Excel Tabelle eingetragen und erstmal jährlich aufaddiert ohne zu berücksichtigen, dass 50% der Welpen im 1. Lebensjahr sterben. Daraus entstand eine jährliche Anzahl der Waschbären (Spalte 2), die allerdings noch nicht sehr realistisch ist. Deshalb haben wir in der nächsten Spalte (3) nur die Welpen berechnet, die jedes Jahr geboren werden, um nun die 50% Welpen abziehen zu können, die durchschnittlich im ersten Lebensjahr sterben. Dafür haben wir in der Spalte 4 berechnet: Spalte 2 - 50% Spalte 3. Dadurch erhielten wir einen realistischeren Wert als zuvor. Nun konnten wir über unsere Quelle auch noch die jährlichen Totfunde der Waschbären erfassen, und diese in einer neuen Spalte festhalten (6). Um nun die exakte Anzahl der Waschbären in Bernburg zu erhalten, mussten wir nur noch die Totfunde (6) von der Spalte abziehen, bei denen die 50% sterbende Welpen bereits berücksichtigt wurden (4). Daraus folgen realitätsnahe Werte für die Anzahl der Waschbären in Bernburg pro Jahr (7), mit denen wir weitere Berechnungen starten können. Zuerst müssen wir nun die jährliche Sterberate der Waschbären berechnen. Hierzu verwenden wir die Formel: wobei Totfunde pro Jahr der Spalte 9 entspricht und Anzahl der Waschbären pro Jahr der Spalte 2. Aus den jährlichen Sterberaten ergibt sich eine durchschnittliche Sterberate von 29,12%. Als nächstes müssen wir die Geburtenrate ermitteln. Diese ergibt sich aus: also aus den Spalten 5 und 2. Aus der jährlichen Geburtenrate ergibt sich eine durchschnittliche Geburtenrate von 58,24%.
Tabelle 2: Berechnungen zur Geburten- und Sterberate der Waschbärpopulation
| 1. Jahr | 2. Anzahl Waschbären in Bernburg | 3. Anzahl Welpen in Bernburg | 4. Anzahl Waschbären in Bernburg Abzügl. 50% Welpen | 5. Anzahl Welpen Bernburg aufaddiert | 6. Totfunde | 7. Anzahl Waschbären abzügl. Totfunde | 8. Anzahl Waschbären abzügl. Totfunde mit allen geborenen Welpen | 9. Tote Waschbäre Gesamt | 10.Sterberate | 11.Geburtenrate |
| 1999 | 20 | 12 | 14 | 12 | 2 | 12 | 18 | 6 | 0,3 | 0,6 |
| 2000 | 12 | 7 | 8,5 | 19 | 0 | 8,5 | 12 | 3,5 | 0,29166667 | 0,58333333 |
| 2001 | 23 | 15 | 15,5 | 22 | 2 | 13,5 | 21 | 7,5 | 0,32608696 | 0,65217391 |
| 2002 | 294 | 172 | 208 | 187 | 28 | 180 | 266 | 86 | 0,29251701 | 0,58503401 |
| 2003 | 396 | 222 | 285 | 394 | 33 | 252 | 363 | 111 | 0,28030303 | 0,56060606 |
| 2004 | 1320 | 765 | 937,5 | 987 | 129 | 808,5 | 1191 | 382,5 | 0,28977373 | 0,57954545 |
| 2005 | 1357 | 792 | 961 | 1557 | 135 | 826 | 1222 | 396 | 0,29182019 | 0,58364038 |
| 2006 | 1921 | 989 | 1426,5 | 1781 | 192 | 1234,5 | 1729 | 494,5 | 0,25741801 | 0,51483602 |
| Durchschnitt | Durchschnitt | |||||||||
| 0,29119807 | 0,58239615 | |||||||||
| 29,12% | 58,24% |
Mit der Geburten- und der Sterberate können wir nun die Wachstumsfunktion der Waschbärpopulation mit der Formel berechnen. Als setzen wir 20 ein, da es 1999 mit 20 Waschbären in Bernburg begonnen hat. Durch plotten der Funktion in GeoGebra erhalten wir folgendes Ergebnis:
h(x)=20*e^(0,3*x)
Abbildung 2: Wachstumsfunktion der Waschbärpopulation
Fachmathematische Werkzeuge und verwendete Software
- Wachstumsfunktion
- Excel || (Sek I )
- GeoGebra || (Sek II)
Ergebnisse
Die Wachstumsfunktion ist offensichtlich sehr ungenau, da der Funktionsgraph weit von den tatsächlichen Werten entfernt liegt. Daher führen wir einen weiteren Zyklus durch, um eine genauere Funktion zu erhalten.
Zyklus 2b
Zielsetzung
Im Zyklus 2b wollen wir mittels einer Regression eine Exponentialfunktion für die Waschbärpopulation erhalten, um eine realistischere Funktion als in Zyklus 2a zu erhalten.
Vorgehensweise
Um die Regression für die Waschbärpopulation durchzuführen, haben wir Daten aus dem Dokument "Zum Einfluss des Waschbären auf den Graureiher-Brutbestand im ehemaligen Kreis Bernburg" entnommen und in Zyklus 2a hochgerechnet.
Die Funktionsvorschrift einer Exponentialfunktion lautet y=a*e^(b*x). Um eine Regression durchzuführen, müssen wir zunächst die Funktionsvorschrift der exponentiellen Regression in die Struktur einer linearen Funktion transformieren. Wir verwenden dann wieder die Formeln der linearen Regression, also die Formel um b* und die Formel ȳ-b*ẍ um a* zu berechnen. In der unten aufgeführten Tabelle ist ersichtlich, welche Rechnungen wir dazu durchgeführt haben. Als Ergebnis erhalten wir dann b*=0,81002643 und a*=2,44492586. Mit diesen Werten führen wir eine Rücktransformation durch. Da b*=b ist, ergibt sich b=0,81002643. Für a gilt: a=e^a*. Somit erhalten wir für a=11,5296948. Die Funktionsvorschrift der Exponentialfunktion, die wir mit den errechneten Werten aufstellen können, lautet: f(x)=11,53*e^(0,81*x).
Tabelle 3: Berechnungen zur exponentiellen Regression
| Jahr (x) | Waschbären (y) | ln(y) | x-ẍ | (x-ẍ)^2 | ln(y)- ln(ȳ) | (x-ẍ)*ln(y)- ln(ȳ) |
| 0 | 20 | 2,99573227 | (-3,5) | 12,25 | (-2,284286096) | 7,99500134 |
| 1 | 12 | 2,48490665 | (-2,5) | 6,25 | 8-2,79511172) | 6,9877793 |
| 2 | 23 | 3,13549422 | (-1,5) | 2,25 | (-2,144524154) | 3,21678623 |
| 3 | 294 | 5,68357977 | (-0,5) | 0,25 | 0,403561398 | (-0,2017807) |
| 4 | 396 | 5,98141421 | 0,5 | 0,25 | 0,701395842 | 0,35069792 |
| 5 | 1320 | 7,18538702 | 1,5 | 2,25 | 1,905368646 | 2,85805297 |
| 6 | 1357 | 7,21303166 | 2,5 | 6,25 | 1,93301329 | 4,83253323 |
| 7 | 1921 | 7,56060116 | 3,5 | 12,25 | 2,280582793 | 7,98203978 |
| Summe | Summe | Summe | Summe | |||
| 28 | 42,240147 | 42 | 34,0211101 | |||
| ẍ | ln(ȳ) | |||||
| 3,5 | 5,28001837 |
Außerdem haben wir die lineare Regression für die Datenreihen x und ln(y) in Excel durchgeführt und die Trendlinie erstellt und sind zu folgendem Ergebnis gekommen:
Abbildung 3: Trendlinie zu Rohdaten der Waschbärpopulation
Für die Trendlinie haben wir uns die Funktionsvorschrift angeben lassen, welche lautet: y= 0,81*x+2,4449. Das heißt, wir rechnen nun mit dem Wert von 0,81 für b* weiter und erhalten somit einen Wert von 2,44501837 für a*. Mit dieser Funktionsvorschrift haben wir dann weitergearbeitet und die Rücktransformation durchgeführt. Das heißt wir erhalten für b=0,81 (da b=b* ist) und für a=e^(a*)=11,5307614. Mit diesen Werten können wir nun die Funktionsvorschrift für unsere Exponentialfunktion aufstellen, welche dann lautet: f(x) = 11,53*e^(0,81*x)
Um die Abweichungen des Funktionsgraphen von unseren tatsächlichen Werten besser zu erkennen und mit unserem nächsten Zyklus zu vergleichen, haben wir noch zusätzlich das Residuum berechnet. Dafür haben wir Punkte auf dem Graphen eingezeichnet, die die gleichen x-Werte wie unsere tatsächlichen Werte haben und die quadratischen Strecken zwischen den einzelnen Punkten (A und A1, B und B1, …. , H und H1) aufaddiert. Die Formel zur Berechnung des Residuums lautet [4]. Als Residuum erhalten wir somit einen Wert von R1 = 2513924,61.
Durch plotten der Funktion in GeoGebra haben wir folgendes Ergebnis erhalten:
f(x) = 11,53*e^(0,81*x)
Abbildung 4: Graph der Exponentialfunktion der Waschbärpopulation mit Herleitung durch Trendlinie
Fachmathematische Werkzeuge und verwendete Software
- Exponentialfunktion
- Mittelwert
- Exponentielle Regression
- Residuum
- Excel || (Sek I )
- GeoGebra || (Sek II)
Ergebnisse
Die hiermit erhaltene Funktion ist offensichtlich deutlich besser als die in Zyklus 2a erhaltene Funktion. Trotzdem haben wir noch einen weiteren Zyklus durchgeführt, um zu überprüfen, ob die Funktion noch weiter verbessert werden könnte.
Zyklus 2c
Zielsetzung
In Zyklus 2c wollen wir bei unserer Exponentialfunktion für die Waschbärpopulation, die wir in Zyklus 2b erhalten haben, eine kleine Veränderung in der Rechnung durchführen, um zu überprüfen, ob die Funktion noch weiter verbessert werden könnte.
Vorgehensweise
In diesem Zyklus sind wir ähnlich vorgegangen wie im Zyklus 2b. Wir gehen hier jedoch von unserem Startwert der Waschbärpopulation zum Zeitpunkt 0 aus. Zum Zeitpunkt 0 haben wir 20 Waschbären, das bedeutet a=y(0)=20. Um b zu erhalten, was in Zyklus 2b numerisch nicht möglich war, haben wir (ln(ȳ)-ln(y(0)))/ẍ
(wir suchen nach einer Geraden, an der jeweils der Startwert als auch der Mittelwert liegt: y(x) = a*e^(b*x) ln(y) = ln(a*e^(b*x)) = ln(a) + ln(e^(b*x)) = ln(a) + b*x, also ist nun ln(a) = a* mit a = e^(a*) , ln(y) = y* , x = x*, b = b* .
Für die lineare Funktion folgt nun ln(ȳ)=ln(a) + b* ẍ * ln(ȳ) = ln(y₀) + b* ẍ (ln(ȳ)-ln(y(0)))/ẍ )
berechnet und einen Wert von 0,65265317 erhalten. Somit erhalten wir als Funktionsvorschrift: g(x)= 20*e^(0,65*x). Auch hier haben wir anschließend wieder das Residuum analog zu Zyklus 2b berechnet und folgendes Ergebnis dafür erhalten:
R2 = 826485.29
g(x)= 20*e^(0,65*x)
Abbildung 5: Graph der Exponentialfunktion der Waschbärpopulation mit Herleitung durch Population in y0
Fachmathematische Werkzeuge und verwendete Software
- Exponentialfunktion
- Mittelwert
- Exponentielle Regression
- Residuum
- GeoGebra || (Sek II)
Ergebnisse
Mit den neuen Berechnungen erhalten wir eine Exponentialfunktion, die die Waschbärpopulation realitätsgetreu abbildet. Insgesamt kann man in der folgenden Abbildung erkennen, wie stark wir die Exponentialfunktion verbessern konnten, sodass unsere durch Zyklus 2c erhaltene Exponentialfunktion sehr nah an den tatsächlichen Werten liegt. Dadurch sind relativ genaue Zukunftsprognosen möglich, was die Ausbreitung des Waschbären im Raum Bernburg betrifft.
Abbildung 6: gesamter, zweiter Modellierungszyklus mit allen Exponentialfunktionen
Zyklus 3
Zielsetzung
Mit diesem Zyklus wollen wir die Korrelation zwischen der Waschbär- und der Graureiherpopulation anhand von dem expliziten Eulerverfahren darstellen.
Vorgehensweise
Um die Korrelation der Waschbär- und Graureiherpopulation aufzuzeigen, nutzen wir das Lotka-Volterra-Modell [5]. Die dafür verwendeten Gleichungen sind zwei miteinander gekoppelte Differentialgleichungen. Sie geben die Wechselwirkung der Räuberpopulation, hier Waschbären und der Beutepopulation, hier Graureihern an. Dabei ernährt sich der Waschbär vom Graureiher. Für das explizite Eulerverfahren verwenden wir zum einen die Formel x(k+1)=x(k)+h*(a*x(k)-b*x(k)*y(k)) für die Beutepopulation und zum anderen die Formel y(k+1)=y(k)+h*(-c*y(k)+d*x(k)*y(k)) für die Räuberpopulation. Der Parameter a gibt die Reproduktionsrate der Beute ohne Störung und bei großem Nahrungsangebot an, Parameter b Sterberate der Beute pro Räuber, der Parameter c Sterberate der Räuber, wenn keine Beute vorhanden ist und der Parameter d Reproduktionsrate der Räuber pro Beutelebewesen. Durch die Formel ergibt sich die Abhängigkeit der beiden Populationen voneinander. Wir gehen von den Individuenzahlen x0=840 und y0=294 im Jahr 2002 aus. Da es in diesem Jahr 120 Brutpaare gibt und jedes Brutpaar durchschnittlich fünf Junge gebärt, kommen wir insgesamt auf eine Anzahl von ungefähr 840 Graureihern. Gleichzeitig gibt es in diesem Jahr 294 Waschbären.
Das explizite Euler - Verfahren ist ein numerisches Lösungsverfahren [6]. Mit der Schrittweite h werden Zeitpunkte festgelegt, in denen Annäherungen für die Differentialgleichungen errechnet werden.Unsere Schrittweite im expliziten Eulerverfahren beträgt h=0,01. Das Verfahren endet nach 50 Zeitschritten (imax=50). Die Anzahl der Iterationen berechnet sich durch I=imax/h. Das Verfahren startet also bei Zeitschritt 0, verläuft in der Schrittweite h und endet bei Zeitschritt 50. Daraufhin haben wir Matrizen für x und für y definiert, um die Werte zu speichern, die wir für den Plot am Ende des Verfahrens benötigen. Die ersten Folgenglieder x(1) und y(1) sind bestimmt durch die Anfangspopulationen x0 und y0. Dann läuft die Schleife durch. Sie durchläuft von k=1 bis I die angegebenen Formeln x(k+1) und y(k+1).
Da wir keine idealen, zu unseren vorgegebenen Werten passenden, Kurven finden konnten, haben wir im Folgenen drei verschiedene Möglichkeiten, wie das Räuber-Beute-Modell einigermaßen realitätsnah abgebildet werden könnte:
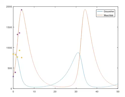
- Wir arbeiten mit den Anfangsparametern a=0,65; b=0,0008; c=0,45 und d=0,001. Durch plotten erhalten wir dann folgende Graphen für die Räuber - Beute - Beziehung:
Abbildung 7: Waschbär - Graureiher - Modell mit a=0,65; b=0,0008; c=0,45 und d=0,001 - Wir arbeiten mit den Anfangsparametern a=0,22; b=0,00045; c=0,3 und d=0,00115. Durch plotten erhalten wir dann folgende Graphen für die Räuber - Beute Beziehung:
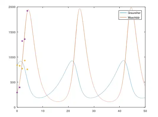
Abbildung 8: Waschbär - Graureiher - Modell mit a=0,22; b=0,00045; c=0,3 und d=0,00115 - Wir arbeiten mit den Anfangsparametern a=0,2; b=0,00031; c=0,6 und d=0,0013. Durch plotten erhalten wir dann folgende Graphen für die Räuber - Beute - Beziehung:
Abbildung 9: Waschbär - Graureiher - Modell mit a=0,2; b=0,00031; c=0,6 und d=0,0013
Im weiteren Verlauf arbeiten wir mit dem dritten Modell weiter, da es die Realität am besten abbildet. Zum einen sinken die Populationen nicht allzu stark ab, sodass die Reproduktion der Populationen gewährleistet bleibt.
Wir berechnen im Folgenden zunächst die Mittelwerte der Populationen. Diese ergeben sich mit ẍ= c/d der Mittelwert der Beutepopulation und mit ȳ=a/b der Mittelwert der Räuberpopulation. Durch gleichsetzen der beiden Differentialgleichungen und lösen des Gleichungssystems erhalten wir diese. Somit ergibt sich für ẍ ein Wert von 461,45 und für ȳ ein Wert von 645,16. Diese Konstanten Werte haben wir dann zunächst in die Grafik mit eingefügt:
Abbildung 10: Waschbär - Graureiher - Modell mit Mittelwertkonstanten
Anschließend haben wir diese Mittelwerte für x und y als Startwerte x0 und y0 definiert, darauf das Euler-Verfahren in Octave erneut angewendet und folgendes Ergebnis erhalten:
Abbildung 11: Waschbär - Graureiher - Modell mit Mittelwerten als Startwerte
Fachmathematische Werkzeuge und verwendete Software
- explizites Euler-Verfahren
- Differentialgleichungen
- Oktave || (Sek II, Uni-Niveau)
Ergebnisse
Wir sehen, dass sich der Graph der Räuberpopulation relativ an unsere tatsächlichen Werte annähern lässt. Der Graph der Beutepopulation weicht jedoch stark von den gegebenen Werten ab. Dies kann verschiedene Gründe haben. Zum einen sind die eingetragenen Werte nur Hochrechnungen von den Totfunden der Waschbären bzw. den Brutpaaren und den durchschnittlichen Geburten der Graureiher. Zum anderen unterliegen die genutzten Rohdaten nicht nur der Wechselwirkung dieser beiden Populationen, sondern auch anderen Einflussfaktoren wie zum Beispiel andere Räuber, Nahrungsangebot, Klimaschwankungen, Habitat.
Die Populationen befinden sich im Gleichgewicht wenn es ungefähr 462 Graureiher und 645 Waschbären gibt. Nimmt man diese Mittelwerte als Anfangszustand an, so würden die Populationen konstant bleiben.
Modellierungsalternativen
Alternativ zu unserer Vorgehensweise könnte das Räuber - Beute Modell und andere Einflussfaktoren, wie beispielsweise die Lebensbedingungen für den Waschbären im Raum Bernburg, Revierkämpfe, Auswanderung in andere Gebiete, Nahrungsverfügbarkeit usw. untersucht werden. Außerdem können weitere Modelle zum Thema Waschbär erstellt werden, hinsichtlich dem Verlust in der Landwirtschaft durch den Waschbären, die Verbreitung weltweit und Ausweitung von Territorien in Siedlungsgebiete.
Literatur
Helbig, D. (2011). Untersuchungen zum Waschbären (Procyon lotor Linné, 1758) im Raum Bernburg. Naturschutz im Land Sachsen-Anhalt, 48(1+2), S. 3-19.
Henze, S., & Henkel, U. (2007). Zum Einfluss des Waschbären auf den Graureiher-Brutbestand im ehemaligen Landkreises Bernburg. Naturschutz im Land Sachsen-Anhalt, 44(2), S. 45-52.