Kurs:Mathematische Modellbildung/Themen/2024-25 Wintersemester/Thema 1
Mathematische Modellierung eines Photovoltaikmodul-Systems für den Universitätsparkplatz der RPTU Landau
In diesem Projekt beschäftigen wir uns mit der Frage, welche Vorteile es für die Umwelt haben kann, vorhandene Parkplatzflächen mit Photovoltaikmodulen zu überdachen. Dafür betrachten wir beispielhaft den Universitätsparkplatz der RPTU am Campus Landau. Wir gehen dabei vorallem der Frage auf den Grund, wie viel nachhaltiger Strom durch solche Photovoltaikmodule erzeugt werden kann, der andernfalls durch umweltschädlichere Gewinnungsmethoden wie Kohlekraftwerke oder Gaskraftwerke erzeugt werden müsste. Das Projekt soll als Beispiel für andere Parkplatzflächen dienen, das einen möglichst genauen Richtwert für die Menge an Energie liefert, die auf einer bestimmten Fläche innerhalb eines Jahres gewonnen werden kann.
Gruppenteilnehmer
- Jannis Walker
- Alina Döringer
- Lukas Daubner
Zielsetzung des Modellierungsthemas
Das Ziel dieser Untersuchung besteht darin, den Universitätsparkplatz in Landau mit Photovoltaikpanels zu überdachen. Im Mittelpunkt steht hierbei die Berechnung von dem optimalen Neigungswinkels eines Photovoltaikpanels, da dieser für die Maximierung der Energieausbeute entscheidend ist. Zur Bestimmung der optimalen Flächennutzung spielt die geometrische Optimierung der Anordnung von den Solarpanels ebenfalls eine bedeutende Rolle. Beide Aspekte werden im Folgenden berücksichtigt, um eine effiziente, praktikable und möglichst realitätsnahe Lösung zu entwickeln.
Zuordnung zu den Nachhaltigkeitszielen

- SDG 7: Bezahlbare und saubere Energien
- Die Installation von Solarpanels trägt zur Produktion von erneuerbarer Energie bei und fördert den Zugang zu sauberer und nachhaltiger Energie
- SDG 13: Maßnahmen zum Klimaschutz
- Die Nutzung von Solarenergie reduziert die Abhängigkeit von fossilen Brennstoffen und hilft den CO2-Ausstoß zu verringern, was im sinne des Anthropogenen Klimawandels einen Beitrag zum Klimaschutz leistet
- SDG 15: Leben an Land
- Durch die Nutzung bestehender Flächen zur Energiegewinnung wird zusätzlich Flächenverbrauch vermieden, was zur Schonung natürlicher Lebensräume beiträgt
Datenerhebung
Die Datenerhebung für diese Untersuchung basiert auf den UV-Index-Werten in der letzten 10 Jahre, gemessen in einer Höhe von 2 Metern über dem Boden. Die Daten wurden über die Plattform des Landeswetterdienstes Rheinland-Pfalz bereitgestellt. Sie bilden die Grundlage der Analyse und dienen dazu, langfristige Trends und Schwankungen im UV-Index zu identifizieren.
Modellierungszyklus 1 (Level: Sekundarstufe 2)
Photovoltaikmodule erzeugen Strom aus Sonnenlicht. Doch nicht jede Ausrichtung bringt die gleiche Menge an Energie! Wir wollen herausfinden, wie wir die Module optimal platzieren müssen, um den besten Ertrag zu erhalten.
Unser Projekt bietet ein starkes didaktisches Potenzial, indem es Schüler:innen eine praxisnahe Anwendung von Winkeln und mathematischen Konzepten vermittelt. Durch die Optimierung des Neigungswinkels von Photovoltaik-Modulen erleben sie, wie Mathematik in der realen Welt genutzt wird, um erneuerbare Energien effizienter zu gestalten. Sie setzen sich mit trigonometrischen Funktionen, Modellierungen und Optimierungsprozessen auseinander und entwickeln ein tieferes Verständnis für die Bedeutung mathematischer Berechnungen im Alltag und in der Technik.

Modellierungszyklus 2 (Level: Uni-Niveau)
Sonnenhöhe im Jahresverlauf
Wir beginnen unser Projekt mit der Problemstellung, wie die Sonne an einem beliebigen Jahrestag über den Landauer Himmel verläuft. Dafür betrachten wir zunächst die sogenannte Sonnenhöhe. Diese gibt an, in welchem Winkel (d.h. aus welcher "Höhe") die Sonnenstrahlen auf die Erdoberfläche treffen. Die Sonnenhöhe erreicht ihren höchsten Wert jedes Jahr am 21. Juni (), dem Tag der Sommersonnenwende, wenn die Sonne am nördlichen Wendekreis im Zenit steht. Ihren niedrigsten Wert erreicht sie stets am 21. Dezember (), dem Tag der Wintersonnenwende, wenn die Sonne am südlichen Wendekreis im Zenit steht. Zwischen diesen beiden Extremwerten wächst bzw. fällt die Sonnenhöhe und erreicht sowohl um den 21. März () als auch um den 23. September () herum ihren Mittelwert. Zu diesen beiden Zeitpunkten steht die Sonne auf dem Äquator im Zenit. Grund für die Verschiebung des Zenitstandes der Sonne und damit auch die Veränderung der Sonnenhöhe in Landau sind die Schiefstellung der Erdachse um 23,5° und die Erdrevolution[1].
Die Größe des Sonnenhöhenwinkels in Abhängigkeit vom Jahrestag lässt sich als Sinusfunktion
in °
mit passenden beschreiben. Um die Parameter der Sinusfunktion bestimmen zu können, legen wir eine maßstabsgetreue GeoGebra-Datei an, die uns einen Wert für den Sonnenhöhenwinkel zu unterschiedlichen Zeitpunkten ausgibt. Wir wählen dafür genau die vier bzw. drei (21. März und 23. September ergeben denselben Sonnenhöhenwinkel) Zeitpunkte aus, zu denen die Sonne an einem der Wendekreise bzw. am Äquator im Zenit steht.
Aus der GeoGebra-Datei wird deutlich:
- Steht die Sonne am nördlichen Wendekreis im Zenit, beträgt der Sonnenhöhenwinkel in Landau 64,3°
- Steht die Sonne am Äquator im Zenit, beträgt der Sonnenhöhenwinkel in Landau 40,8°
- Steht die Sonne am südlichen Wendekreis im Zenit, beträgt der Sonnenhöhenwinkel in Landau 17,3°
Aus diesen Daten lassen sich die Parameter der Sinusfunktion wie folgt bestimmen:
- Die Amplitude muss der Hälfte des Unterschiedes zwischen dem zuerst erreichten Extremwert und dem zweiten Extremwert entsprechen:
- Die -Verschiebung muss um eine Amplitude kleiner sein als der größte Funktionswert bzw. eine Amplitude größer als der kleinste Funktionswert:
- Die Streckung in -Richtung lässt sich aus der Periode der Sinusfunktion wie folgt bestimmen:
- Die Verschiebung in -Richtung muss nun so angepasst werden, dass die Funktionswerte die reale Situation widerspiegeln. Dafür betrachten wir den 21. Juni (). An diesem Tag soll die Funktion ihr Maximum erreichen:
Somit lautet die Funktionsgleichung für :
Da die meisten Computerprogramme standardmäßig mit Werten im Bogenmaß rechnen und nicht mit Werten im Gradmaß, entscheiden wir uns, die erhaltenen Funktionswerte ins Bogenmaß umzurechnen, und erhalten somit eine neue Funktionsgleichung für :
Sonnenhöhe im Tagesverlauf
Im nächsten Schritt beschäftigen wir uns mit der Veränderung des Sonnenhöhenwinkels innerhalb eines Tages. Die "Höhe", aus der die Sonne auf den Uni-Parkplatz in Landau trifft, verändert sich natürlich nicht nur im Jahresverlauf, sondern auch im Laufe des Tages. Um den Verlauf dieses Winkels innerhalb eines Tages darstellen zu können, fertigen wir einige GeoGebra-Dateien in an. Unser Ziel dabei ist es, einen Zusammenhang zwischen Zeitpunkt und Größe des Sonnenhöhenwinkels für ein beliebiges zu finden. Wir betrachten für unsere Überlegungen dieselben vier Zeitpunkte, die wir im ersten Schritt auch betrachtet haben. Darüberhinaus legen wir für alle Tage den Zeitpunkt, an dem die Sonne aufgeht, als Zeitpunkt fest, sowie den Zeitpunkt, an dem die Sonne untergeht, als Zeitpunkt fest.
- 21. Dezember:

- 21. Juni:

- 21. März bzw. 23. September:

Wie man in den Dateien sehen kann, erreicht der Sonnenhöhenwinkel für ein festes sein Maximum stets um die Mittagszeit, zum Zeitpunkt . Dabei ist zu beachten, dass dieser Zeitpunkt nicht zwangsläufig mit 12:00 Uhr mittags übereinstimmt, sondern es handelt sich um den Zeitpunkt, an dem Landau auf seiner "Kreisbahn um die Erdachse" genau die Hälfte des Weges zwischen Sonnenaufgang und Sonnenuntergang zurückgelegt hat. Diesen Zeitpunkt bezeichnet man als 12:00 Uhr wahre Ortszeit.[2] Gleichzeitig handelt es sich dabei um genau den Zeitpunkt, zu dem Landau (an diesem Tag ) der Sonne am nächsten ist. Wenn man die dreidimensionale GeoGebra-Datei zu diesem Zeitpunkt richtig dreht (d.h. so, dass die -Achse zu einem Punkt wird), dann erhält man dieselbe Perspektive, die wir in unserer ersten GeoGebra-Datei eingenommen haben. Nun wird deutlich, dass dieses Maximum in für alle mit der zuvor berechneten Sonnenhöhe übereinstimmt. Darüber hinaus beträgt der Sonnenhöhenwinkel bei Sonnenauf- und Sonnenuntergang logischerweise 0°. Diese Idee verallgemeinern wir, um eine Formel zu finden, die den Sonnenhöhenwinkel in Abhängigkeit vom Zeitpunkt für einen beliebigen Jahrestag beschreibt. Dafür haben wir zwei Ideen:
1) Man könnte den Verlauf des Sonnenhöhenwinkels als eine nach unten geöffnete Parabel auffassen, die ihre Nullstellen in und hat und ihren Scheitelpunkt ( hat automatisch die -Koordinate 0,5) in ). Das bedeutet, dass die Funktionsgleichung der Parabel
mit passendem
lauten muss. Damit die -Koordinate des Scheitelpunktes mit übereinstimmt, stellen wir folgende Gleichung auf:
Dementsprechend lautet die Funktionsgleichung für die Parabel (nun in Abhängigkeit sowohl von als auch von ):
2) Man könnte den Verlauf des Sonnenhöhenwinkels allerdings auch als eine Sinusfunktion auffassen, die Nullstellen in und und ihr Maximum in ) hat. Die Funktionsgleichung muss dann lauten:
Um die beiden Ideen miteinander vergleichen zu können, fertigen wir eine GeoGebra-Datei an, die die beiden Funktionen im Bereich [0,1] darstellt.
Wie man in der Datei erkennen kann, nimmt die Parabelfunktion für jedes größere Funktionswerte im Bereich [0,1] an als die Sinusfunktion . Allerdings sieht man auch am Flächeninhalt der Differenzfunktion und vorallem am relativen Fehler, dass der Unterschied zwischen beiden Funktionen nur sehr gering ist. Wir entscheiden uns dennoch dafür, die Sinusfunktion zu verwenden, da wir im weiteren Verlauf des Projekts eine Formel entwickeln, die die Jahresgesamtmenge an Solarenergie in Abhängigkeit vom Sonnenhöhenwinkel beschreibt. Wir nehmen also die Funktion, die die kleineren Funktionswerte liefert, da bereits ein kleiner Unterschied der Funktionswerte einen riesigen Unterschied für die Gesamtjahresmenge an Solarenergie bedeuten kann. Für die reale Situation ist es deutlich sinnvoller, eine Abschätzung nach unten für die Gesamtjahresmenge machen zu können als eine Abschätzung nach oben.
Mit den gesammelten Daten sind wir nun in der Lage, den Sonnenhöhenwinkel an einem beliebigen Jahrestag und zu einem beliebigen Zeitpunkt zu bestimmen. Wir haben sogar eine Funktionsgleichung entwickelt, die uns den Zusammenhang dieser Größen beschreibt. Für unsere weiteren Berechnungen benötigen wir allerdings noch einige Informationen.
Beleuchtungsdauer von Landau im Jahresverlauf
Als nächstes möchten wir herausfinden, wie groß die Zeitspanne zwischen Sonnenaufgang und Sonnenuntergang in Landau ist und wie diese Dauer sich innerhalb eines Jahres verändert. Dazu eignen sich unsere dreidimensionalen GeoGebra-Dateien: Die Erdkugel teilt sich stets in zwei Halbkugeln auf, von denen eine beleuchtet ist und die andere nicht (Tag und Nacht). Diese beiden Halbkugeln sind durch eine Ebene voneinander getrennt, die die Grenze zwischen Tag und Nacht darstellt. In unseren GeoGebra-Dateien ist diese Ebene eingezeichnet: Sie hat stets zwei Schnittpunkte mit der Kreisbahn, auf der Landau sich jeden Tag bewegt, wenn die Erde sich um sich selbst dreht. In diesen beiden Punkten geht die Sonne in Landau (an dem jeweiligen Jahrestag ) auf bzw. unter. Der Anteil der gesamten Kreisbahn, der sich zwischen den beiden Punkten befindet, entspricht also auch dem Anteil von 24 Stunden, in denen die Sonne am Landauer Himmel zu sehen ist. Dabei gilt auch wieder, dass der mit größte Anteil am 21. Juni () erreicht wird und der mit kleinste Anteil am 21. Dezember (). Zwischen diesen Extremwerten verhält sich die Funktion auch wieder wie eine Sinusfunktion[3]. Die Periode und die Phasenverschiebung von sind identisch mit den entsprechenden Werten von . Das bedeutet, dass wir die -Streckung und die -Verschiebung der Funktion übernehmen können. Die Amplitude und die -Verschiebung der Funktion bestimmen wir auf dieselbe Art und Weise, wie wir es bei getan haben und erhalten somit die folgende Funktionsgleichung für :
in Stunden
Mit diesen neuen Informationen können wir nun auch die (bisher auf 1 normierte) Breite der Sonnenhöhenfunktion anpassen, sodass sie die reale Situation besser wiederspiegelt: Für alle hat der Sonnenhöhenwinkel seine Nullstellen in und und erreicht seinen maximalen Wert in . Die angepasste Funktionsgleichung für , die die neuen Bedingungen erfüllt und somit die Tagesdauer berücksichtigt, lautet:
Bestrahlungsstärke auf geneigten Flächen
Im nächsten Schritt beschäftigen wir uns mit der Frage, wie viel Solarenergie auf den Universitätsparkplatz bzw. auf die Solarmodule trifft, die um einen bestimmten Winkel geneigt sind. Dazu beachten wir vorerst nur die Direktstrahlung der Sonne, nicht die Diffusstrahlung.
Direktstrahlung
Wenn direktes Sonnenlicht auf eine horizontale Fläche (Universitätsparkplatz) fällt, verteilt sich die Energie der Sonne darauf.[4] Die Strahlungsleistung, die auf diese Fläche trifft, beschreiben wir durch die Formel:
steht dabei für die Bestrahlungsstärke in .
Um nun die Leistung und die Bestrahlungsstärke der Sonne auf einer Solaranlage mit Neigungswinkel bestimmen zu können, betrachten wir folgende Skizze:

In der Skizze sieht man die horizontale Fläche , die senkrecht zu den Sonnenstrahlen stehende Fläche und die Fläche , die unserem späteren Solarmodul entspricht, das um den Winkel geneigt ist.
Die Strahlungsleistung , die von der Sonne auf die drei abgebildeten Flächen trifft, ist für alle Flächen offensichtlich gleich. Daher muss gelten:
Außerdem gelten folgende Zusammenhänge:
Nach Umstellen von und erhält man schließlich folgenden Zusammenhang:
Diesen Zusammenhang nutzen wir, um ihn in die Gleichung für die Leistung einzusetzen:
Die Bestrahlungsstärke auf der horizontalen Fläche lässt sich darüberhinaus mit der folgenden Formel berechnen:
beträgt und hängt eng mit der sogenannten Solarkonstante zusammen. Diese beschreibt die Bestrahlungsstärke außerhalb der Erdatmosphäre. Sie wird seit 2015 von der internationalen Astronomischen Union auf
festgelegt. Wenn Solarstrahlung die Erdatmosphäre durchwandert, geht ein Teil der Bestrahlungsstärke verloren, sodass von den ursprünglichen bei senkrechtem Einfallswinkel nur noch die oben erwähnten auf der Erdoberfläche ankommen. Der Winkel beschreibt, wie in der Skizze zu sehen, den Einfallswinkel der Sonnenstrahlen zum Horizont. Er entspricht also dem Sonnenhöhenwinkel, den wir bereits mithilfe der Funktion beschreiben können. Somit beträgt die Bestrahlungsstärke auf der horizontalen Fläche:
Es bleibt nun noch zu klären, wie groß der Hilfswinkel ist. Dazu genügen zwei kurze Überlegungen:
Der Winkel bildet mit seinem Nachbarn einen gestreckten Winkel entlang der Sonnenstrahlen. hat also die Größe
Laut Innenwinkelsumme in einem Dreieck bildet mit und zusammen ebenfalls einen gestreckten Winkel. Daher hat er also auch die Größe
Es gilt also:
Mit den neuen Erkenntnissen können wir nun die Bestrahlungsstärke auf einer um geneigten Fläche bestimmen:
Direktstrahlung im Jahresverlauf
Da wir den Sonnenhöhenwinkel als das Ergebnis einer Funktion betrachten, die uns Werte für das gesamte Jahr liefert, können wir nun eine neue Funktionsformel aufstellen, die uns Werte für die Bestrahlungsstärke im Jahresverlauf liefert (abhängig vom Neigungswinkel ). Auf einer Solarfläche über dem Universitätsparkplatz mit festem Neigungswinkel beträgt die direkte Bestrahlungsstärke an Tag zum Zeitpunkt :
in
Es ist wichtig zu betonen, dass diese Verhältnisse bei idealen Bedingungen herrschen. In der Realität herrschen die meiste Zeit über eher suboptimale Wetterbedingungen, weshalb die tatsächliche Bestrahlungsstärke abweicht. Auf diesen Zusammenhang gehen wir im Kapitel Volllaststunden noch genauer ein.
Gesamtenergie durch Direktstrahlung
Mithilfe der Funktion können wir nun sogar die gesamte jährliche durch Direktstrahlung auftreffende Solarenergie (abhängig vom Neigungswinkel ) berechnen:
- in
Wir möchten nun herausfinden, für welchen Neigungswinkel diese Summe den größten Wert annimmt. Wir nehmen zunächst an, dass der Winkel , für den die Summe maximal wird, der optimale Neigungswinkel für unsere Solarmodule (in Bezug auf die Direktstrahlung) ist.
Optimaler Neigungswinkel für Direktstrahlung
Unsere erste Idee zur Bestimmung dieses optimalen Winkels ist es, den Wert der Summe nacheinander für zu berechnen und davon den Wert , für den die Summe den größten Wert annimmt, als den optimalen Winkel festzulegen. Bei diesem Vorgehen ergibt sich allerdings eine Reihe von Problemen:
- Für jedes feste hat die Funktion keine einfache Stammfunktion bezüglich , die sich analytisch bestimmen lässt. Daher muss der Wert des Integrals für alle numerisch angenähert werden. Die Berechnung der einzelnen Integralwerte ist daher bereits mit erhöhtem Rechenaufwand verbunden.
- Wenn wir nacheinander 91 verschiedene Werte für einsetzen und für jeden Wert eine eigene Summe berechnen lassen, die wiederum aus 365 (nicht analytisch zu bestimmenden) Integralwerten besteht, vergrößert sich der Rechenaufwand noch zusätzlich um ein Vielfaches. Der Rechenaufwand würde dadurch schließlich den Rahmen sprengen, da die Berechnung der einzelnen Summen zu lange dauern würde.
- Abgesehen von den praktischen Problemen des zu großen Rechenaufwands werden bei diesem Vorgehen nur ganzzahlige Werte für betrachtet. Der tatsächliche optimale Neigungswinkel könnte ja auch zwischen zwei ganzzahligen Werten liegen (z.B. bei 39,47°)
Es wird deutlich, dass eine Näherung an das Optimierungsproblem mit diesem Vorgehen nicht möglich ist. Wir nutzen daher eins der Additionstheoreme für den Sinus, um die Formel für die jährliche Gesamtenergie wie folgt umzustellen:
Diese Umstellung bietet den großen Vorteil, dass der Neigungswinkel nicht mehr im Inneren der Summe steht, sondern außerhalb. Wir müssen also nicht mehr für einzelne, ausgewählte eigene Summen berechen. Stattdessen müssen wir nur einmal unabhängig von die Werte der Summen
und
berechnen und können anschließend eine neue Formel für die Berechnung der jährlichen Gesamtenergie aufstellen:
Mit dem Computer lassen sich numerisch per R-Studio und GeoGebra die beiden Summen und berechnen. Es gilt:

und
Somit lässt sich die jährliche Gesamtenergie durch die Formel
berechnen. Das Verhalten der Funktion kann man in dieser Datei sehen:

Wir leiten die Funktion nach ab und bestimmen mithilfe des Newton-Verfahrens die Nullstelle.
Zur Bestimmung des Maximums der Funktion im Intervall wurde das Newton-Verfahren angewendet. Das Verfahren basiert auf der Nullstellenbestimmung der ersten Ableitung , wobei ein geeignetes Startintervall gewählt wurde, um die lokale Konvergenz sicherzustellen.
Die Ableitung hat in der Nähe der Lösung keine Nullstellen außer an der gesuchten Stelle.
Zur Bestimmung des Maximums wird die Bedingung herangezogen, da an Extremstellen die Steigung verschwindet. Um sicherzustellen, dass es sich bei der gefundenen Stelle um ein Maximum handelt, wird die zweite Ableitung untersucht. Gilt , liegt ein lokales Maximum vor.
Die Wahl des Startwerts (Anmerkung AH: ) wurde so getroffen, dass die Newton-Iterationen im Intervall konvergieren.

Ausgabe des R-Skripts: Konvergenz erreicht bei :1.075565 nach 4 Iterationen. Der kritische Punkt bei = 1.075565 ist ein Maximum. Der maximale Wert von ist: 4170043
Das Newton-Verfahren wurde iterativ angewendet, basierend auf der Rekursionsformel
Die Iteration wurde bis zur Erfüllung der Konvergenzbedingung
Die Iteration wurde bis zur Erfüllung der Konvergenzbedingung fortgeführt, wobei die gewählte Toleranz darstellt. Die maximale Anzahl von Iterationen wurde auf beschränkt, um sicherzustellen, dass das Verfahren terminiert.
Das Maximum wurde an der Stelle gefunden, wobei der Funktionswert dort beträgt. Die Anzahl der durchgeführten Iterationen bis zur Konvergenz betrug . Die Überprüfung der zweiten Ableitung bestätigte, dass es sich bei der gefundenen Stelle um ein lokales Maximum handelt.
Also nimmt die Summe für den größten Wert an. Wir haben also in Bezug auf die Direktstrahlung den optimalen Neigungswinkel gefunden. Die Energiemenge bei einem Neigungswinkel von ist sogar mehr als doppelt so groß wie die Energiemenge, die auf der Horizontalen auftrifft:
Die tatsächlich auftreffende Energiemenge weicht allerdings deutlich von unseren berechneten Energiemengen ab. Dies ist darauf zurückzuführen, dass wir bisher davon ausgegangen sind, es würden zu jedem Zeitpunkt ideale Bedingungen herrschen. Einen Großteil der Zeit herrschen aber nur suboptimale Bedingungen. Daher nutzen wir das Modell der sogenannten Volllaststunden.
Volllaststunden
Die Sonnen-Volllaststunden beschreiben die Zeit, die die Sonne unter Volllast scheinen müsste, um die tatsächlich gemessenen Werte zu erzeugen.
Mit den Daten der Wetterstation Landau haben wir das Jahresmittel der letzten 10 Jahre per TBK berechnet. Das ergab eine Gesamtstrahlung pro Jahr von . Die Sonnen-Volllaststunden berechnen sich durch Division des Strahlungswerts durch die Normleistung der Solarkonstanten die sich aus Abbildung 2.7 (Mertens 22022) entnehmen lässt :
Im Vergleich zur jährlichen Gesamtstundenzahl von entsprechen die Volllaststunden etwa der gesamten verfügbaren Zeit.
Ein schöner Nebeneffekt an den echten 10-Jahres Daten ist das die Wetterlage hinsichtlich Bewölkung, Schnee, Regen etc. mit einfließen und wir so ein realitäts Nahes Ergebnis erzielen
TBK Tabelle Datum SUM_GS200 SUMME UV-INDEX 10 Jahre Jahres-Mittelwert UV-INDEX 10 Jahre 19.11.2014 517.9 12046672.75 in W/h 12046672.75/10 20.11.2014 477.1 =1204667.275 ... ... 18.11.2024 270.3
Wir sind in unseren Berechnungen bisher von idealen Bedingungen (4380 Volllaststunden) ausgegangen. Da allerdings nur 1204,67 von insgesamt 4380 Stunden Volllaststunden sind, reduziert sich die zu erwartende Jahresgesamtmenge an Direktstrahlung um denselben Faktor:
und insbesondere für :
Diffusstrahlung
Die Globalstrahlung setzt sich aus der Direkt- und der Diffusstrahlung zusammen. Da wir den Wert der jährlichen Direktstrahlungsenergie kennen und den Wert der jährlichen Globalstrahlungsenergie, können wir den Wert der jährlichen Diffusstrahlungsenergie leicht bestimmen:
Die Berechnung der Diffusstrahlungsenergie in Abhängigkeit vom Neigungswinkel fällt deutlich leichter aus. Man nimmt dabei an, dass die Diffusstrahlung aus allen Himmelsrichtungen gleichmäßig scheint. Die Diffusstrahlungsenergie, die vom Solarmodul aufgenommen wird, entspricht dann einfach dem Anteil der Himmelshalbkugel, der von dem Solarmodul aus ersichtlich ist.
Ist die gesamte Himmelshalbkugel sichtbar, d. h. , so treffen jedes Jahr etwa auf das Solarmodul. Der Anteil dieser Energiemenge, die durch ein Solarmodul mit Neigungswinkel aufgenommen wird, lässt sich mithilfe der Formel
in
berechnen.[5]
Globalstrahlung
Die Globalstrahlung ergibt sich aus der Summe von Direkt- und Diffusstrahlung. Mit den bisherigen Ergebnissen können wir nun beide Werte in Abhängigkeit vom Neigungswinkel eines Solarmoduls bestimmen. Das bedeutet, dass wir nun in der Lage sind, den Neigungswinkel zu berechnen, unter dem Solarmodule die größtmögliche Energiemenge im Laufe des Jahres auffangen. Diese Energiemenge verhält sich in Abhängigkeit zum Neigungswinkel wie folgt:
Optimaler Neigungswinkel für Globalstrahlung
Das Verhalten der Funktion ist in der folgenden Grafik dargestellt:

Um den Hochpunkt der Funktion zu finden, leiten wir sie ab und bestimmen erneut mithilfe des Newton-Verfahrens die Nullstelle.
Das Maximum der Funktion liegt mit ca. bei etwa . Bei diesem Neigungswinkel trifft also das 1,38-fache der Energie, die auf der Horizontalen auftrifft, auf die Solarmodule. Diesen Winkel legen wir für unser Projekt als den optimalen Neigungswinkel fest.
Mögliche Verfeinerung des optimalen Winkels
Es ist allerdings wichtig zu betonen, dass wir in unserem Modell bisher von der Annahme ausgegangen sind, dass der Neigungswinkel, unter dem die größte Energiemenge auf ein Solarmodul trifft, auch der Neigungswinkel ist, unter dem das Solarmodul die größte Energiemenge produziert. Mit den meisten Simulationsprogrammen erhält man allerdings das Ergebnis, dass der optimale Neigungswinkel bei etwa 35° liegt. Das bedeutet, dass für eine möglichst genaue Berechnung noch weitere Faktoren berücksichtigt werden müssen. Der wichtigste dieser Faktoren ist die Temperatur. Wenn Photovoltaikmodule sich erwärmen, lässt ihre Leistung schnell nach. Bei einem geringeren Neigungswinkel scheinen sie sich nicht so stark zu erwärmen, weshalb sie mehr Strom produzieren können, obwohl die auftreffende Energiemenge geringer ist als bei 49°. Wie man in Tabelle 2.4 (Mertens 22022) sehen kann, liegt der Wert der Energie, die von einer Solarzelle mit Neigungswinkel 49° erzeugt wird, immer noch bei über 98% des Optimums. Daher rechnen wir im Rahmen unseres Projekts mit diesem Winkel weiter. Wir verwenden ihn im Folgenden zur Berechnung eines optimalen Azimutwinkels. In Verbindung mit dem optimalen Winkelpaar lässt sich dann auch die Anzahl der Module, die auf den Parkplatz passen, und somit die Energiemenge berechnen, die durch die PV-Anlage über dem Universitätsparkplatz jährlich erzeugt werden kann.
Modellierungszyklus 3 (Level: Uni-Niveau)
Azimuthwinkel
Der sogenannte Azimuthwinkel einer Photovoltaikanlage beschreibt die horizontale Ausrichtung der Solarmodule relativ zur geografischen Südrichtung. Abweichungen in Westrichtung erzeugen hierbei positive Werte, Abweichungen in Ostrichtung negative:
- Ist eine PV-Anlage genau nach Süden ausgerichtet, beträgt der Azimuth 0°
- Ist eine PV-Anlage nach Südwesten ausgerichtet, beträgt der Azimuth 45°
- Ist eine PV-Anlage nach Osten ausgerichtet, beträgt der Azimuth -90°, usw.
Der Azimuthwinkel beeinflusst den Ertrag der Anlage. Dies kann man sehr deutlich in der Tabelle 2.4 erkennen. Die beste Ausrichtung hängt vom Standort ab. Wir möchten nun herausfinden, wie groß der optimale Azimuthwinkel für die Parkplatzfläche ist. Dabei müssen wir auf folgende Fragen eingehen:
- Wie sollen die Module (standardmäßig ) ausgerichtet werden? Hochkant oder querkant?
- Wie viele Module passen bei einem bestimmten Azimuthwinkel auf den Parkplatz?
- Wie gut arbeiten die Module bei einem bestimmten Azimuthwinkel?
- Kann es sein, dass bei einem bestimmten Azimuthwinkel zwar mehr Module auf den Parkplatz passen, diese im Vergleich aber so schlecht arbeiten, dass sich ein anderer Winkel mit weniger, aber effizienteren Modulen mehr lohnt?
Diese Fragen ergeben zusammen ein Optimierungsproblem:
Wir müssen herausfinden, bei welchem Azimuthwinkel und bei welcher Ausrichtung (hochkant oder querkant) der größte Energieertrag erzielt wird.
Dazu gehen wir den folgenden beiden Fragen auf den Grund:
- Wie effizient arbeiten die Module bei einem gegebenen Azimuthwinkel?
- Wie viele Module passen bei einem gegebenen Azimuthwinkel auf den Parkplatz?
Effizienz der Module
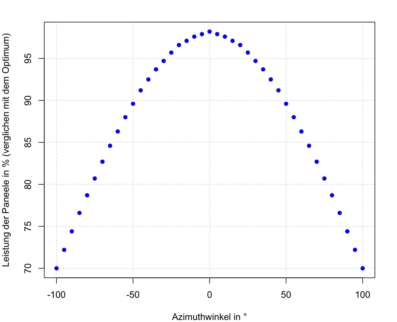
Wir beschäftigen uns zunächst mit der ersten Frage. Dafür beziehen wir uns vor allem auf die Daten aus Tabelle 2.4. Wie man in der Tabelle sehen kann, sind für den Neigungswinkel die Leistungsgrade der Solarpaneele für Azimuthwinkel in -Schritten dargestellt. Wir möchten allerdings feinere Angaben zum optimalen Azimuthwinkel geben können und gehen daher in -Schritten vor. Das bedeutet, dass wir die Leistungsgrade der Solarmodule für alle Azimuthwinkel, die zwischen den Daten aus der Tabelle liegen, möglichst gut schätzen müssen.
Wir tragen die Leistungsgrade der Solarmodule gegen die Größe des Azimuthwinkels ab und betrachten die entstehende Grafik als eine Punktwolke, die wir dann durch eine Funktion möglichst gut beschreiben wollen. Damit wir sehen können, um welche Art von Zusammenhang es sich wahrscheinlich handelt, wählen wir vorerst einen großen Bereich für den Azimuthwinkel. Die Punktwolke ist in der folgenden Grafik dargestellt:

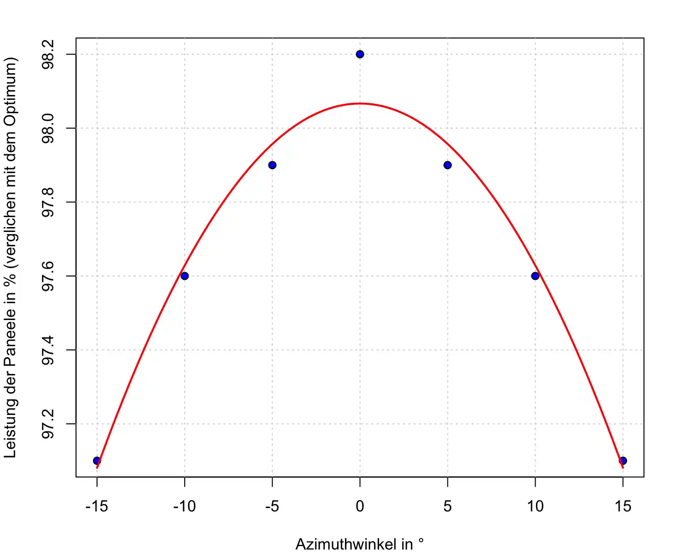
Wir entscheiden uns, den Zusammenhang mithilfe einer quadratischen Funktion zu beschreiben. Da wir für unsere Modellierung des Parkplatzes nur Azimuthwinkel zwischen und betrachten, schneiden wir in der Grafik auch alle Azimuthwinkel außerhalb dieses Bereichs ab. Somit können wir garantieren, dass unsere spätere Schätzung der Wirkungsgrade diejenige ist, die die kleinste Abweichung zu den tatsächlichen Messwerten in diesem Bereich beinhaltet. Die Datenwolke, die wir dadurch erhalten, sieht so aus:

Wir suchen nun die quadratische Funktion , die die Daten aus der Grafik am besten beschreibt. Um die Parameter der Funktion zu bestimmen, verwenden wir die Methode der kleinsten Quadrate.
Nach Anwendung der Methode ergeben sich folgende Parameter und :
Somit lautet die Funktionsgleichung für die Schätzfunktion:
für den Azimuthwinkel in °
Die Schätzfunktion ist in der folgenden Grafik zu sehen:

Die genauen Funktionswerte dieser Schätzfunktion für sind der Tabelle im Abschnitt Methodik der Flächenoptimierung nachzulesen.
Geometrische Optimierung der Parkplatzfläche
Die Optimierung der Überdachung der Parkplatzfläche mit Photovoltaik-Modulen basiert auf einer geometrischen Analyse der Parkplatzstruktur. Ziel ist es, die Modulreihen so auszurichten, dass eine maximale Anzahl unter Berücksichtigung der Parkplatzanordnung und der Verschattungseffekte installiert werden kann.
Optimaler Modulabstand
Die Anzahl der installierbaren Solarmodule wurde mit dem Befehl floor berechnet, wobei die Modulabmessungen und der Schattenwurf berücksichtigt wurden. Der optimale Reihenabstand ist der Abstand, bei dem die Modulreihen sich zur Wintersonnenwende um 12:00 Uhr gerade so nicht gegenseitig verschatten.[6][7] Er hängt also vom Neigungswinkel und von der Seitenlänge der Module ab. Die folgende Grafik zeigt den optimalen Reihenabstand für Module mit einer Seitenlänge von 1,7m:

Die relevanten Maße sind:
Länge eines Solarmoduls: 1,70 m Gesamter Schattenwurf inklusive Modul: 5,23 m Reiner Schattenwurf: 5,23 m - 1,70 m = 3,53 m
Seitlich brauchen die Solarmodule max.5mm abstand aus Gründen der Ausdehnung durch Temperaturunterschiede entsprechend wurde dieser Wert hier vernachlässigt.
Durch diese Berechnung konnte die Gesamtanzahl der Solarpaneele exakt bestimmt und die Effizienz der Dachkonstruktion maximiert werden. Diese Optimierung führte zu einer verbesserten Flächennutzung und einer erhöhten Energieausbeute der Photovoltaikanlage.

Methodik der Flächenoptimierung
Anmerkung AH: anstatt in unterer Geradegleichung.
Zunächst wurde die Parkplatzfläche als ein
𝑁 - Eck modelliert. Hierbei wurde eine Karte in Geogebra geladen. Für jede Seite des n-Ecks wurde die Gleichung ihrer Trägergeraden definiert. Diese wurde durch die Geradengleichung beschrieben:
Hierbei ist
der Schnittpunkt der Geraden mit der y-Achse.
Zur Bestimmung der Panelmenge der Fläche unterhalb der Trägergeraden passen wurde die Idee der Untersumme angewendet, die an die Struktur des Parkplatzes angepasst ist. Mithilfe des Befehls List wurden Balken erzeugt, die einer Untersumme ähneln und approximativ die Form der Parkplatzstruktur nachbilden.
Anschließend wurde eine Liste der Balken erstellt, wobei die Balkenlänge durch die Länge eines Moduls - addiert mit dem Schattenwurf - dividiert wurde. Dies ergab eine Anzahl an Solarpanels, die theoretisch platziert werden können. Diese Anzahl wurde dann mit dem Befehl *floor* auf die nächstkleinere ganze Zahl abgerundet.
Abschließend wurde die resultierende Liste der Solarmodule summiert, um die Gesamtanzahl der Solarpanels zu bestimmen.
Mit dieser Datei sind wir nun in der Lage, die Anzahl der Module zu bestimmen, die auf den Parkplatz passen, je nachdem, wie groß der Azimuthwinkel ist. Darüber hinaus können wir eine Aussage darüber treffen, wie effizient die Module bei einem gegebenen Azimuthwinkel arbeiten. Diese Ergebnisse tragen wir in der folgenden Tabelle zusammen, um die beiden Aussagen miteinander zu vereinen. Auf diese Art und Weise können wir dann auch die Frage beantworten, welcher Azimuthwinkel sich am meisten für die Parkplatzfläche in Landau lohnt.
Wie wir zuvor bereits erwähnt haben, ist es möglich, dass eine bestimmte Ausrichtung oder ein bestimmter Azimuthwinkel eine geringere Effizienz bietet, sich durch eine höhere Flächenausbeute auf dem Parkplatz allerdings mehr lohnt. Um ein Maß für diesen Zusammenhang zu bekommen, berechnen wir eine Art "Koeffizient AH: der totalen Leistung" des Parkplatz in Abhängigkeit vom Azimuthwinkel :
Wir multiplizieren hier die Anzahl der Module, die auf den Parkplatz passen, je nach Ausrichtung und Azimuthwinkel, mit dem entsprechenden Leistungsgrad. Auf diese Art und Weise erhalten wir
(die Anzahl der mit optimaler Leistung arbeitenden Module,
die auf den Parkplatz passen würden.)
Der Anschaulichkeit halber haben wir in der Tabelle mit dem Faktor multipliziert und auf drei Nachkommastellen gerundet.
| Azimuth | Anzahl Module | Leistungsgrad in % | Leistungskoeffizient | ||
|---|---|---|---|---|---|
| hochkant | querkant | hochkant | querkant | ||
| -15° | 1 267 | 1 274 | 97.081 | 1.230 | 1.237 |
| -14° | 1 277 | 1 279 | 97.208 | 1.241 | 1.243 |
| -13° | 1 257 | 1 274 | 97.326 | 1.223 | 1.240 |
| -12° | 1 269 | 1 282 | 97.436 | 1.236 | 1.249 |
| -11° | 1 268 | 1 290 | 97.537 | 1.237 | 1.258 |
| -10° | 1 273 | 1 281 | 97.629 | 1.243 | 1.251 |
| -9° | 1 274 | 1 285 | 97.712 | 1.245 | 1.256 |
| -8° | 1 269 | 1 295 | 97.786 | 1.241 | 1.267 |
| -7° | 1 276 | 1 302 | 97.852 | 1.249 | 1.274 |
| -6° | 1 277 | 1 290 | 97.909 | 1.250 | 1.263 |
| -5° | 1 264 | 1 293 | 97.957 | 1.238 | 1.267 |
| -4° | 1 278 | 1 287 | 97.997 | 1.252 | 1.261 |
| -3° | 1 264 | 1 274 | 98.027 | 1.239 | 1.249 |
| -2° | 1 268 | 1 274 | 98.049 | 1.243 | 1.249 |
| -1° | 1 267 | 1 258 | 98.062 | 1.242 | 1.234 |
| 0° | 1 261 | 1 290 | 98.067 | 1.237 | 1.265 |
| 1° | 1 277 | 1 292 | 98.062 | 1.252 | 1.267 |
| 2° | 1 259 | 1 284 | 98.049 | 1.234 | 1.259 |
| 3° | 1 265 | 1 275 | 98.027 | 1.240 | 1.250 |
| 4° | 1 275 | 1 287 | 97.997 | 1.249 | 1.261 |
| 5° | 1 298 | 1 289 | 97.957 | 1.271 | 1.263 |
| 6° | 1 297 | 1 281 | 97.909 | 1.270 | 1.254 |
| 7° | 1 282 | 1 280 | 97.852 | 1.254 | 1.253 |
| 8° | 1 276 | 1 295 | 97.786 | 1.248 | 1.266 |
| 9° | 1 271 | 1 291 | 97.712 | 1.242 | 1.261 |
| 10° | 1 275 | 1 285 | 97.629 | 1.245 | 1.255 |
| 11° | 1 290 | 1 285 | 97.537 | 1.258 | 1.253 |
| 12° | 1 284 | 1 284 | 97.436 | 1.251 | 1.251 |
| 13° | 1 283 | 1 284 | 97.326 | 1.249 | 1.250 |
| 14° | 1 279 | 1 286 | 97.208 | 1.243 | 1.250 |
| 15° | 1 288 | 1 277 | 97.081 | 1.250 | 1.240 |
Wir werten die Daten in der Tabelle aus und gelangen somit zu folgendem Endergebnis:
Ergebnis
Wie man in der Tabelle erkennen kann, lohnt es sich für den Landauer Universitätsparkplatz am meisten, die Module mit einem Neigungswinkel von 49° querkant auszurichten und um 7° in südöstlicher Richtung aufzustellen. Bei dieser Ausrichtung passen 1302 Solarmodule auf den Parkplatz, die in etwa so effizient arbeiten wie 1274 Module mit optimaler Leistung.
Kosten und Nutzen
Energiemenge
Im Rahmen dieses Projekts haben wir untersucht, wie der Universitätsparkplatz in Landau mit Photovoltaikmodulen überdacht werden kann. Unsere Berechnungen ergaben eine Gesamtzahl von 1.302 Solarpanels, die mit 98% des Optimums arbeiten. Effektiv ergibt sich dadurch eine Zahl von 1274 Paneelen, die optimale Leistung erbringen.
Jedes Modul hat eine Fläche von 1,7 m × 1,1 m, was zu einer Gesamtmodulfläche von:
führt. Die Module arbeiten mit einem Wirkungsgrad zwischen und . Das bedeutet, dass sie etwa der Solarenergie, die auftrifft, in elektrische Energie umwandeln.
Somit könnte eine Solaranlage über dem Universitätsparkplatz zwischen
und
Strom pro Jahr erzeugen.
Diese Energiemenge würde ausreichen, um bis zu 218 Einfamilienhäuser mit 4 Personen pro Haushalt zu versorgen:[8]
Die Untersuchung zeigt also, dass eine Photovoltaiküberdachung des Parkplatzes eine effiziente Möglichkeit darstellt, erneuerbare Energie zu gewinnen und bestehende Flächen optimal zu nutzen. Durch die Berücksichtigung des Neigungswinkels und eine optimierte Anordnung der Module konnte eine praktikable Lösung entwickelt werden.
Kosten
Die Berechnung der Kosten einer Photovoltaikanlage mit einer jährlichen Stromproduktion von etwa 735.000 kWh basiert auf den Angaben aus dem Leitfaden Freiflächen-Photovoltaikanlagen[9].
Um den Ertrag einer Photovoltaikanlage zu bestimmen, gibt man die Leistung der Anlage häufig in an.[10][11] Die Umrechnung von zu ist sehr einfach: Man geht davon aus, dass eine Anlage mit einer Nennleistung von im Jahr Strom erzeugt. Daraus ergibt sich für unsere Anlage eine Nennleistung von:
Die Kosten einer PV-Anlage setzen sich aus den Modulkosten sowie zusätzlichen Kosten für Netzanschluss, Planung und Sicherheit zusammen. Laut Leitfaden betragen die Anschaffungskosten einer PV-Anlage mit etwa 840 €/kWp. Je nach Größe der Anlage können die Anschaffungskosten pro Kilowatt-Peak variieren und zwischen 850 und 900 €/kWp liegen. Wir gehen für unsere Anlage von einem Preis von 870 €/kWp aus. Somit ergeben sich folgende Anschaffungskosten:
Zusätzliche Kosten für Netzanschluss, Planung und Sicherheiten machen im Beispiel aus dem Leitfaden etwa 10–15 % der Anschaffungskosten aus. Bei einem angenommenen Durchschnittswert von 12 % ergeben sich:
Die Gesamtkosten der Anlage berechnen sich somit zu:
Zu den Gesamtkosten der PV-Anlage kommen zusätzlich noch die Kosten für die Ständerkonstruktion, an der die Module befestigt werden sollen. Die Gesamtkosten dieser Ständerkonstruktion lassen wir auf etwa 180.000 € schätzen. Somit lassen sich die gesamten Kosten des PV-Modulsystems wie folgt schätzen:
| Produkt | Kosten |
|---|---|
| Anschaffung der Module | 640.000 € |
| Planung, Netzanschluss etc. | 77.000 € |
| Stahlkonstruktion | 180.000 € |
| Gesamtkosten (brutto) | 897.000 € |
Die Kosten für ein solches PV-Modulsystem belaufen sich also auf etwa 900.000€.
Wirtschaftlichkeit
Der jährliche Energiebedarf des Campus der RPTU in Landau ist sicherlich nicht so groß wie die Energiemenge, die durch unsere PV-Anlage erzeugt werden kann. Daher müsste die Universität einen Teil des erzeugten Stroms in das öffentliche Energienetz einspeisen. Die Wirtschaftlichkeit der Anlage hängt vor allem von der sogenannten Einspeisevergütung ab. Diese hängt wiederum davon ab, wie groß und wie leistungsstark die Anlage ist:[12][13] Außerdem hängt sie davon ab, ob die Universität ihren eigenen Energiebedarf mit der PV-Anlage deckt, oder ob sie den gesamten Strom der PV-Anlage in das öffentliche Energienetz einspeist. Die Werte für die Einspeisevergütung sind hier in einer Tabelle zusammengefasst:
- Speist die Universität den gesamten Ertrag der PV-Anlage in das öffentliche Netz ein, erhält sie dafür eine Vergütung von 6,39 ct/kWh erhält. Daraus ergibt sich eine Jahressumme von
- Allerdings müsste die Uni dann immer noch ihren eigenen Strombedarf decken, den wir auf ca. 400.000 kWh schätzen. Das entspricht etwa der Menge, die 100 Haushälte mit vier Personen benötigen würden. Eine Kilowattstunde Strom kostet beim Netzbetreiber etwa 28,6 Cent.[14]
- Das bedeutet, dass die Universität für ihren Strom trotzdem noch
- bezahlen müsste. Sie würde allerdings jährlich rund 48.000 € sparen. Das bedeutet, dass sich die PV-Anlage nach etwa 19 Jahren selbst abbezahlt hätte.
- Deckt die Universität ihren eigenen Strombedarf durch die PV-Anlage und speist den Rest in das öffentliche Netz ein, so erhält sie eine Vergütung von 5,62ct/kWh. Daraus ergibt sich eine Gesamtsumme von
- Das bedeutet, dass die Anlage sich nach etwa 53 Jahren selbst abbezahlt hätte. Allerdings müsste die Universität dafür keine Energiekosten mehr zahlen, wodurch sie sich im Grunde genommen zusätzlich 114.400 € jährlich sparen würde. Das bedeutet, dass die Anlage sich bereits nach etwa 8 Jahren selbst abbezahlt hätte.
Fazit
Unser Projekt hat gezeigt, dass die Überdachung des Universitätsparkplatzes mit einem Photovoltaikmodulsystem eine lohnenswerte und nachhaltige Investition wäre. Photovoltaik bietet eine umweltfreundliche Alternative zu herkömmlichen Methoden der Energiegewinnung, da sie Sonnenenergie direkt in Strom umwandelt, ohne schädliche Emissionen zu verursachen.
Durch unsere Berechnungen konnten wir feststellen, dass eine erhebliche Menge an Energie gewonnen werden kann, die zur Versorgung der Universität oder anderer Einrichtungen genutzt werden könnte. Dies würde nicht nur die Stromkosten senken, sondern auch einen wichtigen Beitrag zur Reduzierung des CO₂-Ausstoßes leisten.
Zusätzlich hätte das System einen praktischen Doppelnutzen: Neben der nachhaltigen Energiegewinnung würde es den Parkplatz überdachen und somit Fahrzeuge vor Witterungseinflüssen schützen. Insgesamt belegt unser Projekt, dass der Einsatz von Photovoltaik auf Parkflächen eine innovative und effiziente Möglichkeit darstellt, erneuerbare Energie sinnvoll zu nutzen.
Projekt Ausblick
Neben der geometrischen Optimierung und der Bestimmung des optimalen Neigungswinkels der Photovoltaikpanels gibt es weitere zentrale Aspekte, die für die Effizienz der Anlage entscheidend sind. Einer davon ist die Temperaturabhängigkeit der Module. Da Photovoltaikpanels mit steigender Temperatur an Wirkungsgrad verlieren, sind die Sommermonate hinsichtlich der auftreffenden Energiemenge oft weniger ertragreich als die kühleren Wintermonate. Eine gezielte Berücksichtigung dieses Effekts könnte helfen, die Energieausbeute zu maximieren und den Neigungswinkel entsprechend anzupassen.
Ein weiterer vielversprechender Ansatz ist die Nutzung einer zweiachsigen Nachführung. Durch die optimale Ausrichtung der Panels zur Sonne kann die Effizienz deutlich gesteigert werden, was es ermöglicht, die benötigte Fläche für die gleiche Menge der Stromproduktion zu reduzieren. Dies könnte insbesondere für beengte Parkplatzflächen eine sinnvolle Lösung sein.
Langfristig könnte das Projekt nicht nur für den Universitätsparkplatz in Landau, sondern weltweit von Bedeutung sein. Eine Algorithmisierung des Optimierungsprozesses wäre der nächste Schritt, um Berechnungen effizienter und skalierbar zu machen. Ein in R programmiertes Skript könnte es ermöglichen, durch die Eingabe von Koordinaten und historischen Temperaturdaten eine standortabhängige, optimierte Lösung für die Überdachung mit Photovoltaikpanels zu berechnen. Damit würde das Projekt zu einem praxisnahen Werkzeug für die nachhaltige Nutzung von Parkflächen weltweit werden.
Literatur und Quellen
- ↑ Spektrum.de: Erdrevolution. https://www.spektrum.de/lexikon/geographie/erdrevolution/2134 [Zugriff: 09.02.2025]
- ↑ Konrad Mertens (2011) (22022): Photovoltaik - Lehrbuch zu Grundlagen, Technologie und Praxis. München: Hanser, 51f.
- ↑ Gábor Paál: Werden die Tagen zwischen Sommer und Winter immer gleichmäßig kürzer?[Zugriff:13.02.2025]
- ↑ Konrad Mertens (2011) (22022): Photovoltaik - Lehrbuch zu Grundlagen, Technologie und Praxis. München: Hanser, 54f.
- ↑ Konrad Mertens (2011) (22022): Photovoltaik - Lehrbuch zu Grundlagen, Technologie und Praxis. München: Hanser, 56.
- ↑ Valentin Software: Optimaler Reihenabstand. [Zugriff: 05.02.2025]
- ↑ pvWissen (08.2025): Verschattung bei aufgeständerten Solaranlagen. [Zugriff: 05.02.2025]
- ↑ Solarwatt(18.10.2024): kWh und kWp: Was bedeutet das für den Ertrag einer PV-Anlage?. [Zugriff: 09.02.2025]
- ↑ C.A.R.M.E.N. e.V.(2023):Leitfaden Freiflächen-Photovoltaikanlagen. Straubing: 42-46.
- ↑ Solarwatt(18.10.2024): kWh und kWp: Was bedeutet das für den Ertrag einer PV-Anlage?. [Zugriff: 09.02.2025]
- ↑ Nadine Kümpel (01.03.2024): kWp und kWh: So unterscheiden sich die Kennzahlen einer PV-Anlage. [Zugriff: 09.02.2025]
- ↑ Benjamin Weigl (07.02.2025): Einspeisevergütung 2025.Für Strom aus Deiner PV-Anlage bekommst Du Geld. [Zugriff: 09.02.2025]
- ↑ energie-experten.org (05.02.2025): Einspeisevergütung 2025: Tabellen für Voll- & Teileinspeisung und negativen Strompreisen. [Zugriff: 09.02.2025]
- ↑ NDR (09.02.2025): Strompreis aktuell: So viel kostet die Kilowattstunde. [Zugriff: 09.02.2025]