Kurs:Statistik für Anwender/Bedingte Wahrscheinlichkeiten
Bedingte Wahrscheinlichkeiten
Motivation I
Ein Ereignis hat (in einem gegebenen W-Raum) eine bestimmte Wahrscheinlichkeit . Liegt eine zusätzliche Information vor — d.h. man weiß dass ein weiteres Ereignis tatsächlich eingetreten ist — so kann sich die Wahrscheinlichkeitseinschätzung für ändern. Anstatt betrachtet man nun die bedingte Wahrscheinlichkeit .
In vielen Situationen sind die vorliegenden Informationen und/oder die interessierende(n) Größe(n) Werte bestimmter bedingter Wahrscheinlichkeiten.
Motivation II
Zur Behandlung solcher Fragen ist dann einerseits die Modellierung der Situation (Welche bedingten Wahrscheinlichkeiten sind gegeben bzw. gesucht?) und andererseits der mathematisch korrekte Umgang mit bedingten Wahrscheinlichkeiten erforderlich (Wie kommt man rechnerisch zur Lösung?). Eine wichtige Anwendung ist die Interpretation von Testergebnissen.
Die Arbeit mit bedingten Wahrscheinlichkeiten führt uns auch zur Aufstellung von Baumdiagrammen, mit denen Wahrscheinlichkeiten oft auch ohne die (aufwändige) Aufstellung eines W-Raumes bestimmt werden können.
Hinweis: Für das Gegenereignis schreiben wir ab sofort auch .
Definition Bedingte Wahrscheinlichkeiten
Ist ein W-Raum und sind mit , so nennt man
die bedingte Wahrscheinlichkeit von unter der Bedingung .
Eigenschaften Bedingte Wahrscheinlichkeit
Sie hat die folgenden elementaren Eigenschaften:
- Es gilt und für .
- Es gilt .
- Für gilt und .
- Meist gilt .
Die bedingte Wahrscheinlichkeit gibt die Wahrscheinlichkeit dafür an, dass eintritt, wenn bekannt ist, dass eintritt.
Beispiele
Beispiel 1.1
Jemand erwartet einen Brief, der innerhalb einer Woche (an einem der Tage Montag-Freitag) zugestellt werden soll. Er schätzt, dass er den Brief mit der Wahrscheinlichkeit überhaupt erhält (und zwar an jedem Tag mit der gleichen Wahrscheinlichkeit). Ein geeignete Ergebnismenge ist mit den folgenden (subjektiven) Wahrscheinlichkeitseinschätzungen für die Ergebnisse:
Das Ereignis " Er erhält den Brief ". entspricht dann der Menge
Beispiel 1.2
Angenommen, er hat den Brief am Montag noch nicht erhalten. Dann ist bekannt, dass das Ereignis eintritt. Es gilt:
Mit einer Wahrscheinlichkeit von wird er den Brief also noch erhalten.
Beispiel 1.3
Angenommen, er hat den Brief am Dienstag noch nicht erhalten. Dann ist bekannt, dass das Ereignis eintritt. Es gilt:
Mit einer Wahrscheinlichkeit von wird er den Brief also noch erhalten.
Beispiel 1.4
Angenommen, er hat den Brief am Mittwoch noch nicht erhalten. Dann ist bekannt, dass das Ereignis eintritt. Es gilt:
Mit einer Wahrscheinlichkeit von wird er den Brief also noch erhalten.
Beispiel 1.5
Angenommen, er hat den Brief am Donnerstag noch nicht erhalten. Dann ist bekannt, dass das Ereignis eintritt. Es gilt:
Mit einer Wahrscheinlichkeit von wird er den Brief also noch erhalten.
Beispiel 1.6
Angenommen, er hat den Brief am Freitag noch nicht erhalten. Dann ist bekannt, dass das Ereignis eintritt. Es gilt:
Mit einer Wahrscheinlichkeit von wird er den Brief also noch erhalten.
Beispiel 2
Ein Student stellt sich zur Vorlesung einen Wecker. Mit einer Wahrscheinlichkeit von wird er vom Klingeln des Weckers wach. Falls er wach wird, erreicht er mit einer Wahrscheinlichkeit von rechtzeitig die Vorlesung. Wie groß ist insgesamt die Chance, dass er es rechtzeitig zur Vorlesung schafft.
Wir betrachten die Ereignisse
" Er wird wach." und " Er erreicht rechtzeitig die Vorlesung."
Bekannt ist und . Gesucht ist .
Beispiel 3.1
Falls es trocken ist, gewinnt ein Rennfahrer das nächste Rennen mit einer Wahrscheinlichkeit von 20%. Bei Regen hat er sogar eine Siegchance von 50%. Laut Wettervorhersage beträgt die Regenwahrscheinlichkeit 40%.
Wie wahrscheinlich sollte nach diesen Vorgaben ein Sieg des Rennfahrers sein? (Wir schreiben: Regen und Sieg)
Jemand erfährt, dass der Rennfahrer gewonnen hat. Wie groß, ist demnach die Wahrscheinlichkeit, dass es geregnet hat?
Beispiel 3.2
Aufgaben
Aufgabe I
Geben Sie im Folgenden die angegebenen Informationen und die gesuchten Werte als Wahrscheinlichkeiten bzw. als bedingte Wahrscheinlichkeiten an:
Jeder vierte Bewohner eines Ortes besitzt einen Garten. der Gartenbesitzer haben ein Haustier, von den Übrigen haben nur ein Haustier.
- Wie hoch ist der Anteil der Bewohner, die ein Haustier besitzen?
- Wie hoch ist der Anteil der Gartenbesitzer unter denen, die ein Haustier besitzen? Wie hoch ist der Anteil der Gartenbesitzer unter denen, die kein Haustier besitzen?
Aufgabe II
Bei einer Quizsendung muss ein Kandiat eine der vier Antwortmöglichkeiten raten. Er schätzt folgende Wahrscheinlichkeiten für die Antworten:
- Der Moderator verrät ihm, dass Antwort falsch ist. Welche Wahrscheinlichkeiten weist der Kandidat nun den einzelnen Antworten (sinnvollerweise) zu?
- Durch den Einsatz eines "Jokers" erfährt der Kandidat, dass eine der beiden Antworten und richtig ist. Welche Wahrscheinlichkeiten weist der Kandidat nun diesen beiden Antworten (sinnvollerweise) zu?
Aufgabe III
Gegeben seien ein weißer und ein schwarzer Laplace-Würfel.
- Bestimmen Sie die Wahrscheinlichkeit dafür, dass der schwarze Würfel eine 6 zeigt unter der Bedingung, dass die Augensumme der Würfel 11 ist.
- Bestimmen Sie die Wahrscheinlichkeit dafür, dass der weiße Würfel eine 5 zeigt unter der Bedingung, dass die Augensumme der Würfel 4 ist.
- Bestimmen Sie die Wahrscheinlichkeit dafür, dass die Augensumme der Würfel 7 ist unter der Bedingung, dass die Augenzahl des schwarzen Würfels kleiner als die des weißen Würfels ist.
Aufgabe IV
Insgesamt kommen aller Hörer einer Vorlesung pünktlich, unter denjenigen, die mit dem Auto kommen sind es sogar . Zusätzlich sei bekannt, dass insgesamt der Hörer mit dem Auto kommen. Wie groß ist der Anteil der Autofahrer
unter den Pünktlichen?
unter denjenigen, die zu spät kommen?
Aufgabe V
Bei einer Telefonberatung arbeiten verschiedene Berater . Sie bearbeiten unterschiedliche Anteile der Anfragen und haben verschiedene Quoten bezüglich der Zufriedenheit der Kunden:
Wie hoch ist der Anteil der zufriedenen Kunden insgesamt?
Berechnen Sie den Anteile der verschiedenen Beratern unter den zufriedenen Kunden bzw. unter den unzufriedenen Kunden.
Stochastische Unabhängigkeit
Definition Stochastische Unabhängigkeit
Sei ein W-Raum. Zwei Ereignisse mit heißen (stochastisch) unabhängig, falls die folgenden äquivalenten Bedingungen erfüllt sind:
Beispiel I
Ein Würfel wird einmal geworfen. Wir betrachten die Ergebnismenge und die Ereignisse:
Dann gilt:
Wegen bzw. sind nicht unabhängig.
Wegen bzw. sind unabhängig.
Wegen bzw. sind nicht unabhängig.
Beispiel II
Man würfelt mit drei Würfeln und interessiert sich für die Wahrscheinlichkeit des Ereignisses:
" Alle drei Würfel zeigen die Augenzahl 6 "
Offenbar ist
wobei: :" Der i-te Würfel zeigt eine 6 ." (i=1,2,3)
Da unabhängig voneinander sind und jeweils die Wahrscheinlichkeit haben, folgt:
Beispiel III
Zwei unzuverlässige Personen verabreden sich. Für die Ereignisse
geht man von den Wahrscheinlichkeiten und aus. Falls beide Personen unabhängig voneinander zum Treffen erscheinen (d.h. falls bekannt ist, dass eine Person kommt, ändert sich die Wahrscheinlichkeit, dass die Andere ebenfalls kommt, nicht) folgt:
Beispiel IV
Von den Ereignissen
(für einen zufälligen Tag)
sind wohl nur und stochastisch unabhängig.
Aufgabe 1.1
Ein roter und ein blauer Würfel werden geworfen. Geben Sie eine Ergebnismenge an, bezüglich der dieses ZE ein Laplace-Experiment ist. Beschreiben Sie die folgenden Ereignisse als Teilmenge von und berechnen Sie ihre Wahrscheinlichkeit:
:
:
:
:
:
Aufgabe 1.2
Welche dieser Ereignisse sind stochastisch unabhängig? (Prüfen Sie alle möglichen Kombinationen.) Geben Sie jeweils zunächst eine Vermutung ab und rechnen Sie dann.
Aufgabe 2
Zwei Freunde und verabreden sich. kommt mit Wahrscheinlichkeit zum Treffen, mit Wahrscheinlichkeit . Wie groß ist die Wahrscheinlichkeit, dass beide zum Treffen erscheinen?
- Diese Frage kann mit den vorliegenden Informationen nicht beantwortet werden. Wieso nicht?
- Beantworten Sie die Frage, falls man davon ausgehen kann, dass und unabhängig voneinander zum Treffen erscheinen.
Aufgabe 3
Geben Sie je zwei Beispiele für unabhängige und nicht unabhängige Zufallsvariablen an und zeigen Sie rechnerisch, dass diese (nicht) unabhängig sind. (Geben Sie nicht die Beispiele aus der Vorlesung an!)
Anwendung auf Testverfahren
Führt man ein Test auf eine bestimmte Eigenschaft durch, der möglicherweise falsche Ergebnisse anzeigen kann, so können vier mögliche Kombinationen von Vorliegen der Eigenschaft und positivem Testergebnis auftreten:
Sensitivität
In den meisten Fällen ist davon auszugehen, dass folgende Größen bekannt sind.
- Sensitivität: Wahrscheinlichkeit, ein positives Testergebnis zu erhalten, wenn die Eigenschaft vorliegt:
Spezifität
- Spezifität: Wahrscheinlichkeit, ein negatives Testergebnis zu erhalten, wenn die Eigenschaft nicht vorliegt:
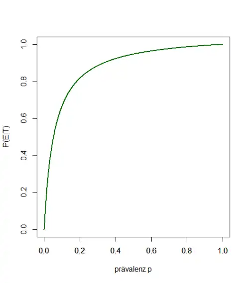
Prävalenz
- Prävalenz: Wahrscheinlichkeit, dass die Eigenschaft vorliegt (vor dem Test):
Bedingte Wahrscheinlichkeit
Gesucht ist dann die Wahrscheinlichkeit, dass die Eigenschaft tatsächlich vorliegt, wenn ein positives Testergebnis angezeigt wurde, also:
Bestimmung der bedingten Wahrscheinlichkeit
Dies lässt sich wie folgt lösen:
- Es ist:
- Es ist
Beispiel 1.1
Ein Test auf eine Krankheit liefert in 99 % der Fälle ein richtiges Ergebnis. (d.h. Sensitivität und Spezifität ) Eine Person wird positiv getestet. Wie groß ist die Wahrscheinlichkeit, dass die Person tatsächlich krank ist?
- Ohne den Wert der Prävalenz lässt sich diese Frage nicht beantworten.
Beispiel 1.2
- Angenommen es gibt (außer dem Testergebnis) keine Anzeichen auf das Vorliegen der Krankheit und in der entsprechenden Bevölkerungsgruppe haben % aller Personen die Krankheit. Dann ist die Prävalenz . Also:
die Wahrscheinlichkeit für das Vorliegen der Krankheit.
Beispiel 1.3
- Angenommen man führt nun einen zweiten Test durch. Dieser ist ebenfalls positiv. Durch den ersten Test hat sich die Prävalenz nun auf erhöht. Also:
die Wahrscheinlichkeit für das Vorliegen der Krankheit. - Wir betrachten nun wieder die Situation eines einzelnen positiven Tests. Da es aber zusätzliche Hinweise auf die Krankheit gibt, wird die Prävalenz auf geschätzt. Nach dem positiven Test ist nun
die Wahrscheinlichkeit für das Vorliegen der Krankheit.
Beispiel 1.4
Bei einem anderen Test kennt man die Sensitivität und die Spezifität .
Ist die Prävalenz, so ist nach einem positiven Test
die Wahrscheinlichkeit für das Vorliegen der Eigenschaft.
Beispiel 1.5

Aufgabe
Ein Test hat Sensitivität und Spezifität . Berechnen Sie die Wahrscheinlichkeit, dass bei Vorliegen eines positiven Testergebnisses die untersuchte Eigenschaft tatsächlich vorliegt, wenn die Prävalenz
beträgt.
Produktregel und Baumdiagramme
Produktregel der Kombinatorik
Die Wahrscheinlichkeit eines Durchschnitts von Ereignissen kann mit Hilfe bedingter Wahrscheinlichkeiten durch die folgende Produktregel der Kombinatorik berechnet werden. Es gilt:
Ist ein W-Raum und sind , so gilt
Baumdiagramm
Darauf basierend kann man mehrstufige ZE mit Hilfe eines Baumdiagramms beschreiben. Dabei gehen zunächst von einem Startknoten Pfade aus, die zu disjunkten Ereignissen zugeordneten Knoten führen. Die Pfade werden mit den Wahrscheinlichkeiten versehen. Von einem zugeordneten Knoten können dann immer wieder Pfade zu den Ereignissen zugeordneten Knoten führen (dabei müssen wiederum disjunkte Ereignisse sein), die mit den Wahrscheinlichkeiten versehen sind. Die Endkoten (von denen keine Pfade mehr ausgehen) heißen Blätter. Die den Blättern zugeordneten Ereignisse sind dann wiederum disjunkt.
Pfad-Multiplikations- und Pfad-Additionsregel
Es gilt nun:
- Pfad-Multiplikationsregel: Die Wahrscheinlichkeit eines einem Blatt zugeordneten Ereignisses ist das Produkt der Wahrscheinlichkeiten aller Pfade, die zum Blatt führen.
- Pfad-Additionsregel: Die Wahrscheinlichkeit eines durch mehrere Blätter gegebenen Ereignisses ist die Summe der Wahrscheinlichkeiten dieser Blätter.
Beispiel 1.1
In einem Kino werden zwei Filme und gezeigt. Bei Film sind der Zuschauer männlich, bei Film sind hingegen der Zuschauer weiblich. Insgesamt schauen aller Zuschauer den Film . Gegeben ist also:
Beispiel 1.2
Dies ergibt folgendes Baumdiagramm:
Beispiel 1.3
Wir berechnen daraus:
sowie
Beispiel 1.4
Nun lässt sich auch das umgekehrte Baumdiagramm erstellen:
Beispiel 2.1
Nochmals Zahlenlotto: Die Wahrscheinlichkeit für einen Gewinn (: Richtige) lässt sich wie folgt bestimmen: Bezeichne das Ereignis: "Die -te gezogene Zahl ist unter den vom Spieler gewählten Zahlen." (für )
Dann gilt:
Es ist und folglich
Beispiel 2.2
Das Baumdiagramm sieht dabei wie folgt aus:
Beispiel 2.3
Der Fall, in dem eintritt, ist eingerahmt. Mit der Pfad-Multiplikationsregel ergibt sich das Ergebnis von oben.
Beispiel 3.1
Zwei Spieler und tragen ein Tennismatch über zwei Gewinnsätze aus. Den ersten Satz gewinnt mit einer Wahrscheinlichkeit von . Falls einen Satz gewonnen hat, gewinnt er den nächsten mit einer Wahrscheinlichkeit von , hat er jedoch einen Satz verloren, gewinnt er den nächsten nur noch mit einer Wahrscheinlichkeit von . Gesucht ist die Wahrscheinlichkeit, dass das Match gewinnt:
Beispiel 3.2
Beispiel 3.3
Die Fälle, bei denen das Match gewinnt, sind eingerahmt. Es ergibt sich
Aufgabe 1
Die Buchstaben werden zufällig aneinandergereiht. Wie groß ist die Wahrscheinlichkeit, dabei das Wort MISSISSIPPI zu erhalten? Beantworten Sie die Fragen mit Hilfe eines Baumdiagramms.
Aufgabe 2
Erstellen Sie zu den Beispielen in Bedingte Wahrscheinlichkeiten jeweils ein Baumdiagramm.
Aufgabe 3
Einer Schulstatistik eines Gymnasiums, in dem sich jeder Schüler für genau eines der Leistungsfächer Mathematik und Deutsch sowie für eines der Grundkursfächer Englisch und Französisch zu entscheiden hat, ist zu entnehmen, dass 40% Mathematik gewählt haben. Für Französisch entscheiden sich 60% der Deutsch- und 50% der Mathematikleistungskursschüler. Erstellen Sie dazu das entsprechende Baumdiagramm sowie das umgekehrte Baumdiagramm.
Satz von Bayes und Satz von der totalen Wahrscheinlichkeit
Sei ein W-Raum. Die folgenden Regeln sind geeignet, um bedingte Wahrscheinlichkeiten miteinander zu verrechnen:
Satz von Bayes (für zwei Ereignisse)
Für gilt:
Beispiel Satz von Bayes (für zwei Ereignisse)
aller Erwachsenen sind Raucher, bei den Männern sind es sogar . Wieviel Prozent aller Raucher sind Männer?
Satz von der totalen Wahrscheinlichkeit
Sind und gilt , so folgt:
Satz von Bayes (allgemeiner Fall)
Sind und gilt , so folgt:
Beispiel 1.1
Vier Maschinen produzieren den gleichen Artikel. Sie haben unterschiedliche Produktionsanteile und unterschiedliche Ausschussquoten. Im einzelnen gilt:
Wir betrachten die Ereignisse
" Von Maschine produziert. "
und
A : " Ausschuss " .
Oben sind die Werte und gegeben.
Beispiel 1.2
Damit
Ebenso berechnet sich:
Nun ergibt sich daraus:
Die zum Ausschuss gehörenden Bauteile wurden also zu von den Maschinen produziert.
Beispiel 1.3
Analog ist:
Die nicht zum Ausschuss gehörenden Bauteile wurden also zu von den Maschinen produziert.
Aufgabe 1
Insgesamt kommen aller Hörer einer Vorlesung pünktlich, unter denjenigen, die mit dem Auto kommen sind es sogar . Zusätzlich sei bekannt, dass insgesamt der Hörer mit dem Auto kommen. Wie groß ist der Anteil der Autofahrer
- unter den Pünktlichen?
- unter denjenigen, die zu spät kommen?
Aufgabe 2
Bei einer Telefonberatung arbeiten verschiedene Berater . Sie bearbeiten unterschiedliche Anteile der Anfragen und haben verschiedene Quoten bezüglich der Zufriedenheit der Kunden:
- Wie hoch ist der Anteil der zufriedenen Kunden insgesamt?
- Berechnen Sie den Anteile der verschiedenen Beratern unter den zufreidenen Kunden bzw. unter den unzufriedenen Kunden.
Aufgabe 3
Bei einem Glücksspiel befinden sich schwarze Kugeln in einer Lostrommel. Der Spieler darf zunächst Würfel werfen und dann soviele weiße Kugeln dazumischen, wie die Augensumme beträgt. Dann darf er aus den gemischten Kugeln eine ziehen. Ist die gezogene Kugel weiß, hat er gewonnen.
- Wie hoch ist die Gewinnchance des Spielers?
- Berechnen Sie für alle Werte die Wahrscheinlichkeit, dass ein Spieler, der gerade gewonnen hat, die Augensumme gewürfelt hat.
Seiteninformation
Diese Lernresource können Sie als Wiki2Reveal-Foliensatz darstellen.
Wiki2Reveal
Dieser Wiki2Reveal Foliensatz wurde für den Lerneinheit Kurs:Statistik für Anwender' erstellt der Link für die Wiki2Reveal-Folien wurde mit dem Wiki2Reveal-Linkgenerator erstellt.
- Die Seite wurde als Dokumententyp PanDocElectron-SLIDE erstellt.
- Link zur Quelle in Wikiversity: https://de.wikiversity.org/wiki/Kurs:Statistik%20f%C3%BCr%20Anwender/Bedingte%20Wahrscheinlichkeiten
- siehe auch weitere Informationen zu Wiki2Reveal und unter Wiki2Reveal-Linkgenerator.