Hypergeometrisch verteilte ZV
Situation
In einer Menge von
Objekten sind
Objekte mit einer bestimmten Eigenschaft ausgezeichnet. Nun werden daraus
Objekte zufällig ausgewählt (gezogen). Wichtig ist dabei, dass die Ziehung zufällig und unabhängig von der Eigenschaft ist, d.h. die ausgezeichneten Objekte haben dieselbe Chance gezogen zu werden, wie die anderen Objekte.
Hypergeometrisch verteilte ZV
Die ZV
beschreibt die Zahl
der ausgezeichneten Objekte unter den Gezogenen.
Man sagt:
ist hypergeometrisch verteilt mit
Ausgezeichneten bei
Objekten insgesamt (bzw. mit
Nicht-Ausgezeichneten) und
Gezogenen.
Die möglichen Werte von
sind dann
und es gilt:
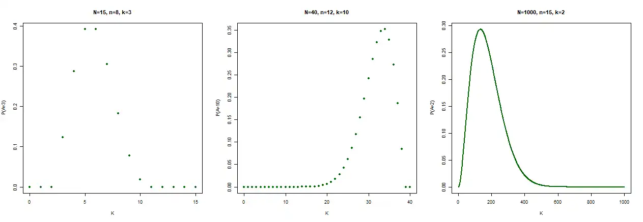
Beispiel 1
Für
und
ist beispielsweise:

Beispiel 2.1
Für
ist:

Beispiel 2.2

Beispiel 3
Hier einige weitere Beispiele:
Interkatives Beispiel
Interaktive Shiny-App zur Hypergeometrischen Verteilung:
Download und Link
Wahrscheinlichkeiten
Es folgt:


Beispiel 4
Für
und
ist beispielsweise:
Berechnung in R
In R:

Aufgabe 1
Berechnen Sie für eine hypergeometrisch verteilte ZV
mit den jeweils angegebenen Werten für
und
die angegebenen Wahrscheinlichkeiten:
- Für
und
:
für alle 
- Für
und
: 
- Für
und
: 
Beispiel 5
- (Ziehen ohne Zurücklegen) Aus einer Lostrommel, die
Kugeln enthält, von denen
rot sind, werden ohne Zurücklegen
Kugeln gezogen. Die ZV für die Anzahl der roten Kugeln unter den Gezogenen ist hypergeometrisch verteilt.
Beispiel 6
- In einem Teich befinden sich
Fische einer Art, von denen
markiert sind. Nun werden
Fische gefangen. Die ZV für die Zahl der markierten Fische unter den Gefangenen ist hypergeometrisch verteilt mit
und
. (Voraussetzung: Die markierten Fische sind über den See gleichmäßig verteilt und lassen sich genauso leicht fangen, wie die Übrigen.)
Beispiel 7
- In einer Klasse befinden sich
Jungen und
Mädchen. Es werden
Schüler/innen für ein Projekt ausgelost. Die ZV, die die Zahl der Jungen unter den Ausgelosten angibt, ist hypergeometrisch verteilt mit
und
.
Aufgabe 2
Wie groß ist beim Lotto (6 aus 49) die Wahrscheinlichkeit, genau
Richtige zu haben (
).
Aufgabe 3
Bei einem Multiple-Choice Test gibt es 20 Aussagen, von denen genau 10 richtig sind. Ein unvorbereiteter Teilnehmer kreuzt willkürlich genau 10 Aussagen an. Wie groß ist die Wahrscheinlichkeit, dass dabei
der angekreuzten Aussagen richtig sind?
Aufgabe 4
Unter 500 Glühbirnen in einem Karton befinden sich 35 defekte. Bei einer Qualitätskontrolle werden 50 Birnen getestet. Wie groß
ist die Wahrscheinlichkeit, dass
der Birnen defekt ist?
Erwartungswert und Varianz
Für eine hypergeometrisch verteilte ZV
mit
wie bisher gilt:
Beispiel 8
Für
und
haben wir oben bereits die Wahrscheinlichkeitsverteilung bestimmt. Daraus ergibt sich:
Beispiel 9
Für
und
berechnen wir zunächst

für alle möglichen Werte
:
Daraus ergibt sich:
Aufgabe 5
Bestimmen Sie für eine hypergeometrsich verteilte ZV
mit
,
und
die nachfolgenden Werte:
-
-
-
-
Bestimmen Sie Erwartungswert und Varianz.
Aufgabe 6
Wenn für die Vorlesung 79 Menschen angemeldet sind, von denen ca. 30 Personen auch regelmäßig in die Vorlesung kommen. Die Klausur wird von 40 Personen geschrieben. Wie hoch ist die Wahrscheinlichkeit, dass
- alle 30 Personen aus der Vorlesung die Klausur mitschreiben?
- mindestens 20 Personen aus der Vorlesung die Klausur mitschreiben?
- maximal 20 Personen aus der Vorlesung die Klausur mitschreiben?
Bestimmen Sie auch Erwartungswert und Varianz.
Schätzung der Zahl der ausgezeichneten Objekte K
Beispiel 1
Von
Glübirnen einer Lieferung sind eine unbekannte Anzahl
defekt. Man testet
zufällig ausgewählte Birnen und stellt fest, dass
davon defekt sind. Wie kann man daraus auf die Zahl
schließen?
Situation
Situation:

Genauer:
und
sind feststehend und bekannt. Oft kann man
selbst festlegen.
entsteht zufällig, ist dann aber bekannt.
steht fest, ist aber nicht bekannt.
Wiederum ist dabei folglich die Schätzung zufällig.
Erwartungstreue Punktschätzungen für K
Durch
erhält man eine erwartungstreue Schätzung für
.
Genauer: Die Zahl
hängt vom Zufall ab und wird (vor der Datenerhebung) durch die ZV
beschrieben. Da die Schätzung für (die feste aber unbekannte Zahl)
von
abhängt, ist sie ebenfalls vom Zufall abhängig. Die Schätzung
kann somit als ZV beschrieben werden. Dabei gilt dann (unabhängig vom unbekannten Wert
) stets
.
Beispiel 2
Das Maximum-Likelihood-Prinzip 1
Mit der Maximum-Likelihood-Methode wird
(basierend auf der zufälligen Zahl
) so geschätzt, dass die Wahrscheinlichkeit
maximal wird. Wir suchen also die Maximumstelle der Likelihood-Funktion
Das Maximum-Likelihood-Prinzip 2
Man stellt fest:
Die Maximumstelle(n) von
ist/sind:

(dabei bezeichnet
die größte ganze Zahl, die kleiner oder gleich
ist)
Beispiel 3.1
Beispiel 3.2
und


Intervallschätzungen für K
Ziel
Gib eine Methode an, mit der man aus
ein Intervall
bestimmen kann, so dass die Wahrscheinlichkeit, dass sich ein Intervall ergibt, das
enthält, garantiert (also für jeden denkbaren Wert von
) größer oder gleich einem vorgegebenen Konfidenzniveau
ist.
Eine sinnvolle Möglichkeit wird im Folgenden beschrieben:
IVS für K, die ein gegebenes Konfidenzniveau einhält
Gegeben seien
und
. Unbekannt sei
. Weiter sei ein Konfidenzniveau
vorgegeben.
Basierend auf der zufälligen Zahl
geht man nun wie folgt vor:
Bestimmung von Ku
- Man bestimmt
als die kleinstmögliche Zahl mit 

Bestimmung von Ko
- Man bestimmt
als die größtmögliche Zahl mit

Konfidenzniveau
Ohne weiter in die mathematischen Hintergründe einzusteigen, halten wir fest, dass die folgende (bei Intervallschätzungen immer zu erreichende) Bedingung bei diesem Verfahren garantiert erfüllt ist:
![{\displaystyle P\left([K_{U},K_{O}]\ni K\right)\geq \delta \quad {\text{(D.h. das Konfidenzniveau }}\delta {\text{ wird eingehalten.)}}}](../_assets_/eb734a37dd21ce173a46342d1cc64c92/d3ff451bd7289823ab6909bea50e7bd0b677af92.svg)
Man beachte, dass der Aussage "![{\textstyle K\in [K_{U},K_{O}]}](../_assets_/eb734a37dd21ce173a46342d1cc64c92/b4e8da961c575e78520d1c98a9db2a3068b897e9.svg)
" eine Wahrscheinlichkeit zugeschrieben werden kann, weil die Intervallgrenzen
und
zufällig sind (und nicht etwa der unbekannte Wert
).
Beispiel 1.1
Wir betrachten erneut den Fall
und führen eine Intervallschätzung zum Niveau
durch.
- Wir suchen also zunächst die kleinstmögliche Zahl
mit 
Durch Ausprobieren findet man:

Beispiel 1.2
- Analog suchen wir die größtmögliche Zahl mit

Durch Ausprobieren findet man: 
Damit ist
das gesuchte Konfidenzintervall zu
.
Beispiel 2.1
Für
und
berechnet man abhängig von
die folgenden ML-Schätzungen und Intervallschätzungen zum Vertrauensniveau
:
Beispiel 2.2
- Angenommen, es ist
. Dann ist die Intervallschätzung für
korrekt. Die Wahrscheinlichkeit dafür ist:

- Angenommen, es ist
. Dann ist die Intervallschätzung für
korrekt. Die Wahrscheinlichkeit dafür ist:

Beispiel 2.3
- Angenommen, es ist
. Dann ist die Intervallschätzung nur für
korrekt. Die Wahrscheinlichkeit dafür ist:
Korrektheit der IVS
Das mathematische Modell garantiert, dass die Intervallschätzung bei beliebigem
immer mindestens mit der Wahrscheinlichkeit
korrekt ist.
Aufgabe 1
In Ihrem Wohnort stehen
Wohngebaude. Sie wissen, dass nur Eines von Vieren einen Keller hat.
- Führen Sie für
eine Punktschätzung durch, stellen Sie die Maximum-Likelihood-Funktion auf und plotten Sie diese in R.
- Geben Sie die Formeln für die Intervallschätzung mit
für
an.
Schätzung der Gesamtzahl der Objekte N
Beispiel (Capture-Recapture)
In einem See befindet sich eine unbekannte Anzahl
von Fischen einer Art. Man möchte wissen, wie groß
in etwa ist. Dazu fängt man eine (kleinere) Anzahl
von Fischen und markiert sie. Dann setzt man sie wieder aus und wartet einen angemessenen Zeitraum. Dann fängt man in einem zweiten Fischzug
Fische und bestimmt die Anzahl
der markierten Fische unter ihnen.
Beispielsweise hat man
Fische markiert und unter
gefangenen Fischen
markierte Fische wiedergefunden.
Wie kann man daraus eine sinnvolle Schätzung für
abgeben?
Situation
Situation:
Genauer:
und
sind fest und bekannt. Manchmal kann man
und
selbst festlegen.
entsteht zufällig, ist dann aber bekannt.
mit
steht fest, ist aber nicht bekannt.
Wiederum ist damit die Schätzung zufällig.
Erwartungstreue Punktschätzungen für N
Durch
erhält man eine Schätzung für
.
Dabei gilt:
ist erwartungstreu für
.
Genauer: Die Zahl
hängt vom Zufall ab und wird (vor der Datenerhebung) durch die ZV
beschrieben. Da die Schätzung für (die feste aber unbekannte Zahl)
von
abhängt, ist sie ebenfalls vom Zufall abhängig. Die Schätzung
kann somit als ZV beschrieben werden. Dabei gilt dann (unabhängig vom unbekannten Wert
) stets
.
Beispiel 1
Schätzung für N mit der Maximum-Likelihood-Methode
Mit der Maximum-Likelihood-Methode wird
(basierend auf der zufälligen Zahl
) so geschätzt, dass die Wahrscheinlichkeit
maximal wird. Wir suchen also die Maximumstelle der Likelihood-Funktion
Maximumstellen
Man stellt fest:
Die Maximumstelle(n) ist/sind von
:
(dabei bezeichnet
die größte ganze Zahl, die kleiner oder gleich
ist)
Beispiel 2.1
Beispiel 2.2


Intervallschätzungen für N
Ziel
Gib eine Methode an, mit der man aus
ein Intervall
bestimmen kann, so dass die Wahrscheinlichkeit, dass sich ein Intervall ergibt, das
enthält, auf jeden Fall (also für jeden denkbaren Wert von
) mindestens ein vorgegebenes Konfidenzniveau
ist.

![{\displaystyle {\stackrel {\text{methodisch}}{\longrightarrow }}{\text{(Intervall-)Schätzung }}[N_{U},N_{O}]{\text{ für }}N}](../_assets_/eb734a37dd21ce173a46342d1cc64c92/3ac6e980ff9a8de29dee31a69714d1008337f1a1.svg)
Eine sinnvolle Möglichkeit wird im Folgenden beschrieben.
IVS für N, die ein gegebenes Konfidenzniveau einhält
Gegeben seien
. Unbekannt sei
. Weiter sei ein Konfidenzniveau
vorgegeben.
Basierend auf der zufälligen Zahl
geht man nun wie folgt vor:
Bestimmung von Nu
- Man bestimmt
als die kleinstmögliche Zahl mit


Bestimmung von No
- Man bestimmt
als die größtmögliche Zahl mit


Konfidenzniveau
Wir halten fest, dass die folgende (bei Intervallschätzungen immer zu erreichende) Bedingung bei diesem Verfahren garantiert erfüllt ist:
Man beachte, dass der Aussage "
"
eine Wahrscheinlichkeit zugeschrieben werden kann, weil die Intervallgrenzen
und
zufällig sind (und nicht etwa der unbekannte Wert
).
Beispiel 1.1
Wir betrachten erneut den Fall
und führen eine Intervallschätzung zum Niveau
durch.
- Wir suchen also zunächst die kleinstmögliche Zahl
mit 
Durch Ausprobieren findet man: 
Beispiel 1.2
- Analog suchen wir die größtmögliche Zahl mit
Durch Ausprobieren findet man: 
Damit ist
das gesuchte Konfidenzintervall zu
.
Aufgabe 1
Einige Zeit nach einem Wiederansiedlungsversuch einer Spezies wollen Sie wissen, ob dieser geglückt ist und die Spezies sich vermehrt hat.
- Geben Sie an, wie Sie zur Überprüfung vorgehen würden (Sie können nicht alle Exemplare zählen).
- Seien nun
. Bestimmen Sie
mittels der einfachen Punktschätzung, stellen Sie die Maximum-Likelihood-Funktion auf, plotten diese in R und führen eine Intervallschätzung mit
durch.
- Was fällt Ihnen hinsichtlich der verschiedenen Schätzungen auf? Vergleichen Sie Ihre Ergebnisse.
Diese Lernresource können Sie als Wiki2Reveal-Foliensatz darstellen.
Wiki2Reveal
Dieser Wiki2Reveal Foliensatz wurde für den Lerneinheit Kurs:Statistik für Anwender' erstellt der Link für die Wiki2Reveal-Folien wurde mit dem Wiki2Reveal-Linkgenerator erstellt.