Kurzvorstellung weiterer Tests
Beispiele siehe R-Skript unter GitHub.
In diesem Kapitel sollen einige weitere Tests vorgestellt werden, die für gewisse Anwendungen relevant sind. Auf die konkrete (meist kompliziertere) Durchführung (d.h. Berechnung der Testsstatistik und des p-Werts) gehen wir nur kurz oder gar nicht ein. Unverzichtbar ist jedoch das Verständnis der zum jeweiligen Test gehörenden Nullhypothese.
Der Kolmogoroff-Smirnov-Test
Einstichprobenfall
Situation, Nullhypothese und Daten
Situation: Gegeben sei eine beliebige stetige ZV
.
Nullhypothese:
ist nach
verteilt (Anpassungstest)
mit einer hypothetischen (genau festgelegten) stetigen Verteilung
mit Verteilungsfunktion 
Benötigte Daten: Stichprobe 
Teststatistik I
Teststatistik: Man bestimmt zunächst (in Abhängigkeit von
) die relative Häufigkeit der
, die
sind, also

heißt empirische Verteilungsfunktion der Stichprobe 
und (zum Vergleich) die Wahrscheinlichkeit, dass
ist (falls
gilt), also 
Teststatistik II
Die Teststatistik berechnet sich als die maximale Abweichung zwischen beiden Werten, also ![{\displaystyle T^{\ast }=\max \limits _{b\in \mathbb {R} }\left|{\hat {F}}(b)-F(b)\right|\quad \left({\text{also:}}\ T\in ]0,1[\right)}](../_assets_/eb734a37dd21ce173a46342d1cc64c92/1e8970dddeefbf52831f90efab33888fe1a7ba30.svg)
Falls
gilt, erwartet man nur eine geringe Abweichung zwischen den relativen Häufigkeiten und den entsprechenden Wahrscheinlichkeiten. Damit spricht ein hoher Wert von
gegen
.
p-Wert
-Wert: Die Berechnung des p-Werts aus der Teststatistik ist kompliziert, hängt aber nicht von
(sondern nur von
) ab. Man kann den
-Wert mit Hilfe von Tabellen (für kleine
) oder Näherungsformeln (für große
) bestimmen. Wir wollen hier aber nicht näher auf die Berechnung eingehen.
Durchführung in R
Durchführung in R: mit dem Befehl ks.test: Einlesen der Stichprobe in einen Vektor
und dann beispielsweise
falls
eine Normalverteilung (mit gegebenem EW
und gegebener SA
) ist
falls
eine Exponentialverteilung mit (gegebenem Parameter
) ist
falls
eine Gleichverteilung auf
ist (
und
gegeben)
falls
eine Binomialverteilung mit gegebenem EW
und gegebener SA
ist
Beispiel 1.1
Man testet die Nullhypothese
anhand der folgenden Stichprobe
:

Beispiel 1.2
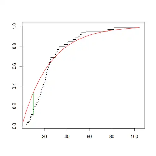
Damit erstellt man nun einen Plot der empirischen Verteilungsfunktion
zu dieser Stichprobe (schwarz) und zum Vergleich die hypothetische Verteilungsfunktion
(rot) falls
gilt, also:

(vergleiche die Verteilungsfunktion einer exponentialverteilten ZV)
Beispiel 1.3

Beispiel 1.4
Die Teststatistik ergibt sich als maximaler (vertikaler) Abstand der beiden Funktionsgraphen, es ist
(im Bild grün eingezeichnet).
In R berechnet man diese Teststatistik und den
-Wert einfach mit
. Mit
hat man hier ein hochsignifikantes Ergebnis, es ist als davon auszugehen, dass die Daten keiner Exponentialverteilung mit
entstammen.
Variante: Test auf bestimmte Verteilung I
Man kann in manchen Fällen den KS-Test auch als Test auf eine bestimmte Verteilungsart einsetzen (z.B. Test auf Normalverteilung oder Test auf Exponentialverteilung), wobei man vor Berechnung der Teststatistik die unbekannten Parameter aus der Stichprobe schätzen muss. In diesem Fall ändert sich allerdings die Verteilung der Teststatistik. Die Berechnung des
-Werts ist dann abhängig von der hypothetischen Verteilungsart und kann sehr aufwändig werden. Für bestimmte hypothetische Verteilungsarten existieren Variationen des KS-Tests, z.B. der Lilliefors-Test zum Testen auf Normalverteilung.
Variante: Test auf bestimmte Verteilung II
Die Nullhypothese
(
: wahre Verteilungsfunktion von
,
: hypothetische Verteilungsfunktion) kann ersetzt werden durch
in R: mit ks.test und der Option alternative=" greater"
in R: mit ks.test und der Option alternative=" less"
Zweistichprobenfall
Situation, Nullhypothese und benötigte Daten
Situation: Gegeben seien zwei beliebige stetige ZV
.
Nullhypothese:
(Homogenitätstest)
benötigte Daten: unabhängige Stichproben
und 
Teststatistik
Teststatistik: Man bestimmt zunächst (in Abhängigkeit von
) für
und
die relative Häufigkeit der Stichprobenwerte, die
sind, also
(empirische Verteilungsfunktionen der beiden Stichproben)
Die Teststatistik berechnet sich als die maximale Abweichung zwischen beiden Werten, also 
. Falls
gilt, erwartet man nur eine geringe Abweichung. Damit spricht ein hoher Wert von
gegen
.
p-Wert und Durchführung in R
-Wert: Die Verteilung von
ist kompliziert. Man kann den
-Wert mit Hilfe von Tabellen (für kleine
) oder Näherungsformeln (für große
) bestimmen. Wir wollen hier aber nicht näher auf die Berechnung eingehen.
Durchführung in R: mit dem Befehl ks.test: Einlesen der Stichproben in Vektoren
und dann 
Variante
Die Nullhypothese
(
bzw.
: wahre Verteilungsfunktion von
bzw.
) kann ersetzt werden durch
in R: mit ks.test und der Option alternative=" greater"
in R: mit ks.test und der Option alternative=" less"
Vorteile des KS-Tests
- auch für kleine Stichproben geeignet.
- verteilungsfrei (es muss keine Verteilungsart vorausgesetzt werden).
- in R implementiert.
Nachteile des KS-Tests
- recht aufwendig.
- anfällig gegenüber sogenannten "Bindungen". Treten in den Stichproben mehrfach dieselben Werte auf (z.B. künstlich erzeugt durch Runden), so liefert der KS-Test keine korrekten Resultate (
-Werte) mehr.
- für diskrete verteilte Größen nur noch bedingt einsetzbar: Die Berechnung des
-Werts wird möglicherweise ungenau, die Güte des Tests wird geringer und es treten häufig Probleme mit oben erwähnten Bindungen auf.
Der Shapiro-Wilks-Test
Situation: Gegeben sei eine beliebige stetige ZV
.
Nullhypothese:
ist normalverteilt (Normalitätstest)
benötigte Daten: Stichprobe 
Teststatistik und
-Wert: kompliziert und aufwendig, wir wollen hier nicht näher darauf eingehen
Durchführung in R: Einlesen der Stichprobe in einen Vektor
und dann
Beispiel
Da der Shapiro-wilks-Test vergleichbar mit dem Anpassungstest ist, kann auf dieses Beispiel zurückgegriffen werden und wird hier nicht weiter aufgeführt.
Vorteile des SW-Tests
- auch für kleine Stichproben gut geeignet (man erzielt insbesondere dann schon eine hohe Güte).
- verteilungsfrei (es muss keine Verteilungsart vorausgesetzt werden).
- in R implementiert.
Nachteile des SW-Tests
- sehr speziell (nur für die Normalverteilungshypothese einsetzbar).
- anfällig gegenüber ’Ausreißern’ (bei einigen extrem großen oder extrem kleinen Werten in der Stichprobe kann die Nullhypothese fälschlicherweise abgelehnt werden).
- anfällig gegenüber Bindungen.
- recht aufwendig (insbesondere für große
) und schwer verständlich.
Der Bartlett-Test
Situation und Nullhypothese
Situation: Gegeben seien
normalverteilte ZV
.
Nullhypothese:
(’Dispersionsvergleich’)
Anmerkung: Die Varianzgleichheit ist für weitere Tests (insbesondere den noch folgenden F-Test) eine benötigte Voraussetzung. Mit einem Bartlett-Test kann dies vorab empirisch überprüft werden.
Benötigte Daten
unabhängige Stichproben
Dabei sollte
für
gelten (Faustregel).
Teststatistik I
Man berechnet zunächst zu den einzelnen Stichproben:
- die arithmetischen Mittelwerte:

- die empirischen Varianzen

Daraus erhält man die sogenannte mittlere quadratische Abweichung der Fehler (’mean squared error’):
Teststatistik II
Daraus berechnet sich mit
die Teststatistik als
p-Wert
Dabei ist
die
-Verteilung mit
Freiheitsgraden.
Durchführung in R
Einlesen der Stichproben in einen gemeinsamen Vektor x zusammen mit einem Faktor g (gleicher Länge), der angibt zu welcher Größe die jeweiligen Komponenten von x gehören. Dann:
bartlett.test(x ~ g)
Alternativ: Einlesen der einzelnen Stichproben in Vektoren, etwa x1,x2,
,xm und dann:
bartlett.test(list(x1,x2,
,xm))
Anmerkung
Der Bartlett-Test ist anfällig gegenüberber Verletzungen der Normalverteilungsannahme. Sind die Größen
nicht normalverteilt, so liefert der Test keine korrekten Resultate (
-Werte).
Beispiel 1.1
Verschiedene Drahtsorten (
) werden auf Zugfestigkeit untersucht.
Wir nehmen an, dass die ZV
, die die Zugfestigkeiten der verschiedenen Sorten beschreiben, normalverteilt mit den Standardabweichungen
sind und untersuchen zunächst die Nullhypothese
Beispiel 1.2
Man erhält folgende Daten (in
):
Damit berechnet sich der
-Wert als
, es liegt also kein signifikantes Ergebnis vor.
Der Kruskal-Wallis-Rangsummentest
Situation, Nullhypothese und benötigte Daten
Situation: Gegeben seien
beliebige ZV
.
Nullhypothese:
sind identisch verteilt (’Homogenitätstest’)
benötigte Daten:
unabhängige Stichproben zu
Teststatistik und p-Wert
Dies wollen wir an dieser Stelle nicht ausführen.
Man beachte aber, dass zur Durchführung des Tests nur die ’Ränge’ der Stichprobenwerte verwendet werden. Die Differenzen zwischen den Werten beeinflussen das Testergebnis nicht. Daher ist der Kruskal-Wallis-Test auch für ZV geeignet, deren Ausprägungen nur ordinalskaliert sind.
Durchführung in R
Einlesen der Stichproben in einen gemeinsamen Vektor x zusammen mit einem Faktor g (gleicher Länge), der angibt zu welcher Größe die jeweiligen Komponenten von x gehören. Dann: kruskal.test(x,g)
Alternativ: Einlesen der einzelnen Stichproben in Vektoren, etwa x1,x2,
,xm und dann: kruskal.test(list(x1,x2,...,xm))
Dixon’s Q-Test
Mit dem Dixon’s
-Test können Ausreißer identifiziert werden. Dieser Test soll unter anderem laut Dixon sparsam und maximal einmal pro Datensatz verwendet werden und kann für beide Seiten gleichermaßen verwendet werden.
Situation, Nullhypothese und Teststatistik
Situation: Gegeben sei eine normalverteilte ZV
.
Nullhypothese: 
Benötigte Daten: Geordnete Datenreihe
mit
Elementen.
Teststatistik
: Für die Teststatistik
wird die absolute Differenz zwischen dem zu untersuchenden Wert
und dem nächsten Wert (da geordnete Datenreihe
oder
) bestimmt und anschließend durch die Spannweite
geteilt.
Verwerfen der Hypothese
Gilt
, so kann
abgelehnt werden (d.h.
ist kein Ausreißer).
erhält man abhängig von der Stichprobengröße
und dem Konvidenzniveau
aus der entsprechenden Tabelle.
Beispiel
Stichprobe mit
Werten und Konvidenznveau
:
ist ein Ausreißer.
kann abgelehnt werden -
ist somit kein Ausreißer.
Diese Lernresource können Sie als Wiki2Reveal-Foliensatz darstellen.
Wiki2Reveal
Dieser Wiki2Reveal Foliensatz wurde für den Lerneinheit Kurs:Statistik für Anwender' erstellt der Link für die Wiki2Reveal-Folien wurde mit dem Wiki2Reveal-Linkgenerator erstellt.