Reaktion-Diffusionsprozess


SW2-3: Kontinuerliche Diffusionsmodellierung



Begriff der Diffusion

Unter räumlicher Diffusion, auch passiver Transport genannt, versteht man die zufällige Bewegung der Moleküle eines Stoffes (Brownsche Bewegung). Das System bemüht sich um ein Gleichgewicht (Equilibrium), siehe Diffusion.

Modellhafte Darstellung der Durchmischung zweier Stoffe durch Diffusion
Thermische Diffusion

Der räumlichen Diffusion ist die thermische Verbreitung oder „Wandern“ der Temperaturverteilung in einem Körper auf Grund eines Temperaturgefälles verwandt, siehe Wärmeleitungsgleichung

Temperaturabfall modelliert durch wärmeleitungsgleichung von Oleg Alexandrov

Mathematisches Modell



Mathematisch wird Diffusionsprozess durch die partielle Differentiagleichung beschrieben, wobei die Funktion

die unbekannte Teilchenkonzentrationsdichte/Temperaturdichte und
den ortsabhängigen Diffusion-/Wärmeleitkoeffizienten beschreibt.
Spezialfall gleichmäßige Diffusion

Speziell ergibt sich für im stationären Fall die bekannte Laplace Gleichung
Definitionen von Differentialoperatoren:
Divergenz , Gradient und Laplace .
Die Laplace Gleichung modelliert zugleich die stationäre Wärmeverbreitung in einem Stoff, in diesem Fall ist die unbekannte Funktion die Temperatur.

Physikalische Herleitung

Quelle [1]


Die gesuchte Funktion bezeichnet die Konzentrationsdichte (eines Stoffes), oder die Bevölkerungsdichte der Infizierten Individuen- weiter auch als Konzentrationsdichte bezeichnet.


Für die Herleitung der Diffusionsgleichung betrachtet wird ein dünner horizontaler Stab der Länge L. Mathematisch wird die Konzentration in einer räumlichen Dimension untersucht, auf einem Intervall

Die Konzentrationsdichte in vertikaler Richtung kann in einem dünnen Stab als homogen betrachtet werden.

Stationäre Diffusion in einer Raumdimension

Als erstes betrachten wir ein System im Gleichgewicht (Equilibrium), d.h. die Konzentrationsdichte ist unabhängig von der Zeit t.
Die Diffusionsgleichung kann man anhand von zwei physikalischen Gesetzen herleiten.

Fick'sches Gesetz 1



Das Bewegungsprinzip der Teilchen/Moleküle (der Infektionsverbreitung) ist, dass die Teilchen (Infizierte) vom Ort mit höherer Konzentration in Orte mit niedrige Konzentration diffundieren. Man bezeichnet dafür mit die Diffusionsflussrate (auch Teilchenstromdichte genannt), d.h. wieviel Teilchen im Ort von links nach rechts überqueren.

Erstes Ficksches Gesetz[2]:
Die Diffusionsflussrate (Teilchenstromdichte) ist proportional zum Konzentrationsgradient, ist der negative ortsabhängige Diffusionskoeffizient

Fick'sches Gesetz 2

Dieses Gesetz beschreibt, dass sich die Teilchen in der Richtung des Konzentrationsabfalls bewegen.

Teilchendiffusion durch Konzentrationsabfall


Bei der Wärmeleitung wird die Analogie - Fourier 'sche Gesetz angewendet, welches besagt, dass der Wärmestrom entgegen dem Temperaturgradient fließt.

Massenerhaltung 1



Der zweite physikalische Prinzip ist der Erhaltungsgesetz: Der Stoff in einem Volumen entsteht oder verschwindet nicht, sondern bleibt erhalten (sofern nicht von aussen zugefügt oder weggenommen).

Nach dem Erhaltungsgesetz sollte sich die Gesamtanzahl von Teilchen in dem Abschnitt des Intervalls zwischen und , gegeben durch nicht ändern.

Massenerhaltung 2

Durch die Brownsche Bewegung kommt es allerdings zum Austausch der Teilchen durch die Ränder des Stab-Abschnittes :

  • Der Zufluss der Teilchen am linken Rand, gegeben durch Teilchenstromdichte ,
  • Der Ausfluss am rechtem Rand ist durch beschrieben.

Aus dem Erhaltungsgesetz folgt, dass der Massenzufluss den Massenausfluss ausgegleichen muss,

Erhaltungsgleichung

Nach dem Teilen durch und dem Grenzübergang erhält man die sogenannte Erhaltungsgleichung Ersetzt man nun die Diffusionsflussrate/Teilchenstromdichte durch das Fick'sche Gesetz, so erhält man aus dem Erhaltungsgesetz die (homogene) Diffusionsgleichung

Ist der Diffusionskoeffizient konstant, wie bei isotropen Materialien, so erhält man die Laplace-Gleichung in einer räumlichen Dimension

Verallgemeinerung in

  • Gesamtzahl von Teilchen in einem beliebigen Volumen : ,
  • Massenfluss durch den Rand des Volumen :, wobei der äußere Normalenvektor zum Rand von V,
    ist, siehe Normalenvektor
    Veranschaunlichung des Normalenvektors
    und '' das Skalarprodukt bezeichnet


Fick'sches und Erhaltungsgesetz in


  • Fick'sches Gesetz: ersetzt, folglich
  • Massenerhaltung: .
Verallgemeinung in , Zusammenfassung

Für die Massenerhaltung wird an Stelle des Teilen mit und des Grenzübergangs der Satz von Stokes: und die Lemma Integralmittelwert angewendet (Beweis siehe | Materialordner OLAT Kurs ).
Die stationäre (homogene) Diffusionsgleichung in lautet:

Zeitabhängige Diffusion in einer Raumdimension



Im System, das noch nicht Gleichgewicht erreicht hat, ist die gesuchte Dichtefunktion zeitabhängig.

Die Gesamtanzahl von Teilchen in einem Staababschnitt Länge ist dann gegeben als
zeitabhängiges Integral .

Massenerhaltung

Der Massenerhaltungsgesetz besagt in diesem Fall, dass die zeitliche Veränderung der Gesamtanzahl von Teilchen in dem Intervallabschnitt durch den Austausch der Teilchen über die Ränder ausbalanciert sein muss,


Nach dem Teilen durch und dem Grenzübergang erhält man mithilfe des Lemma Integralmittelwert die Erhaltungsgleichung

Ficksches Gesetz

Ersetzt man nun die Diffusionsflussrate/Teilchenstromdichte nach dem Fick'schen Gesetz wie zuvor, so erhält man die homogene Diffusionsgleichung

Diffusion mit Quellterm

Werden in das System von außen Masse/Teilchen zugefügt oder entstehen im System neue Masse (wie bei chemischen Reaktionen oder bei dem Populationswachstum), so trägt diese Materialquelle zum Massenerhaltungsgesetz bei.
Sei die Dichtefunktion der Materialflussrate, d.h. pro Volumen durch externe oder interne Quellen eingebrachte Masse/Wärme.

Massenerhaltung



Nach dem Massenerhaltungsgesetz trägt zu der zeitlichen Veränderung der Gesamtanzahl von Teilchen im Intervallabschnitt zusätzlich zum Ränderaustausch noch die von außen eingebrachte Massensstromdichte bei,

Hier bezeichnet die Dichtefunktion der Flußgeschwindigkeit oder der Stromrate der in das System von extern einfließender Masse und beschreibt so die Quelle der Masse/Wärmequelle/Infektionsquelle.

Inhomogene Diffusionsgleichung

Wie zuvor erhält man nach dem Grenzübergang die Diffusionsgleichung
Diese Diffusionsgleichung mit der Funktion auf der rechten Seite heißt inhomogen.

Analytische Lösungen

Stationäre Diffusion: Laplace Gleichung



Die sogennanten Fundamentallösung der Laplace Gleichung auf (Cauchy-Problem) lässt sich anhand der Rotationsinvarianz des Laplace-Operators finden.
Formel der Fundamentallösung für

wobei den Volumen der Einheitskugel in beschreibt und die Vektornorm in ist, vergleiche [3].

Für n=3 ist .

Stationäre Diffusion: Poisson Gleichung



Die Lösung der inhomogenen Laplace Gleichung, der Poissongleichung auf lässt sich mithilfe der Faltung der Fundamentallösung und der Funktion der rechten Seite berechnen (Poissonformel) [4]:

Für eine Funktion mit kompaktem Träger, siehe Definition Kompaktheit gilt, (für Beweis siehe [4])

Stationäre Diffusion: Beispiel
Lösung der Poissongleichung für mit kompaktem Träger und .

Die Lösungsdarstellung für mit Poissonformel für falls , sonst.


Mehr zu den Lösungen für Dirichlet Randwertprobleme siehe Räumliche Diffusion.

Zeitabhängige Diffusion



Für die homogene (instationäre) Diffusionsgeichung existieren spezielle Lösungsformel für konstanten Diffusionskoeffizient .

Die Fundamentallösung für , lautet

wobei das Quadrat der euklidischen Norm von ist, siehe [5].

Zeitabhängige Diffusion als Anfangswertproblem



Die Diffusiongleichung ergänzt durch eine Anfangsbedingung :

die im Anfangszeitpunkt die Konzentrationsdichte /Dichte der Infizierten beschreibt heißt Anfangswertproblem.

Lösungsformel

Die Lösung des (homogenen) Anfangswertproblem für ist durch die Faltung der Fundamentallösung mit der Anfangsfunktion gegeben :

siehe [5]. Siehe auch Lösungsformel für das inhomogene Cauchyproblem.

Singularität der analytischen Lösungen

In den Nullpunkten erreichen die Fundamentallösungen Singularität, genauer:

Rechnen Sie die Grenzwerte nach.

SW4-5: Diffusion mit Reaktionsterm

Die Reaktionsdiffusionsgleichung ist eine inhommogene Diffusionsgleichung mit einer Quelldichtefunktion der rechten Seite , die von der Konzentration des Stoffes, oder von dem aktuellen Zustand der Masse im System abhängig ist : Die rechte Seite solcher inhommogenen Diffusionsgleichung nennen wir auch Reaktionsterm.

Anwendungen solcher partiellen Differentialgleichung sind beispielsweise bei den chemischen Reaktionen oder in der Populationsdynamik zu finden. Meisten ist die Quelldichtedunktion in diesen Anwendungen eine nichtlineare Funktion von , siehe mehr zu Reaktionsdiffusionsgleichung [6]

Im folgenden wird der Zusammenhang des Reaktionsterms in der Modellierung der Infektionverbreitung erläuert.




Reaktionsdiffusiongleichung für Populationsdynamik

Im folgenden wird demonstriert, warum der Reaktionsterm in der Dynamik der Infektionsverbreitung die (logistische) Form hat, siehe die Fisher-Gleichung - eine spezielle Rektionsdiffusionsgleichng und ihre Verallgemeinerungen. Hierbei bezeichnet die Dichte der jeweils infizierten Individuen, (die verstorbenen Infizierten werden hier zu Infizierten gezählt). Hierbei bezeichnet die logistische Populationswachstumsrate und die ortsabhängige Populationsdichtefunktion. beschreibt die Befölkerungsdichte, die maximale Anzahl von Bewohner im Ort , die sich anstecken können. Die Population der Infizierten ist im Zeitpunkt und Ort gesättigt, wenn .

Zusamenhang zur COVID-19 Modellierung

Siehe auch Modelle der Populationsdynamik.





Wir bezeichnen: für eine feste Ortskoordinate und betrachten die Anzahl der Infizierten als Funktion von Zeit .

Das exponenzielle und logistische Wachstumsmodell (auch als SI-Modell bekannt) sind durch gewöhnliche Differentialgleichungen der Infektionsdynamik beschrieben. Diese gewöhnliche Differentialgleichungen resultieren aus dem Massenerhaltungsgesetz: das zeitliche Wachstum der Infiziertenpopulation ist durch die Vermehrung der Viren bedingt. Hierbei wird in dem exponenziellem und logistischem Wachstumsmodell kein räumliches Austausch durch Diffusion betrachtet, diese Modelle sind rein dynamisch (zeitabhängig).

Exponenzielles Wachstumsmodell




Sei die kumulative Anzahl der Infizierten zur Zeit , (die Zahl aller bislang infizierten Individuen einschließlich der Genesenen und der Verstorbenen) und der Anfangszustand der Infiziertenpopulation gegeben. Die Anzahl der Infizierten in neuem Zeitpunkt berechnet sich als wobei die Infektionsrate ist. Infektionsrate, bezogen auf eine Zeiteinheit (Tag, Monat, Jahr) beschreibt die Wahrscheinlichket, mit der sich die Infektion von den aktuell Infizierten auf neue Individuen in dieser Zeiteinheit übeträgt. bestimmt den zukünftigen Zuwachs der Infiziertenpopulation als Perzenualanteil der aktuell Infizierten. Sie charakterisiert die Verbreitungsgeschwindigkeit der Infektion, die proportional dem Bestand ist.

Durch das Teilen der obigen Gleichung durch und nach dem Grenzübergang erhält man das exponenzielle Wachstumsmodell
mit Exponenzialfunktion als Lösung

Logistisches Wachstumsmodell




Beachtet man die Tatsache, dass die Anzahl der Infizierten die Gesamtpopulation nicht übersteigen kann, ist der Anstieg der Infiziertenpopulation dann beendet, wenn die Population der Infizierten die Gesammtpopulation erreicht (die Infiziertenpopulation ist gesättigt).

Logistisches Wachstumsmodell - freie Kapazität

Logistisches Wachstumsmodell beschreibt solches Populationswachstum, welches sich umsomehr verlangsamt, umso weniger freien Kapazität sich im System befindet. Im immunologischem Zusamenhang ist die freie Kapazität durch Anzahl der potentiellen, noch nicht infizierten Individuen (d.h. noch nicht -immunen, potentiellen zukünftigen Infektionsträger) gegeben. Geht man von konstanter Gesammtpopulation aus, ist die freie Kapazität durch die Differenz gegeben.

Logistisches Wachstumsmodell - Herleitung




Im logistischem Wachstumsmodell ist der Anstieg der Infizierten in neuen Zeitpunkt , proportional dem Bestand und der freien Kapazität , die Proportionalitätskonstante heißt die logistische Wachstumsrate,

Folglich erhält man durch den Grenzübergang das logistische/Beschränkte Wachstumsmodel mit logistischer Funktion als Lösung

Aufgabe
Leiten Sie die Funktion ab und zeigen Sie dass diese die Differentialgleichung des logistischen Wachstums erfüllt

Kompartimentmodelle




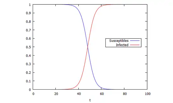
Logistisches Populationswachstum als SI-Modell, hier bezeichnet Infected die Funktion , und Susceptibles = (freie Kapazität), von Uli Schell

Das logistische (SI) Modell gehört zu den Kompartimentmodellen für die Infektionsverbreitung. Dieses Modell teilt die Gesamtpopulation in zwei Gruppen an, (I: kumulierte Infizierte, S: susceptible-Infektionsanfällige) und beschreibt das Erhaltungsgesetz für diese Gruppen unter der Voraussetzung, dass die infizierten Individuen nach der Genesung immun gegen die Infektion sind und nicht in die Gruppe S der Infektionsanfälliger wechseln.

Die Erhaltungsgleichung beschreibt, dass die Gesamtpopulation konstant bleibt.

Bemerkung
Die Populationsentwicklung durch Neugeborene und Verstorbene ist hier nicht betrachtet, die verstorbenen Infizierten zählen zur Gruppe I.

Das SIR Modell




SIR Modell für die Befölkerungskapazität 55 Milion (ca 2/3 der deutsche Bevölkerung), Wachstumsrate c=0.3238, Todesrate d=0, Wechselrate w=1/15 und Faktor r=1.
SIR Modell für die Befölkerungskapazität 55 Milion (ca 2/3 der deutsche Befölkerung), Wachstumsrate c=0.3238, Todesrate d=0.003, Wechselrate w=1/15 und Faktor der Datenerfassung r=0.1.

Das SIR Modell (S: susceptible -I:infected R:-removed), siehe Kompartimentmodelle beachtet eine neue Gruppe der genesenen Individuen, die nach der Genesung die Gruppe der Infizierten verlassen und in die Gruppe der Genesenen oder Toten (R) mit einer bestimmten Rate wechseln.

Es gilt kumulierte Infizierte = aktuell Infizierte + Genesene (oder Tote) = .

Für die Gruppe S gilt ähnlich wie im SI Modell: , für die aktuell Infizierten gilt . Für die Genesenen gilt , wobei die Rate sich als Kehrwert der Genesungszeit T (infektiöser Periode) berechnet.

Es gilt die Erhaltungsgleichung die besagt, dass die Gesamtpopulation konstant bleibt.

Modifiziertes SIR Modell




Im Fall, dass die gestorbenen Infizierten nicht in der Gruppe der Genesenen - R erfasst werden sollen, kann SIR Modell in folgende Form angepasst werden:

hier ist die Infektionsrate aus SI Modell, bezeichnet die konstante Sterberate, mit der die Infizierten aus der Gesamtpopulation ausscheiden, beschreibt die Population der Genesenen (ohne Tote) und ein konstanten Faktor, der den Perzentualanteil der durch Tests erfassten Infizierten (Erkrankten) beschreibt.
Hier geht man davon aus, dass nur ein Teil der Infizierten auch tatsächtlich Symptome der Erkrankung ausweist und daher im Gesundheitsystem erfasst werden kann.

Es gilt die Erhaltungsgleichung die besagt, dass sich die Gesamtpopulation um die verstorbenen Infizierten verringert.

Das allgemeine demographische Populationswachtum durch Neugeborene und (nicht auf Infektion) Verstorbene ist hier nicht betrachtet.


Dieses Modell kann bei der Verifizierung des Modells durch die Daten (gemeldeten Infizierten-Zahlen) relevant sein. Bei wurde Annahme getroffen, dass lediglich 10 % der Infizierten gemeldet wurden, der Rest der tatsächtlich Infizierten zeigt keine Symptome und wurde daher nicht als krank erfasst, siehe [7] ) Setzt man , erhählt man das klassische SIR Modell.

SIR:Implementierung in Octave:
% Modifiziertes SIR Modell, Implementierung in Octave
%-------------------
%Parameter 
B=55000 %Kapazität: 2/3 der deutschen Bevölkerung (in Tausend)
%Raten
c=0.3238
w=1/15;
t=0.003;
%Perzentualanteil der erfassten Infizierten
r=0.1

times=(0:0.1:180);
%Anfangswerte
yo=[B-16/1000;16/1000;0];

% Funktion f der rechten Seite des DGL-Systems y'=f(y,t)  
 f=@(y,x) [-c*y(1)*y(2)/(r*B);c*y(1)*y(2)/B-w*y(2);w*y(2) -d*y(2)];
 y = lsode (f, yo, times);
 
 plot (times, y (:,1),'.',times, y (:,2), '.', times, y (:,3),'.',times, y (:,3)+y (:,2),'.')
 legend ("Succeptible","Infected", "Removed", "cummulative  Infected ","location", "east")
 xlabel ('Tage')
 ylabel ('Befoelkerung (in Tausend)')
 axis([0,180, 0 ,55600])

Reaktion und Diffusion




Verbindet man as exponenzielle oder logistische Modellen für den Wachstum der Infiziertenpopulation mit dem Prozess der räumlichen Übertragung/Verbreitung der Infektion durch Kontakt (Diffusionsprozess), erhällt man eine partielle Differentiagleichung für die Dichtefunktion der Infizierten , die zeitlich-räumliche Infektionsverbreitung beschreibt, An der Stelle des Quellterms in dieser inhomogenen Diffusionsgleichung tritt der Reaktionsterm auf, dieser der rechten Seite der obenbeschriebenen gewöhnlichen Differentialgleichungen für die Populationsdynamik von entspricht.


Reaktionsterm für unbeschränktes Wachstum

  • bezeichnet die konstante Infektionsrate.

Aufgabe

Das unbeschränkte Wachstum der Population der Infizierten ist im Bezug auf die maximal erreichbare Bevölkerungsdichte unrealistisch. Überlegen Sie sich eine Strategie für das Ausschalten der Infektionsquelle falls die Dichtefunktion die Befölkerungsdichte in einem x und t erreicht.

Reaktionsterm für beschränktes Wachstum




Sei die Dichtefunktion der kumulierten Infizierten (samt Genesenen und Toten):
,

  • bezeichnet die logistische Infektionsrate
  • bezeichnet die Dichtefunktion der Gesamtbevölkerung

Erreicht die Dichte der Infizierten in der Ortskoordinate und Zeitpunkt t, , die Bevölkerungsdichte , ist der Reaktionsterm in diesem gleich Null. Folglich wird keine Masse (neue Infektionen) im Ort ab diesem Zeitpunkt t entstehen, es kommt zu keiner Vermehrung der Masse/Populationswachstum/neuen Infizierungen im Ort/Region . Danach wird dann die Infektion lediglich räumlich durch die Diffusion verteilt.

Reaktionsterm für aktuell Infizierte

Modelliert man die Dynamik der aktuell Infizierten, muss man die Wechselwirkung diese Gruppe mit der Gruppe der Anfälligen und der Gruppe der Genesenen wie im SIR Modell beachten. Sei die Dichtefunktion der Anfälligen (Susceptibles) und die Dichtefunktion der aktuell Infizierten (ohne Genesenen und Toten). Die räumlich-zeitliche Epidemieausbreitung wird durch zwei partielle Differenzialgleichungen für modelliert: wobei

,
.


bezeichnet die Rate des Wechsel von der Gruppe der Infizerten in die Gruppe der Genesenen (oder Toten). Dieses Modell gilt als populationsbasiertes räumlich-kontinuerliches Modell für Infektionskrankheiten, siehe [8]

Im obigen Modell wurde die Gruppe der Genesenen nicht betrachtet, die Auswirkung des Wechsels der Infizierten in die Genesenen Gruppe ist jedoch inbegriffen.

Der Term verursacht die Senkung der Anzahl der aktuell Infizierten ab bestimmten Zeitpunkt. Ist für ein , wird der Quellterm in diesem zur Senke und die Masse der Infizierten fängt an, aus dem System zu verschwinden. .

Funktion der Bevölkerungsdichte




Die Karte des IÖR-Monitor zeigt für das Jahr 2011 die relativ ungleichmäßige Bevölkerungsdichte in Deutschland, siehe [9].

Die Bevölkerungsdichte gibt an, wieviel Einwohner pro Flächeneinheit wohnen. Es gilt wobei die absolute Anzahl der Einwohner auf der Fläche F ist. Man bestimmt die Bevölkerungsdichte als Anzahl der Einwohner in Ortschaft x, - die Fläche der Ortschaft (z.B. ). Siehe auch Bevölkerungsdichte Deutschland [9].

Die Bevölkerungsdichte kann genutzt werden, um die Infektionsverbreitung durch unterschiedliche Diffusionsgeschwindigkeit und räumlich differenzierte Infektionsrate zu definieren und somit räumliche (geographische) Effekte der Entstehung der Infektionshotspots und derer Verbreitung aufzulösen, siehe [8], Kapitel 4.

Diffusionskoeffizient für Populationsdynamik




Der Diffusionskoeffizient beschreibt die Ausbreitungsgeschwindigkeit, je größer er ist, desto schneller wird der Massenfluß im Ort x sein, siehe Fick'sche Gesetz.

Bei der der Modellierug der Infektion-Hotspots spielt die Ortsabhängigkeit des Diffusionskoeffizienten eine wichtige Rolle. Je größer die Populationsdichte, desto schneller verbreitet sich die Infektion im naheliegenden Raum durch die Kontankübertragung. Hohe Populatiosdichte kommt in den Ballungsgebieten oder bei Großveranstaltungen vor.

Modellierung der Diffusionsgeschwindigkeit durch Populationsdichte

Lineare und nichtlineare Funktion des Diffusionskoeffizienten in Abhängigkeit der normierten Populationsdichte

Man modelliert den Difussionskoeffizient als Funktion der (normierter) Populationsdichte :

  • Lineare Abhängigkeit -Basisdiffusionskoeffizient, - Proportionalitätskonstante des linearen Wachstums von (Steilheit)
  • Nichtlineare Abhängigkeit , ( beschreibt die Steilheit der Kurve),
  • Stückweise konstante Funktion von falls , falls .

Aufgabe
Schlagen Sie vor und diskutieren Sie weitere Funktionen für den Diffusionskoeffizient , die für die Infektionausbreitung relevant sein können.

Seiteninformation

Dieser Wiki2Reveal Foliensatz wurde für den Lerneinheit Kurs:Räumliche Modellbildung' erstellt der Link für die Wiki2Reveal-Folien wurde mit dem Wiki2Reveal-Linkgenerator erstellt.


Literatur

  1. M. Keller-Resse: Stochastische Analysis, Vorlesungsskript Stochastic Calculus, Institute of Mathematical Stochastics of TU Dresden
  2. Diffusion, Physikalische Grundlagen Diffusion, Wikiversity, abgerufen am 23.04.2020.
  3. Laplace Gleichung, Wikipedia abgerufen am 21.04.2020
  4. a b Lawrence C. Evans: Partial Differential Equations. American Mathematical Society, Providence RI 1998, ISBN 0-8218-0772-2 (Graduate studies in mathematics 19)
  5. a b Fundamentallösung, Wärmeleitungsgleichung , Wikipedia .. abgerufen am 22.04.2020
  6. Reaktionsdiffusionsgleichung Wikipedia, abgerufen am 23.04.2020
  7. [https://www.medrxiv.org/content/10.1101/2020.03.26.20044214v1.full.pdf Donsimoni, Glawiol, Plachter Wälde: Projecting the Spread of COVID19 for Germany], Preprint 2020
  8. a b Lisa Sattenspiel: The Geographic Spread of Infectious Diseases: Models and Applications, Princeton, NJ, USA: Princeton University Press. ISBN 978‐0‐691‐12132‐1, 2009.
  9. a b Bevölkerungsdichte Deutschland, Wikipedia, abgerufen am 29.04.2020.