Comparative law and justice/Guatemala
Part of the Comparative law and justice Wikiversity Project
| Subject classification: this is a comparative law and justice resource. |
Basic Information

Guatemala is located in Central America, south of Mexico. Other neighbors to the country include, Belize, El Salvador, and Honduras. On the west of the country is the Pacific Ocean and on the east of the country the Caribbean Sea[1]. A river called the Motauga River separates the northern and southern mountains, it flows towards the east and flows into the Omoa Bay off the Gulf of Honduras[2]. The two mountain chains cross the country from west to east, it divides the country into three major regions. The total landmass is considered to be slightly smaller than the state of Tennessee, the land has been measured to be about 107,159 sq km[3]. The climate in Guatemala is unconsistant, the costal regions and the northeastern parts are usually at 68°F or 20°C, these temperatures can also rise as high as 99°F (37°C). These temperatures usually rapidly decrease during the night and are good enough to just carry a light jacket. Closer to the center, such as Guatemala City, the rainy season begins in May and ends in September, rains throughout the day but clears up in the afternoons and evenings[4].
Guatemala City is not only the largest city of Guatemala, but also all of Central America[5]. It's population is made up of Native Americans and ladinos,latin for latinos, but also includes small groups descended from European immigrants[6]. The major ethnic groups in Guatemala are the Mayans and the ladinos, those of mixed Native American and European Spanish descent. The Spainish descent, came from Spanish colonists and later European immigrants[7]. Percentages of ethnic groups:Mestizo (mixed Amerindian-Spanish) and European 59.4%, K'iche 9.1%, Kaqchikel 8.4%, Mam 7.9%, Q'eqchi 6.3%, other Mayan 8.6%[8]. Guatemala's official languages include, 60% of the population used the language of Spanish, 40% of the population use Amerindian languages or official languages such as: Quiche, Cakchiquel, Kekchi, Mam, Garifuna, and Xinca[9].
Roman Catholicism is traditionally the major religion of Guatemala, but the Native Americans have continued to practice their traditional religions, either separately or combined with Catholic beliefs. Protestant has increased to now being 30 percent of the population, it was introduced in the mid-1800's [10].
Economic Development, Health, and Education
Economic development per capita is 1,670, and 4,000 being the average annual income[11]. The key exports of Guatemala are coffee, sugar, bananas, and cardamom. They also export products such as fresh fruits, vegetables, flowers, processed foods, textiles, pharmaceuticals, chemicals, plastics, cosmetics, rubber and paper products, beef, and petroleum. It has been stated that exports have totaled $4.5 billion in 2007, the United States being the principal market[12]. The United States, Mexico, as well as other countries have been Guatemala's principal imports of products such as automobiles, machinery, other manufactured goods, food, and petroleum[13].
The infant mortality rate has been estimated to range about 29 deaths per 1,000 live births in 2009[14]. In 2007, the literacy rate for citizen over the age of 15 was at 73% of the population, 68% were females while 79% were males who were able to read[15]. The average educational attainment is 10 years, usually males attend school for 11 years while females attend school for 10 years[16].
Since July of 2009, Guatemala's population is about 13,276,517, which includes 39% being infants up to the age of 14, 56.8% of citizens of ages 15-64, and 3.8% that consists of people 65 years or older[17].In 2009, the country's birth rate is 28 per 1,000 people, while death rates are 5 for every 1,000 people[18].The average life expectancy is 69 years for males and 72 for females[19].
Guatemala has an increase risk of disases that may include: Bacterial Diarrhea,Leptospirosis, found in water, Hepatitiis A, Typhoid Fever, Dengue fever, and Malaria, are both caused by an infected mosquito bite[20].
Brief History
On September 15, 1821 Guatemala declared their independence from Spain along with other Central American coloies[21]. On November 13, 1960 military coup of young officers tried to overthrow General Miguel Idigoras Fuentes, leaders of this military were lieutenant Turcios-lima and Yon Sosa. Since their plan fail they ran off to the mountains and pleaded help from Fidel Castro and their ideologies became Marxist. This group became a guerilla movement, giving the start of the civil war. This bloody civil war costs more than 200,000 lives, making the Mayan indigenous the most suffered in such conflict. Many times their villages were wiped off and men and women were massacred. The years most violent in Guatemala was when General Efraín Ríos Montt became dictator in 1982-1983. He was responsible for the deaths of tens of thousands of indigenous people and destroyed the entire indigenous villages. He forced a million citizens to flee their nation[22].
A Mesoamerican civilization known as the Mayans, were located in Guatemala from 300-900A.D. They were known for their written language and greatly developed architecure, music, mathematics, calendar and some knowledge of astronomy. Pedro de Alvarado was sent to invade the land in 1524; Guatemala later gain it's independence in 1821.
Governance
Guatemala is a civil-law country, brought here by the Spaniards who were influenced by France[23]. Its government has been known to be a constitutional democratic republic, in which contains the three branches of government: legislative, executive, and judicial[24]. Guatemala is based on it's Constitution written in May of 1985, suspended in May of 1993 and reinstated in June of 1993[25]. The Guatemalan government was being controlled by the military, after the Constitution was written the government was returned to civilan rule[26].
Here, government officals attain their positions by popular votes given by citizens. The Congress is a unicameral Congress of the Republic or Congreso de la Republica in which consists of 158 representatives who are elected by popular vote to only serve a four-year term[27]. The executive branch, is the president who is elected by popular vote and is only allowed to serve a four-year term to avoid any possible dictatorship[28]. The judicial branch in Guatemala, has it's highest court called Corte de Constitucionalidad, it consists of five judges having five-year terms; also the Supreme Court of Justice has a five-year term with 13 members involved[29].
Laws are made by first a presentation and three readings in three separated sessions by Congress[30]. The bill is later passed on the executive branch for the president's signiture and publication, if after 15 days the bill has not been vetoed, it is automatically sent for publication[31]. If the president vetoes a bill, then it may still be passed by having two-thirds majority of Congress and then it will be sent to the Official Gazette, for publication[32].
Elections
.gif)
Elections are conducted locally, schools, church halls, and other public buildings are opened to the public and set up as stations to vote[33]. Voting is manditory for both men and women citizens, they must be at least 18 years old and older, also they are required to be literate; for nonliterate citizens, voting is optional[34]. The president is elected by direct vote, but cannot be re-elected[35]."The cabinet resigns at the end of each year so that the president may choose a new cabinet. The president, who is also commander-in-chief of the armed forces, appoints most military officers, the 22 governors, and other important public and diplomatic officials"[36]. Guatemala has inquisitorial trials.
Judicial Review
When citizens disagree with the outcome of the judge in charge of the case, they appeal it to the "Sala de apelaciones" equivalent to the Appeal Courts[37].
Courts and Criminal Law
Punishment
Guatemala uses fines as a way of punishment, these fines are given relevant to the offense and not to the offense's resources[38]. As of 1996 corporal punishment is used mostly by tribes and are done in public, the most offenders will recieve are whippings on their shirtless backs. This is allowed because it is known to be part of the Mayan culture, the tribes own traditional punishment, a person who is carrying a gun for example will recieve these whippings by his or her tribe[39]. After the whippings, the offender is handed over to the National Civil Police[40].
Although crime rates in Guatemala are extremely high, punishment has low numbers due to cases not throughly investigated, so many criminals are most likely to get away with crimes [41].Yet with this being true the prisons are very old and are full, having about 40 offenders in a cell that is measured to be 30 square yards[42]. The violence in these prisons are horrible because two rival gangs are constantly fighting[43]. It has become such a huge problem that even new inmates are scared they will be attacked by their enemy, many refuse to go to the shared toilets at night so instead use plastic bags and dispose of it in the morning[44]. These prisons are in extremely bad shape but the ones whom seem to suffer the most are the prison guards because they are under paid, working 12-hour shifts for 7 days in a row, recieve bad food, and is the reason why most of these guards are corrupt[45]. In April 2006 offenders who commit misdemeanors are placed in Cárcel de Delitos Menores or Prison for Less Serious Offenders, this prison holds about 250 inmates[46].
From 1983-1996 the dealth penalty was not practiced until September of 1996 two prisoners were executed by a firing squad[47]. This was put all over television and had a harsh impact on society, that as a result lethal injection was the new way of Capital punishment[48]. In 1998 the first lethal injection was use and shown on television, this again had a negative response from viewers and so the government stated that executions would no longer be shown[49]. Records show that execution was not done in 2008[50].
Legal Personnel
In Guatemala, the judge makes the decision of whether or not the defendant is guilty and if so what the punishment will be. They also may ask the defendant questions and then he or she must answer. Lawyers either take the side of the defendant or can prosecute, they talk to the judge. The plaintiff is the aggrevated person or victim of the case and the defense or defendant is the person accused in the case. Witnesses are also involved in court cases and are used to state facts on what or who they saw. No jurors are used in Guatemala[51].

The judges' role is to listen to the case and apply the punishment; they begin their career as lawyers and then are selected by the Supreme Court to become judges. Lawyers are also responsible for notaries, wills, divorce and marriage. They are educated in different universities than other professions. Lawyers graduate after completing upon different academic studies and is required to have an internship at buffete popular; this means an internship at a public defense office[52].
There is also a place where legal counsels respond to complaints made by indigenous women who have suffered some sort of violence, this place is called Defensoría de la Mujer Indígena or Office of Indigenous Women's Defense[53].
Like the United States, there is a presumption of innocence of the defendant during trial and may speak once he or she is asked questions by the judge[54]. The country does not have social insurance but does have punitive damages[55].
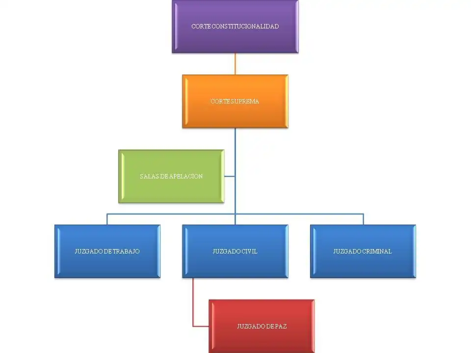
Courts are organized in hierarchy, beginning with Juzgados de Paz[56]. This is the lowest of the courts and tries to peacefully resolve cases. If this is not available then the case may be appealed and sent to one of three courts, Juzgado de Trabajo where cases must relate to work issues, Juzgado Civil, cases are related to civil issues, and Juzgado Criminal where cases must be related to criminal issues[57]. The case may be appealled and be sent to a higher court called Salas de Apealationes or Appeals Court. If a person does not agree with the decision made by the judge, you may appeal your case and it will be sent to the Courte Suprema or Supreme Court[58]. The last court is called the Corte Constitutional which deals with cases where a persons constitutional rights have been violated[59].
Law Enforcement
The police in Guatemala are called Policía Nacional Civil or the National Civil Police. They are set up in a hierarchy that begins with Dirección General de la Policía Nacional Civil or Director General who is the highest rank[60]. This person has a five different departments that help him with his responsibilities. These departments are the General Department, Private Department, Executive Department, Legal Assistance Department and Social Communication Department[61].
In order to become apart of the National Civil Police, canidates must go through the police academy; this is a basic training course. "Entry level posts forp olice officers of this force are governed by a ministerial agreement on the invitation for applications, which specifies eligibility requirements, disqualification and reasons for expulsion from the training program[62]." Future police officers, must also go through a process of background check by the Verification Unit of the National Civil Police Academy and also by the Office of Professional Responsibility[63]. These future officers must also sign and agree a declaration of integrity to the Office of Personnel and the General Inspectorate[64].
The weaknesses by the Guatemalan police have to do with the lack of training of many officers. They also lack the amount of schooling, and equipment, they are not required to having follow up trainings[65]. As of March of 2006,a survey called the National Urban Survey on Corruption and Transparency found Guatemala to be the third highest[66]. This is actually a positive outcome because in previous years the country has ranked first in corruption[67].
The military in prior years was to keep the peace and keep the territory integrated, the last president and actual president both adquire the military to work alongside with the national civil police to reduce the high indices number of criminal activity[68].
Crime Rates and Public Opinion
Crime is very common in Guatemala, it is a very serious problem because of its increasingly high rate. It is one of the highest in Latin America[69]. Usually crimes can be of assault, theft, armed robbery, carjacking, rape, kidnapping,and murder[70]. Police officers are linked to the high crime rate; they are inexperienced and not paid enough. As a result, criminals know there is a high chance they will be able to get away with any crime[71]. Traverlers are not safe from any of these crimes, some can fall into the trap of having a flat tire. Citizens could well be overseen as being "good citizens" by coming around and "helping" the victim to push the car to the side of the road, and then steal the travelers valuables with or without their knowledge[72]. The reports of homicide are extremely high,just in 2008 it has been reported to be 40 murders a week in the country's capital alone[73]. It is reported that 13,721 thefts and robberies in Guatemala in 2001, 3,110 crimes had resulted in death[74]. It is known that in 2009, stolen vehicles have risen 46% since 2008, it is believed that delinquent gangs steal autos to later sell them or take them to chop shops[75]. In 2007, 225 cases of kidnapping have been reported, they have become sucessful using methods; 1) they use poverty towards their advantage by making an agreement with the child's parents and saying they will become a guardian to the child, later will ask the parents to sign a legal document giving up responsibilties towards the child, 2)the kidnapper will violently grab the child and force them to leave with them[76]. Reported sexual assault cases in 2006, have been recorded to be 581 cases just in the nation's capital alone[77].These numbers may have an effect based on having about more than half of their crime being un-reported. Many victims do not report crimes due to the thought of it being irrelevent to report them, think it is not serious enough to be reported, or fear of some sort of retaliation[78].
In 2005, 1,200 citizens were interviewed, within this group about 35% of them believed the biggest problem faced in Guatemala is violence and crime[79]. While 7% believed the biggest issue was the corruption in their own government[80]. The public also do not concur with the ridiculous bails that are given to known criminals. In a way, citizens do not blame the judge for giving them a low amount for bail, because judges are usually given some sort of threat to either their family or of their own life[81]. In addition, they also stated the country is in need of urgent changes in the justice system. They believe that in court, judges should disguise themselves in the audience or remain anonymous[82]. When considering the punishment of crimes committed with weapons especially guns, many agreed that criminals should be punished more severly[83]. Punishments such as being thrown into prison without any chance of bail, so that future criminals will think twice about doing any crime. They will know the consequences of going straight to prison without bail[84]. Guatemala is a democratic republic in which catergorizes under civil law, the courts have equal but seperate powers[85].
Rights
Family Law
Marriages are usually performed by Alcalde Muncipal, local civil officers, or by a lawyer[86]. If a foreigner desires to marry; he or she must present a valid passport and birth certificate[87]. If previously married, he or she must present a divorce decree or death certificate that must be authenticated by a Guatemalan consul[88]. It must also be published in the newspaper about the wedding for two weeks to make sure there are no issues[89]. People interested in adopting or want to put their child up for adoption must contact the Consejo Nacional de Adopciones(CNA) or the national advice of adoptions; a judge from Niñez y Adolescencia or childhood and adolesence, has to declare the child to be adoptable[90]. A newborn child may be put up for adoption after evidence of the family's uncapability of proper care and can be adopted at six weeks[91]. The CNA chooses the parents whom best interest the child, giving preference to Guatemalan families if it is not aplicable then it becomes an international adoption[92].
Women whom would like to re-marry must wait 300 days after they have officially become divorced, if not they will face a fine of 100-500 quetzales (about $13-60 US dollars); this is not applicable to men[93].
Inheritances are determined by a will, in cases where the will does not exist there are intestados this means that sn immediate family member pleads to the land registry to declare themself as the inheritor. People will attend a court hearing with the presence of a judge and their lawyers, to make decisions on responsibilites on the children and/or family. In Guatemala, elders are not treated in a particular way due to their age but are treated as adults by the legal system. Juveniles on the other hand, are treated similarily as the United States, they will often place them in reformatorios which are training schools[94].
Social Inequality
Social inequality can be found in Guatemala, it has been known since the Spanish conquest in the 16th century, the Spaniards discriminated against the indigenous people[95]. Now a days, discrimination exsists not only on the indigenous but also depending upon a person's gender, where they live, and their socioeconomic status[96]. Gender inequality is also found, reports state that until the year 1946 women were finally allowed to vote but it was not until the year 2007 that women held seats in the Senate[97]. In agriculture only 18% of women have been given employment opportunity from 1995-2003 while 50% of men were given employment[98].
Human Rights
The fundamental rights protected by the legal system is freedom of religion, freedom of expression, the right to life, and local motion. In Guatemala, all citizen have the same rights and obligations but discriminate against the indiginous people; whom are the Mayans.
Works Cited
- ↑ https://www.cia.gov/library/publications/the-world-factbook/geos/gt.html
- ↑ http://www.britannica.com/EBchecked/topic/393889/Motagua-River
- ↑ https://www.cia.gov/library/publications/the-world-factbook/geos/gt.html
- ↑ http://www.iexplore.com/dmap/Guatemala/Weather+and+Climate
- ↑ http://www.britannica.com/EBchecked/topic/248048/Guatemala-City#
- ↑ http://www.britannica.com/EBchecked/topic/327510/Ladino
- ↑ http://encarta.msn.com/encyclopedia_761556126_3/Guatemala.html
- ↑ https://www.cia.gov/library/publications/the-world-factbook/geos/gt.html
- ↑ https://www.cia.gov/library/publications/the-world-factbook/geos/gt.html
- ↑ http://www.mayaexpeditions.com/cultural/cultural.htm
- ↑ http://www.careusa.org/vft/guatemala/country_background.asp
- ↑ http://encarta.msn.com/encyclopedia_761556126_5/Guatemala.html#p51
- ↑ http://encarta.msn.com/encyclopedia_761556126_5/Guatemala.html#p51
- ↑ http://encarta.msn.com/encyclopedia_761556126_2/Guatemala.html
- ↑ http://encarta.msn.com/encyclopedia_761556126_3/Guatemala.html
- ↑ https://www.cia.gov/library/publications/the-world-factbook/geos/gt.html
- ↑ https://www.cia.gov/library/publications/the-world-factbook/geos/gt.html
- ↑ http://encarta.msn.com/encyclopedia_761556126_2/Guatemala.html
- ↑ http://encarta.msn.com/encyclopedia_761556126_2/Guatemala.html
- ↑ https://www.cia.gov/library/publications/the-world-factbook/geos/gt.html
- ↑ http://www.britannica.com/EBchecked/topic/701217/Guatemala#
- ↑ Personal Interview
- ↑ http://www.nyulawglobal.org/globalex/Guatemala.htm#_4.1_Legislation
- ↑ https://www.cia.gov/library/publications/the-world-factbook/geos/gt.html
- ↑ https://www.cia.gov/library/publications/the-world-factbook/geos/gt.html
- ↑ http://www.iexplore.com/dmap/Guatemala/History
- ↑ https://www.cia.gov/library/publications/the-world-factbook/geos/gt.html
- ↑ https://www.cia.gov/library/publications/the-world-factbook/geos/gt.html
- ↑ https://www.cia.gov/library/publications/the-world-factbook/geos/gt.html
- ↑ http://www.nyulawglobal.org/globalex/Guatemala.htm#_4.1_Legislation
- ↑ http://www.nyulawglobal.org/globalex/Guatemala.htm#_4.1_Legislation
- ↑ http://www.nyulawglobal.org/globalex/Guatemala.htm#_4.1_Legislation
- ↑ https://www.anywhere.com/guatemala/travel-guide/government-and-economy
- ↑ http://www.nationsencyclopedia.com/Americas/Guatemala-GOVERNMENT.html
- ↑ http://www.nationsencyclopedia.com/Americas/Guatemala-GOVERNMENT.html
- ↑ http://www.nationsencyclopedia.com/Americas/Guatemala-GOVERNMENT.html
- ↑ personal interview
- ↑ http://www.oas.org/juridico/english/Sigs/a-57.html
- ↑ http://www.corpun.com/vidgtj01.htm
- ↑ http://www.corpun.com/vidgtj01.htm
- ↑ https://archive.is/20130628092818/www.accessmylibrary.com/coms2/summary_0286-17403002_ITM
- ↑ http://www.alertnet.org/thenews/newsdesk/N30141890.htm
- ↑ http://www.alertnet.org/thenews/newsdesk/N30141890.htm
- ↑ http://www.alertnet.org/thenews/newsdesk/N30141890.htm
- ↑ http://www.alertnet.org/thenews/newsdesk/N30141890.htm
- ↑ http://www.cejamericas.org/reporte/pdfing3/Guatemala_ing.pdf
- ↑ http://www.fidh.org/IMG/pdf/gt422a.pdf
- ↑ http://www.fidh.org/IMG/pdf/gt422a.pdf
- ↑ http://www.fidh.org/IMG/pdf/gt422a.pdf
- ↑ http://www.capitalpunishmentuk.org/overview.html
- ↑ personal interview
- ↑ personal interview
- ↑ http://www.cejamericas.org/reporte/pdfing3/Guatemala_ing.pdf
- ↑ personal interview
- ↑ personal interview
- ↑ Personal Interview
- ↑ Personal Interview
- ↑ Personal Interview
- ↑ Personal Interview
- ↑ http://www.cejamericas.org/reporte/pdfing3/Guatemala_ing.pdf
- ↑ http://www.cejamericas.org/reporte/pdfing3/Guatemala_ing.pdf
- ↑ http://www.cejamericas.org/reporte/pdfing3/Guatemala_ing.pdf
- ↑ http://www.cejamericas.org/reporte/pdfing3/Guatemala_ing.pdf
- ↑ http://www.cejamericas.org/reporte/pdfing3/Guatemala_ing.pdf
- ↑ http://www.cejamericas.org/reporte/pdfing3/Guatemala_ing.pdf
- ↑ http://www.cejamericas.org/reporte/pdfing3/Guatemala_ing.pdf
- ↑ http://www.cejamericas.org/reporte/pdfing3/Guatemala_ing.pdf
- ↑ Personal Interview
- ↑ http://travel.state.gov/travel/cis_pa_tw/cis/cis_1129.html
- ↑ http://travel.state.gov/travel/cis_pa_tw/cis/cis_1129.html
- ↑ https://www.osac.gov/Reports/report.cfm?contentID=80860
- ↑ http://travel.state.gov/travel/cis_pa_tw/cis/cis_1129.html
- ↑ http://travel.state.gov/travel/cis_pa_tw/cis/cis_1129.html
- ↑ http://www.cejamericas.org/reporte/muestra_pais.php?idioma=INGLES&pais=GUATEMAL&tipreport=REPORTE0&seccion=TASADELI
- ↑ http://www.prensalibre.com/pl/2009/septiembre/21/343676.html
- ↑ http://www.prensalibre.com/pl/2007/julio/12/176888.html
- ↑ http://www.state.gov/g/drl/rls/hrrpt/2006/78893.htm
- ↑ http://ipsnews.net/news.asp?idnews=40453
- ↑ http://www.angus-reid.com/polls/view/8680
- ↑ http://www.angus-reid.com/polls/view/8680
- ↑ http://www.prensalibre.com/pl/2009/abril/21/cartas.html
- ↑ http://www.prensalibre.com/pl/2009/abril/21/cartas.html
- ↑ http://www.prensalibre.com/pl/2009/febrero/27/298274.html
- ↑ http://www.prensalibre.com/pl/2009/febrero/27/298274.html
- ↑ http://www.nyulawglobal.org/globalex/Guatemala.htm
- ↑ http://guatemala.usembassy.gov/acs_marriage_guatemala.html
- ↑ http://guatemala.usembassy.gov/acs_marriage_guatemala.html
- ↑ http://guatemala.usembassy.gov/acs_marriage_guatemala.html
- ↑ http://guatemala.usembassy.gov/acs_marriage_guatemala.html
- ↑ http://www.prensalibre.com/pl/2007/diciembre/12/190259.html
- ↑ http://www.prensalibre.com/pl/2007/diciembre/12/190259.html
- ↑ http://www.prensalibre.com/pl/2007/diciembre/12/190259.html
- ↑ http://www.prensalibre.com/pl/2006/julio/03/lectura_nac.html
- ↑ oral presented
- ↑ http://hdr.undp.org/en/reports/nationalreports/latinamericathecaribbean/guatemala/name,3336,en.html
- ↑ http://hdr.undp.org/en/reports/nationalreports/latinamericathecaribbean/guatemala/name,3336,en.html
- ↑ http://www.niew.gov.my/niew/index.php?option=com_docman&task=doc_download&gid=57&Itemid=60&lang=en
- ↑ http://www.niew.gov.my/niew/index.php?option=com_docman&task=doc_download&gid=57&Itemid=60&lang=en