Design for the Environment/Dry Cleaning Detergent

Dry cleaning is a process required for cleaning items of clothing, which would otherwise be damaged by water and soap or detergent [1] . The most widely used solvent in dry cleaning is Perchloroethylene (Perc). Although Perc is an extremely aggressive cleaner, it poses a significant risk to the environment as well as human safety. These issues have triggered a response by local government authorities as well as environmental agencies to push for alternative methods of dry cleaning. The two alternatives considered are wet cleaning and GreenEarth® (liquid silicone) cleaning. Although the method for each process may be different, the common function that all alternatives are trying to achieve is an environmentally friendly method to clean ‘dry-clean only’ clothes effectively without damaging the material. The purpose of this article is to study the two alternatives as well as the baseline alternative and analyze their effects in terms of technical performance, economic feasibility, societal merit and environmental impact. Based on the results of these analyses, the ultimate goal is to determine the best possible solution to dry clean clothes effectively without having a negative impact on the environment.
Project Information
Mission: Clean Green [A Comprehensive Report on Alternative Dry Cleaning Methods]
Section 2 - Group 23B
- Madhur Bapat (Madhur)
- Alston Castelino (Alston.castelino)
- Stephen Silva (Steve.silva)
Background

Perchloroethylene Cleaning
Perchloroethylene, or tetrachloroethylene as it is commonly known, was first synthesized in 1821 by Michael Faraday. Perc is synthesized via oxychlorination. 1,2-dichloroethane is heated up with chlorine to produce Perc and hydrogen chloride. [2]. It is used by 90% of the industry, which makes it the most widely used solvent in dry cleaning [3].
Wet Cleaning
Modern wet cleaning was initially developed by Miele in the early 1990s to provide an environmentally friendly alternative to solvent based systems. They have been successful in implementing the system in over 1,500 locations worldwide [4]. Wet cleaning relies on water, conditioners, degreasers and detergents for cleaning the garments and ensuring that the stains are removed.
GreenEarth® Cleaning
GreenEarth® (silicone based) cleaning is a relatively new technology using liquid silicone (decamethylpentacyclosiloxane or D5) as the cleaning solvent rather than Perc. GreenEarth® Cleaning has partnered with General Electric and Procter & Gamble (P&G) to patent a cleaning process using a D5 solvent and created a new detergent J101 which is reported to be environmentally safe and whose exact composition is confidential [5].
Highlights and Recommendations
Functional Analysis
Based on the functional analysis conducted, Perc is considered to be an excellent cleaner since it is extremely aggressive and is able to get rid of the toughest stains. However its strength in its aggressiveness is also its weakness since it can easily damage delicate clothing. Wet cleaning is a process that focuses more on preserving the quality on the clothes; however it lacks the cleaning power that Perc cleaning provides. GreenEarth® cleaning is the most efficient method since it performs as well as Perc cleaning in almost every facet and still has the ability to manage more fragile pieces of clothing.
Cost Analysis
Capital Cost
The majority of capital costs are influenced by machine costs. Perchloroethylene has the most expensive machine costs at approximately $60,000 followed by GreenEarth® cleaning at $58,424. However, the cheapest machine costs were associated with wet cleaning at 46,067. Note that all values are given in 2008 dollars. Perc machines are expensive because they employ control systems to reduce the negative impact on the environment. Opportunity costs are also associated with Perc cleaning machines, which deters potential buyers from purchasing these machines. The paragraph above is nonsense. I just priced (Oct 2010) an 18kg (40lb) BOWE P18 perc and M18 Multisolvent (GreenEarth, Hydrocarbon etc) for a customer. The difference was less than 10% and the Multisolvent machine is the more expensive. And remember that with Wet cleaning you only load to half capacity so you'd need two 18kg machines although the cycle times are shorter as you don't dry in the wet cleaning machine. Dry cleaning is a dry-to-dry process.
Operating Cost
Labour costs are the major contributor for this sector since spotting and finishing employs manual labour to accomplish these tasks. Compliance costs associated with GreenEarth® and Perc cleaning add to the overall costs since government rules and regulations ensure that all establishments are operating on par with the industry standards. Wet cleaning does not require filters and because of this maintenance costs are eliminated.
Disposal Cost
In GreenEarth® and Perc cleaning, wastes from solvents and filters are treated as toxic wastes and must be disposed of using techniques specific to hazardous wastes. Wet cleaning has a huge advantage in this sector since the waste solvents are not toxic due to the use of non-toxic, biodegradable detergents and can easily be drained into the sewage systems.
Cost Summary
Based on the analysis conducted, all three processes are labour intensive and a majority of the costs are dedicated towards that sector. However, GreenEarth® and Perc cleaning have additional costs in the maintenance and disposal sectors due to the filters used and the toxic wastes released. Wet cleaning is a superior method compared to the other two alternatives since the costs are reduced significantly due to its environmentally friendly process.
Streamlined Life Cycle Analysis (SLCA)
The results from the SLCA indicate that wet cleaning had the least environmental impact with a score of 76 out of 100. GreenEarth® cleaning had a matrix score of 58 whereas perc cleaning was the most environmentally unfriendly alternative with a score of 50. In the resource provisioning stage, perc and GreenEarth® cleaning received low scores because the manufacturing of the solvents take place at very high temperatures, thus making them energy intensive processes. Wet cleaning on the other hand uses only water and detergent and the only process that requires energy is the pumping of water.
In the process implementation stage, the three alternatives received similar scores. This is because virgin materials such as steel and plastics are used in the manufacturing of the equipment. In the primary process operation phase wet and GreenEarth® cleaning scored higher than perc cleaning because perc is a toxic substance and the liquid waste formed during operation cannot be disposed of by regular means. The other two alternatives use non-toxic solvents and can be released into the drains.
The three alternatives received scores in the same range during the complementary process operation phase because all of them involved the use of large steam ironing pressers. In the disposal stage perc cleaning received an extremely low score since water separators are needed to filter perc from the waste water. All alternatives involve the use of an electric arc furnace to recycle steel as well as using landfills to store plastics, electronic components and filters.
Economic Input-Output Life Cycle Analysis (EIOLCA)
Referring to the graphs in the EIOLCA section, the economic activity is very similar for all three alternatives. However, it is significantly higher in complementary process stage. This is due to the substantial amount of labour required. When comparing the energy use, perc cleaning and GreenEarth® cleaning have similar results due to the same types of machine being used. However in the complementary process phase, a lot more energy is needed for perc due to the finish of the clothing. On the other hand, it requires less energy in the primary process phase since it is more aggressive than D5 and is able to treat and spot the clothes more effectively. Again pure nonsense above. GreenEarth requires twice the energy to dry vs Perc. The author clearly has an axe to grind and does not allow the facts to intervene!
The Global Warming Potential (GWP) is highest for GreenEarth® cleaning in the resource provisioning stage since the process of manufacturing D5 involves the use of furnaces, grinders and distillation tanks. In the disposal stage, perc cleaning has the highest GWP since it is a toxic solvent and has to be disposed using controlled methods. When the solvent is disposed of incorrectly toxins are released into the environment. While comparing the total toxins release, perc is the highest in almost every phase except for the primary process phase. Wet cleaning however, has the lowest toxin releases in every stage, since it uses organic materials and the solvent does not have to be manufactured in a lab.
Societal Analysis
Based on the detailed societal analysis, Perc has the greatest negative impact on society because it can cause a variety of health problems and it also increases the probability of cancer in humans. Wearing masks should be made mandatory for workers in the dry cleaning industry. Preventative steps should also be taken to ensure that no waste water contaminates the drinking water. Wet cleaning has the most positive impact on society since the public is attempting to make the transition to a more environmentally friendly culture. GreenEarth® cleaning is an odourless liquid and does not leave a distinct smell in the dry-cleaning facility. Since it is a non-toxic solvent, it causes no harm to humans when used in a variety of applications.
Recommendations
The table shown below summarizes the results of the analysis through a matrix, which ranks each alternative in terms of technical performance, costs, EIOLOCA and SLCA. The alternatives are ranked using a number from 1 to 3 with 1 being the lowest score and 3 being the highest score. The overall score for each alternative is obtained and are compared with each other. The matrix illustrates that Perc cleaning was the most effective in terms of technical performance due to its unique ability to remove stains from all types of fabric. However, in the other categories, wet cleaning always scored the highest. This is because wet cleaning uses non-toxic, biodegradable detergents that have a minimal impact on the environment. The costs associated with this alternative are also nominal since filter changes, maintenance costs and disposal costs are virtually eliminated. GreenEarth cleaning was the most dependable alternative since it accomplished each function at a consistent rate.
| Process | Technical Performance | Cost | EIOLCA | SLCA | Total |
|---|---|---|---|---|---|
| Perc Cleaning | 3 | 1 | 1 | 1 | 6 |
| Wet Cleaning | 1 | 3 | 3 | 3 | 10 |
| GreenEarth® Cleaning | 2 | 2 | 2 | 2 | 8 |
After evaluating the results of the analysis, the recommendation is that new laws should be put in place in order to drive dry cleaning establishments using Perc cleaning to make the switch to wet cleaning. While the initial costs of converting the system might be high, the benefits in the long run will outweigh them.
Details for Functional Analysis

Perchloroethylene Cleaning
Perc cleaning is the most commonly used dry cleaning method in North America. It is an aggressive cleaner that cleans clothes effectively better than all known alternatives [6]. However, Perc has its disadvantages since its aggressiveness can easily damage delicate clothes [6]. It is also toxic and it has adverse health and environmental impacts, which will be discussed in detail in the subsequent sections.
Wet Cleaning
Wet cleaning is a highly efficient method of cleaning and has little impact on the environment as it uses a minimal amount of mild non-toxic and biodegradable detergents. Wet cleaning uses large, specialized machines to gently wash and dry clothes. These machines are computer controlled, allowing the operator to program and adjust tumbler speeds, water/detergent levels and drying times [7] . The intended function of this alternative is preserved as clothes are not damaged during the process. However, there exists a misconception that clothes shrink due to the use of water. This is false as there are several reasons for clothes shrinking [7]. Most items labelled ‘dry clean only’ are commonly mislabelled and can easily be dry cleaned [8].
GreenEarth® Cleaning
In 2002 GreenEarth® Cleaning contacted the International Fabricare Institute (IFI) to evaluate and compare their new solvent. The conclusion from the testing done found that the GreenEarth® solvent and PERC are very similar in terms of cleaning performance, and the GreenEarth® solvent-detergent combination is an effective cleaning agent scoring well in the IFI Cleaning Performance Test (CPT), only scoring low in percent salt removal. In terms of stain removal the GreenEarth® process is as effective as Perc except for ballpoint ink and shoe polish stains [9]. Clothes are tagged ‘dry-clean only’ when the use of water, wash cycle, and high temperature drying are damaging to the garment. The IFI study found that the ‘dry-clean only’ garments experienced less damage during the GreenEarth® process. The GreenEarth® system can also handle a wider variety of speciality items without damage such as beads, sequins, and metallic objects. The cleaning process itself is very similar to Perc where the only major difference is in the machine type. GreenEarth® uses Class IIIA machines and PERC uses Class IV machines .
Details for Cost Analysis
Perchloroethylene Cleaning
Capital Cost
Perc cleaning can be hazardous for the environment; therefore control systems are needed, such as proper ventilation, Perc filters and a carbon absorber [10]. As a result of these control systems, the capital cost has increased in recent years. Taking the average of six different machines the cost is $47,475 priced in 1997 [11]. For the cost analysis to be consistent the capital cost must be in terms of cost per year. The machine has an expected life of 15 years and a 4.75% or 6.375% cost of capital in 1997 and 2008 respectively. The cost was annualized to be 6,606.30 using 4.75% and 4,272.75 using 6.375% [12]. In some states there is a grant given to drycleaner who switch to non-Perc machines; for example New York gives up to $4000 [13]. For this cost analysis the maximum possible cost is to be determined, so an opportunity cost of $4000 must be included. It should be noted that costs associated with rent/owning property have been excluded in capital cost calculations as all alternatives will have the same cost.
| Assumptions[6] | Industry
Standard |
|---|---|
| Machine Cost ($) | 47475 |
| Other Equipment ($) | 11500 |
| Solvent Amount (gallons/year) | 250.56 |
| Detergent Amount (gallons/year) | 115 |
| Spotting Labour (hours/year) | 2141 |
| Finishing and Maintenance Labour (hours/year) | 7450 |
| Detergent Cost ($/month) | 26 |
| Labour Cost ($/hours) | 10 |
| Electricity Cost ($/month) | 953.75 |
| Gas Cost ($/month) | 1018.33 |
Operating Cost
Prior to 2001, an average of 116 gallons of Perc was used per month; however in 2001 new equipment was developed and implemented [6]. The new machines are computer programmed; therefore Perc losses and exposure to humans are reduced. Perc usage went down by 82% enabling only 20.88 gallons to be used per month [14]. With the average cost of Perc at $6.83 per gallon, the average yearly cost of Perc is $1711.33. Perc cannot be used as the lone cleaning agent and is used in combination with detergent, which costs $26 per gallon. The detergent to be used should be approximately 46% of the Perc being used, i.e. for 100 gallons on Perc; 46 gallons of detergent are needed [6]. The annual cost for the detergent would be approximately $3000 . Before the clothes can be put into the machine, spotting must be performed on each garment. This procedure requires labour and taking an average from 8 case studies this cost is $21,411 [6]. Similarly after the clothes are taken out of the machine, pressing/ironing is needed; this process will also need labour, and an average is $74,492 [6]. Both the spotting, and ironing costs assume the employees are paid $10 per hour [10].
Gas and electricity are utilities required to run the establishment. Upon taking an average the annual cost of electricity is

determined to be $11,445.00 and $12,220.00 annually for gas. This electricity cost includes the energy used by the machine. One such dry cleaning machine draws roughly 2.6 kilowatt hours (kWh) of electricity [11]. Assuming 6 loads are completed per day, each load takes ½ hour [11], and the cost per kWh is $0.058 [15], therefore the electricity cost contributed solely by the machine is $141.151.
As mentioned above when Perc is being used, control systems are needed. Perc filters cost $606 annually, and various cleaning chemicals for the machine cost $1,307 annually [6]. Assuming the maintenance cost to be 3% of the total revenue the maintenance cost is $10, 0002 [2]. Dry cleaning establishments face many government regulations and regular inspections resulting in a cost associated with keeping everything up to code. This cost will vary depending on the amount of Perc being used at the establishment and the jurisdiction in which the establishment is located. Based on an EPA report from 2006 this cost can be estimated to be 1.9% of the total revenue and this comes up to $6333.57 ($2006) [1].
Disposal Cost
Unlike regular laundry, the waste produced from Perc cleaning is considered toxic. As mentioned 20.88 gallons of Perc are used monthly, this results in 72 gallons of toxic waste which needs to be disposed of. The filters must also be disposed and this would cost $300 monthly or $3600 annually [16].
Cost Summary
From the cost analysis it can be seen that Perc cleaning is labour intensive since it accounts for roughly 58% of the annual costs. Though Perc cleaning produces toxic waste, the disposal only amounts to 2% of the annual cost, the capital costs make up 7% and the remainder of the costs are other operating costs. Out of the other operating costs, energy costs (both gas and electricity) amount to 57%. Maintenance is another major component, amounting to 20% of the other operating costs.
Sensitivity Analysis
To conduct the sensitivity analysis, three sets of parameters were changed. Costs were varied in order to view the most prominent factors in determining the total cost. Wages are assumed to be $10 per hour for the cost analysis. This value is quite higher than the allotted minimum wage in the United States. Bringing the wages down to the federal minimum wage ($5.85) results in a significant drop in labour and spotting costs [17]. Prices of detergent varied from $38 to $13 while studying several case studies [6]. If the cheapest available detergent is used, a small decrease of 2% in overall cost is noticed. Conducting another test using a 10% decrease in detergent does not yield any significant results. Other variables such as interest rate on capital costs do not yield any significant results either.
| Cost | Cost (Year of Cost) | Cost ($1997) [18] | Cost ($2008) |
|---|---|---|---|
| Machine | 4,272.75 (1997) | 4,272.75 | 6,606.30 |
| Opportunity | 4,000 (2002) | 3,568.65 | 4,706.99 |
| Perc | 1,711.33 (2003) | 1,492.76 | 1,968.92 |
| Detergent | 3,000 (2003) | 2,616.85 | 3,451.58 |
| Wages (spotting) | 21,411 (2005) | 17,595.83 | 23,208.60 |
| Wages (pressing) | 74,492 (2005) | 61,218.46 | 80,746.10 |
| Gas | 12,220.00 (2005) | 12,973.47 | 17,111.78 |
| Electricity | 11,445.00 (2005) | 12,150.69 | 16,026.55 |
| Chemicals & Filters | 1,307 (2003) | 1,140.07 | 1,503.73 |
| Maintenance | 10,000 (2003) | 8,722.83 | 11,505.26 |
| Compliance | 6,333.57 (2006) | 5,042.35 | 6,650.77 |
| Disposal | 3,600 (2005) | 2,958.53 | 3,902.25 |
Wet Cleaning
| Assumptions[6] | Industry
Standard |
|---|---|
| Machine Capacity (lb) | 50 |
| Machine Cost ($) | 31000 |
| Other Equipment ($) | 11500 |
| Amount of Clothes (lb/year) | 58000 |
| Detergent Amount (gallons/year) | 128 |
| Spotting Labour (hours/year) | 1162 |
| Finishing and Maintenance Labour (hours/year) | 3224 |
| Detergent Cost ($/month) | 22 |
| Labour Cost ($/hours) | 10 |
| Electricity Cost ($/month) | 178 |
| Gas Cost ($/month) | 400 |
Capital Cost
Capital costs include the cost of buying machinery and associated equipment such as tensioning machines. The capital costs of equipment were annualized by amortizing the costs over a 15 year period under the assumption that all equipment will have the same useful life. An interest rate of 4.750% from the US federal register was used in this analysis [12]. A 50 lb machine with tensioning equipment cost $42500 in 2005 and $46067 in 2008.
Operating Cost
Operating costs include the use of detergent, labour costs for spotting and finishing jobs, electricity and gas. An assumed labour cost of $10 per hour is used in the study. Detergent costs amount to $22 per month for around 58,000 lb of clothes per year. This translates to around $0.005 per lb clothes spent on detergent. The largest costs are due to spotting and finishing labour. Wet cleaning machines do not require filters and therefore costs directly resulting from filter changes and maintenance are eliminated.
Disposal Cost
Wet cleaning has a great advantage when it comes to disposal costs. Due to the use of non-toxic biodegradable detergent, waste water can simply be drained into sewage systems. No special handling is required for chemicals and therefore these costs are minimized.
Cost Summary
Cost data was collected from sources dated 2005 [6], therefore to conduct sensitivity analysis all costs were brought to 2008 dollars. The following table summarizes all costs as they appear. As noted, these costs are extremely lower than costs resulting from other dry cleaning methods, trumping initial assumptions and dry cleaners who believed wet cleaning to be an expensive procedure.
Sensitivity Analysis
To conduct the sensitivity analysis, three sets of parameters were changed. Costs were varied in order to view the most prominent factors in determining the total cost. Wages are assumed to be $10 per hour for the cost analysis. This value is quite higher than the allotted minimum wage in the United States. Bringing the wages down to the federal minimum wage ($5.85) results in a significant drop in labour and spotting costs [17].
Prices of detergent varied from $38 to $13 while studying several case studies [6]. If the cheapest available detergent is used, a small decrease of 2% in overall cost is noticed. Conducting another test using a 10% decrease in detergent does not yield any significant results. Other variables such as interest rate on capital costs do not yield any significant results either.
| Cost | Average Costs ($2005) | Average Costs ($2008) |
|---|---|---|
| Equipment Cost | 42,500 | 46,067.35 |
| Annualized Capital | 3,889.62 | 4,363.55 |
| Detergent | 2,816 | 3,052.37 |
| Electricity | 178 | 192.94 |
| Gas/Steam | 400 | 433.58 |
| Spotting Labor | 11,620 | 12,595.35 |
| Finishing/Maintenance Labor | 32,240 | 34,946.15 |
| Total Annual Cost | $51,143.62 | $55,583.94 |
GreenEarth® Cleaning
| Assumptions[6] [9] [14] | Industry
Standard |
|---|---|
| Amount of Clothes Cleaned | 100000 lbs |
| Solvent Usage | 83 gal. |
| Detergent Usage | 125 gal. |
| Spotting Labour Amount | 3120 hour per year |
| Finishing Labour Amount | 4555 hours per year |
| Filters Changes | 36 per year |
| Solvent Cost | 22.7 $/gal. in 2007 |
| Detergent Cost | 55 $/gal. in 2005 |
| Labour Cost | 10 $/hour |
| Filter Cost | 36 $/filter in 2005 |
Capital Cost
Green Earth cleaning is a relatively new technology and machine costs have remained consistent, which in this analysis is a 75 lbs GreenEarth® certified dry-to-dry machine priced at $53,900 in 2005. The adjusted price is $44,295 in 1997 and $58,424 in 2008 [6] [18]. The machine has an expected life of 15 years and a 4.75% or 6.375% cost of capital in 1997 and 2008 respectively [12].
Operating Cost
The cost categories included in the operating cost analysis are the following; solvent cost, detergent cost, GreenEarth® affiliation cost, electricity cost, natural gas cost, spotting labour cost, finishing labour cost, maintenance cost, and compliance cost. These costs are included in the analysis for importance in operation, ability to highlight major differences, and availability of information. The cost analysis assumes 312 workdays per year and industry standard assumptions based on average values of case studies are summarized in Operating Costs Table.
Disposal Cost
The waste solvent and filters must be disposed of using hazardous waste disposal methods. Industry standard waste disposal for GreenEarth® cleaning is $1400 in 2005.
Cost Summary
The analysis showed that the GreenEarth® dry-cleaning process is labour intensive and amounts to 68% of the total annual cost. Total annual costs are summarized in Cost Summary Data Table.
Sensitivity Analysis
The cost analysis shows that dry-cleaning operating costs are dominated by labour cost; both spot treating and finishing. Therefore varying the hourly cost of labour is necessary to realize its full effect on the final annual cost. When the labour cost is varied from U.S. minimum wage ($5.85 per hour) to $15 per hour the results show that an increase in every dollar per hour increases the final annual cost by $7,670, corresponding to a 6.75% increase.
Different dry-cleaners use different amounts of detergent, based on their personal experiences, for optimal cleaning. The results show that an increase in every gallon of detergent contributes to an increase of $59.62 to the annual cost, which represents a growth of 0.053%.
The cost of retro-fitting a PERC machine to use GreenEarth® technology varies. It is not always practical and difficult to implement depending on the machine [19]. However the cost can be much less than purchasing new equipment. Assuming a cost of retro-fitting to be $15,000 in 1997, the results show that decreases the annual cost by $4742.96, which is a 4.17% reduction. 2011 BOWE Price for P to M conversion is around 6000 euro.
The sensitivity analysis shows that the final annual cost is most affected by labour and capital costs.
| Annual Costs (1997 $) | Annual Costs (2008 $) | |
|---|---|---|
| Annualized Capital | 4,673.14 | 6,163.78 |
| GreenEarth® licensing fee | 2,500.00 | 2,500.00 |
| Solvent | 1,458 | 1,924 |
| Detergent | 5,650 | 7,452.07 |
| Electricity | 7,749.21 | 10,206.28 |
| Gas/Steam | 3,005.30 | 3,958.20 |
| Spotting Labour | 23,655.01 | 31,200.00 |
| Finishing Labour/Maintenance Labour | 34,496.89 | 45,500.00 |
| Maintenance Equipment | 1,035 | 1,365.76 |
| Filter Cost | 1,065 | 1,404.78 |
| Compliance Cost | 298 | 393.47 |
| Waste Disposal | 1,151 | 1,517.51 |
| Total Annual Cost | $86,737.37 | $113,585.49 |
Details for SLCA
Perchloroethylene Cleaning

The consumables of Perc cleaning are Perc, spotting chemicals, and detergent. Perc is synthesized in a lab by the oxychlorination of the feedstock ethylene dichloride. When this is done trichloroethylene and small amounts of hydrogen chloride (HCl) are also produced. This process takes place at over 420 degrees which makes this an energy intensive process [20]. Ethylene dichloride is widely available and does not require high amounts of energy. There are no solid residues; however there are HCl gas residues, which are controlled.
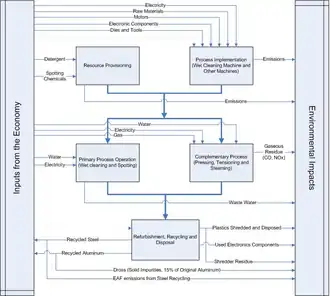
Process Implementation
Laundry machines require large amounts of stainless steel; hence some virgin material is used. There is also an electronic control panel made of plastics. Installation of the machine is not energy intensive. Dry cleaning machines are usually large and complex in nature, therefore a large amount of energy is used in manufacturing the machine, and no conservation is practiced. Packaging the machines ultimately produces solid waste, this includes cardboard boxes and packaging materials, these packaging materials are completely recyclable. There should be little liquid residue when installing the machine. Machines are heavy and need transport via trucks, emissions from the trucks release CO and other gases into the air.
Primary Process Operation
Perc is a toxic solvent which is probably carcinogenic to humans and is carcinogenic to animals; this is definitely not the best material choice [21]. A typical dry cleaning machine has a rating of 2.6 kWh, which is higher than a conventional electric oven which is considered to have a fairly high rating of 2 kWh [2],[22]. The rate at which the machine draws current is not favourable, however we assume it is only on for 1.5 hours daily on weekdays therefore it is satisfactory. During the primary process “solid muck” is produced most of which is not toxic, and the part which is toxic is removing during “cooking” [2]. When dry cleaning with Perc the liquid waste is considered toxic, this cannot be poured down the sink or drain [2]. A check for leaks must be done daily [10]. Gaseous Perc causes dioxins to form in the atmosphere [23].

Complementary Process Operation
The secondary operation used is ironing which requires an iron, energy and water to operate. Water and natural gas are the only consumables, the use of water is minimized, natural gas is used in the pressing machines and its use is not minimized. Natural gas should be minimized as it is a non renewable energy source. Energy to operate the iron is needed, the wattage of a typical iron is 1100 W, and dry cleaners use large pressers which will require more energy and gas [24]. This iron will be used for a significant portion of the day; therefore a lot of energy is used. A small amount of solid residue is produced. Water is a residual of ironing, it may be spilled when filling the iron. When ironing steam, CO2 and Mono-Nitrogen Oxides (NOX) are released, this is because the presser requires natural gas to boil the water, steam is released after pressing, CO2 and Mono-Nitrogen Oxides are also released from the exhaust.
Refurbishment, Recycling, Disposal
Components are easy to separate, major components can be recycled, filters and electrical components could be recycled or refurbished but are usually not. There is a large variety in the materials used. To recycle steel, an electric arc furnace (EAF) must be used. EAFs are very energy intensive and produce non-toxic solid muck [25]. Toxic Perc is removed during “cooking”. Electronic components from machinery end up in landfills although they could be recycled [2]. Other hazardous solid wastes include Perc sludge, filters, and filter coatings [26]. The waste water is carefully controlled; water separators are used to remove a large portion of Perc from the waste water. This allows dry cleaners to comply with government regulations regarding PPM Perc in water [27]. To transport this waste to another facility, a closed direct-coupled delivery system is needed [28]. If the drycleaners want they can dilute the waste water until the concentration of Perc is less than 0.7 PPM, then the solution may be evaporated into the environment. If the dilution is not done correctly too much Perc goes into the environment, which has adverse health effects on people and animals [26], [2].
| SLCA Matrix | Material Choice | Energy Use | Solid Residues | Liquid Residues | Gaseous Residues | Total |
|---|---|---|---|---|---|---|
| Resource Provisioning | 1 | 2 | 4 | 0 | 3 | 10 |
| Process Implementation | 2 | 2 | 3 | 4 | 1 | 12 |
| Primary Process Operation | 0 | 2 | 1 | 1 | 3 | 7 |
| Complementary Process Operation | 3 | 2 | 4 | 4 | 2 | 15 |
| Refurb, Recycling, Disposal | 1 | 1 | 2 | 1 | 1 | 6 |
| Total | 7 | 9 | 14 | 10 | 10 | 50 |
Wet Cleaning

Resource Provisioning
Water and detergent are abundant materials and no other virgin materials are used. Spotting chemicals are bought in a negligible volume but are toxic and therefore a lower score is given [29]. Pumping of water to dry cleaners requires energy. Detergent and chemicals also need to be shipped. No solid or residues are created in production and transport of materials. Transportation of detergents via trucks and ships creates green house gas emissions.
Process Implementation
Laundry machines and tensioning equipment require the use of high quality stainless steel; hence virgin material is used [30]. The use of plastics, high efficiency motors and electronic components that are hard and expensive to recycle lowers the score. Production of complex laundry equipment uses a lot of energy. Machines are usually very large, and transportation/installation uses considerable amount of energy. Machines are packaged in large cardboard boxes, which are recycled. Minor liquid residue is produced during the production process. Transport of heavy equipment releases toxins and green house gases into the atmosphere.
Primary Process Operation
Biodegradable and non-toxic detergents and water are the only components used [31]. Some toxic spotting chemicals are used. Highly efficient computer controlled machinery are used to keep track of every aspect of the process. Energy usage can be controlled using the system. Negligible amount of cloth fibres are released during the process. Detergent dissolves into water during the wash cycle. Soapy water is discharged at the end of each cycle. The use of non-toxic soaps allows draining the water into the sewage system [31]. No gaseous residue during primary process. Hot air and steam are release during drying process.
Complementary Process Operation
Complementary process involves air drying, which require minimal energy and some residual water. Ironing is also required. This uses a lot of energy hence lowering the score. Refurbishment, Recycling, Disposal Stainless steel metal parts are easily recycled. High density plastic sections are harder to recycle and end up in landfills [32]. Other electronic components and motors end up in landfills. Water used is sent to sewage treatment plants and is deposited back into the environment. Steel loses some of its inherent physical properties during the recycling process, and has drastically reduced energy and material requirements than refinement from iron ore [33]. Therefore, recycled steel is not used in production of high quality machines. Plastic sections will end up in landfills as sorting and recycling of materials isn’t economically viable. Recycling of aluminium results in 15% of material lost as dross [34]. Minimal liquid residue occurs during recycling, also, recycling of steel results in EAF emissions that are harmful to the environment.
| SLCA Matrix | Material Choice | Energy Use | Solid Residues | Liquid Residues | Gaseous Residues | Total |
|---|---|---|---|---|---|---|
| Resource Provisioning | 3 | 3 | 4 | 4 | 2 | 16 |
| Process Implementation | 2 | 2 | 3 | 4 | 2 | 13 |
| Primary Process Operation | 3 | 1 | 4 | 2 | 4 | 14 |
| Complementary Process Operation | 3 | 3 | 4 | 3 | 4 | 17 |
| Refurb, Recycling, Disposal | 4 | 2 | 4 | 3 | 4 | 17 |
| Total | 14 | 13 | 17 | 18 | 14 | 76 |
GreenEarth® Cleaning

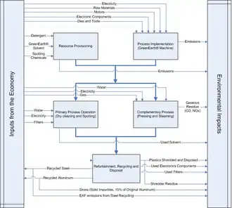
Resource Provisioning
The consumable materials in the process are the GreenEarth® (D5) solvent, spotting chemicals and the detergent. The manufacture of the solvent requires silica (SiO2), methanol (CH3OH), and hydrochloric acid (HCl). Silica is naturally available in sand deposits and is primarily gathered though surface quarrying, methanol is produced in large plants from natural gas, and hydrochloric acid is produced and extracted in the manufacturing process and recycled back in [35] [36]. The D5 manufacturing process involves five energy intensive steps. These steps include a melting phase where the silica is placed in a furnace, a grinding phase, which results in silicon metal powder, a fluid bed reactor, and two industrial distillation stages [37]. Solid and liquid residues from this stage are used for secondary products, such as construction sands from the silica mining and other silanes from the D5 manufacturing process [35] [37]. The gaseous outputs from manufacturing D5 are primarily in the form of flue gas from the furnace. Flue gas is a mixture of nitrogen, carbon dioxide, water vapour, oxygen and small amounts of Mono-Nitrogen Oxides (NOX), Sulfur Oxides (SOX), and Carbon monoxide.
Process Implementation
Recycled steel, aluminium and high-grade plastics can be used in the equipment manufacture; however there is a certain amount of virgin plastics and steels also in use. Equipment manufacturing is an energy intensive process; installation however is a low energy process. Solid residues are primarily from the cardboard boxes, crates and packaging foam during transport; which is all almost completely recyclable and reusable. Equipment manufactures are located all around the world (China, Europe, America) therefore cargo ships and transport trucks are the primary source of Greenhouse gas (GHG).
Primary Process Operation
D5, spotting chemicals, and detergent are the consumable material during process operation and are non-toxic and made from materials that are not scarce. The dry-cleaning process is energy intensive, and little or no conversation is practiced. Liquid residues are produced during the primary process such as used solvent.
Complementary Process Operation
Water and natural gas are the primarily consumables during the complementary process, with includes pressing and steaming. The complementary process requires large amounts of energy and time. The energy required to operate a typical press is 1100W [24]. Gaseous residues such as CO2 and Mono-Nitrogen Oxides (NOX) are released from the boiler unit used to heat up water for the stream iron.
Refurbishment, Recycling, Disposal
Major components of the machinery can be recycled (steels and aluminium), however the filters, plastics and electronic components are not recycled or refurbished. Plastic are not recycled due its high energy intensive recycling process and degradable reuse. Aluminium recycling requires 5% of the energy and produces 5% of the CO2 of primary aluminium production from virgin materials [38]. One tonne of recycled steel requires 75% of the energy and reduces solid residues by 1.28 tonnes, gaseous residues by 86% and liquid residues by 76% compared to steel production from iron ores [38]. Disposal of D5 uses minimal energy; because it is not classified as a volatile organic compound, hazardous air pollutant, and is safe for the environment and humans [39]. D5 is a biodegradable compound and will readily decompose in air, water and soil; therefore none of its components will end up in a landfill [39]. D5 will break down into silica, water and carbon dioxide [39]. The filters, plastic and electronic components will end up in a landfill.
| SLCA Matrix | Material Choice | Energy Use | Solid Residues | Liquid Residues | Gaseous Residues | Total |
|---|---|---|---|---|---|---|
| Resource Provisioning | 1 | 1 | 2 | 3 | 1 | 8 |
| Process Implementation | 2 | 2 | 3 | 4 | 1 | 12 |
| Primary Process Operation | 3 | 1 | 4 | 2 | 4 | 14 |
| Complementary Process Operation | 2 | 1 | 4 | 4 | 2 | 13 |
| Refurb, Recycling, Disposal | 3 | 2 | 2 | 3 | 1 | 11 |
| Total | 11 | 7 | 15 | 16 | 9 | 58 |
Details for EIOLCA
Perchloroethylene Cleaning

Detergent and Solvent Production
Solvent manufacture is represented by the other inorganic chemical sector. The total economic activity of the stage is the producer cost of the soap and detergent. Detergent manufacture is represented by the soap and other detergent manufacturing sector. The final demand for the sectors was calculated to be $1,364 and $2,390 respectively.
Equipment Implementation
The Process Implementation stage is represented by the commercial laundry and dry-cleaning machinery sector. The total producer price for this sector was calculated to be $43,436.
Primary Process
The primary dry cleaning process is represented in the EIOLCA model by the dry cleaning and laundry services sector. The final demand for the sector was derived to be $24,811. This cost was determined by adding half the electricity cost, the cost of spotting and the cost of filters.
Complementary Process
These processes are also represented by apparel pressing services and other services in the dry cleaning and laundry services sector. The cost for this sector are represented by $80,267, which is the cost of half the electricity, plus half the gas cost and the finishing labour cost.
Recycling and Disposal
The waste management and remediation sector was used to discuss the recycling and disposal of machines at the end of life. The disposal cost was taken to be the total disposal plus 10% of the machine cost to account for recycling this was calculated to be 8,650.
Wet Cleaning
Detergent Production
Detergent manufacture is represented by the soap and other detergent manufacturing sector. This sector is primarily responsible for the manufacturing and packaging of soaps and detergents. The final demand for this sector is calculated from the average detergent purchase price of $1,072 in 1007 dollars.
Equipment Implementation
The Process Implementation stage is represented by the commercial laundry and dry-cleaning machinery sector. Cost of purchase of machines is represented by the annualized cost of capital. In 1997 dollars an average cost of $2,048 was used as the producer price. Machines cost in the range of $23,000 to $67,000 ranging in size from to small 40 pound machines and larger 65 pound machines.
Dry Cleaning Process
The primary dry cleaning process is represented in the EIOLCA model by the dry cleaning and laundry services sector. The final demand for the sector was derived to be $7,617 in 1997 dollars and mostly involved labour required for spotting of stains on clothes before wet cleaning. Pressing, Tensioning and other Complementary Processes Secondary processes involve finishing touches to garments such as tensioning, pressing and steaming. These processes are also represented by apparel pressing services and other services in the dry cleaning and laundry services sector. The largest costs came from this sector and its high labour requirement, amounting to $26,012 in 1997 dollars.
Recycling and Disposal
The waste management and remediation sector was used to discuss the recycling and disposal of machines at the end of life. The cost of recycling was assumed to be 10% of the cost of equipment used.
GreenEarth® Cleaning
Detergent and Solvent Production
Resource provisioning for the GreenEarth process is represented by the ‘Soap and Other Detergent Manufacturing’ and ‘Other Basic Organic Chemical Manufacturing’ sectors. The total economic activity of the stage is the producer cost of the soap and detergent. The economic activity was calculated for one year with a pre-tax margin of both the detergent and solvent manufacturing of 19.5%. The final activity was found to be $4728 and $1220 per year for the detergent and solvent respectively.
Process Implementation
Process implementation is represented by the ‘Automatic Vending, Commercial Laundry and Dry-cleaning Machinery’ sector. The total economic activity of the stage is the producer cost of the dry-cleaning manufacturer for one machine. The economic activity was calculated for one year with a pre-tax margin of 9.3%. The final activity was found to be $40526 for one machine.
Primary Process
The primary process operation is represented by the ‘Dry-cleaning and Laundry Services’ sector. The total economic activity of the stage is the filter cost, half the electricity cost and the spotting labour cost for one year. The final activity was found to be $28594.62 per year.
Complementary Process The complementary process operation is also represented by the ‘Dry-cleaning and Laundry Services’ sector. The total economic activity of the stage is half the electricity cost, gas cost and the finishing labour cost for one year. The final activity was found to be $41376.8 per year.
Recycling and Disposal
Refurbishment, recycling and disposal is represented by the ‘Waste Management and Remediation Services’ sector. The total economic activity of this stage is comprised of the waste disposal cost and 10% of the total equipment cost; 10% of the total equipment cost is assumed to be the machine disposal cost. The final activity was found to be $5580.5 per year.
Details for Societal Analysis
Perchloroethylene Cleaning
Environmental and economic impacts are not the only parameters to be considered in the process design. Perc also possesses several adverse effects on society. The International Agency for Research on Cancer (IARC), concluded that Perc is a group 2A carcinogen, based on evidence in humans and animals [38]. According to the IARC, a group 2A carcinogen means that the substance is probably carcinogenic to humans [40]. In addition, acute exposure to Perc can slow down the central nervous system, cause eye and respiratory irritation whereas chronic exposure can cause kidney and liver problems. Perc has also been listed as a hazardous air pollutant (HAP) [41]. The reasons listed above make it essential to reduce the amount of Perc inhaled by workers, and ensure no waste water seeps into the ground thereby contaminating drinking water. This can be done by using the control systems previously mentioned such as carbon absorbers, Perc filters, and distilling waste water to extract Perc [6], [41].
Wet Cleaning
People, in general, are influenced by the behaviour and attitude of society. The public is shifting towards an environmentally conscious culture. Events such as Earth Day and Earth Hour reinforce this assumption [42]. Organizations that are dedicated to supporting the environment such as Green Ontario are attempting to educate the public about wet cleaning [3]. The public’s concern for the environment is partially responsible for more dry cleaning companies making the transition to wet cleaning systems. Consumer surveys have shown that people also like the smell and feel of clothes that have been wet cleaned [43]. Customers of cleaning companies that have converted to 100% wet cleaning system have remarked that clothes “feel and smell lighter and fresher” and the decrease in the pollution of the environment makes the customers feel good about themselves [44].
GreenEarth® Cleaning
Designing for the environment and economics are the two major issues one must consider when implementing a new process, however there are other issues that must be addressed such as societal preferences, values, and public safety. The solvent used in the GreenEarth® system is clear, colourless and most importantly odourless [37]. This is advantageous over PERC, which leaves a distinguishable smell in the dry-cleaning facility and on the garments. D5 is one of the most studied commercial and industrial chemicals and because of this a variety of studies are conducted on this solvent. The Siloxane Research Program (SRP) is a voluntary program whose commitment of $30 million and decades of in-depth research has concluded that D5 is not an irritant to skin, non-toxic and causes no harm to humans when used in commercial and industrial applications [45]. Recently there has been a large initiative to reduce the earth’s carbon footprint and societal values are shifting to recognize this.
References
- ↑ 1.0 1.1 Nate Marks, Debra Luhring, “How Dry Cleaning Works,” April 1, 2000. [Online]. Available: http://science.howstuffworks.com/dry-cleaning.htm [Accessed March 30, 2008]
- ↑ 2.0 2.1 2.2 2.3 2.4 2.5 2.6 Sciences International, Inc., Toxicological Profile for Tetrachloroethylene. Atlanta, GA: Research Triangle Institute, 1997 Cite error: Invalid
<ref>tag; name "sciences" defined multiple times with different content - ↑ 3.0 3.1 Green Ontario, “Dry Cleaning: Cleaning clothes shouldn’t dirty the environment,” [Online]. Available: http://www.greenontario.org/strategy/dryclean.html [Accessed March 30, 2008] Cite error: Invalid
<ref>tag; name "greenontario" defined multiple times with different content - ↑ Miele, “The Miele Wet Cleaning System,” 2008. [Online] Available: http://www.wetcleaning.com/intro/wetcleaning_intro.html [Accessed March 30, 2008]
- ↑ Lotus Organics, “Green Dry Cleaning,” 2005. [Online] Available: http://www.lotusorganics.com/articles/greendrycleaning.aspx [Accessed March 30, 2008]
- ↑ 6.00 6.01 6.02 6.03 6.04 6.05 6.06 6.07 6.08 6.09 6.10 6.11 6.12 6.13 6.14 Michael Morris, Katy Wolf, "Evaluation of New and Emerging Technologies For Textile Cleaning," August 2005. [Online]. Available: www.dtsc.ca.gov/PollutionPrevention/upload/P2_REP_Emerging_Technology_Textile_Cleaning.pdf [Accessed March 30, 2008] Cite error: Invalid
<ref>tag; name "michael" defined multiple times with different content - ↑ 7.0 7.1 Virginia Department of Environmental Quality, “Wet Cleaning: An Alternative to Dry Cleaning that Is Safe For You, Your Clothes and Your Cleaner,” EPA Fact Sheet, January 2, 2008. [Online]. Available: http://www.deq.state.va.us/osba/factsheets/wetclean.html [Accessed March 30, 2008] Cite error: Invalid
<ref>tag; name "virginia" defined multiple times with different content - ↑ Federal Trade Commission, “Don’t Say ‘Dry Clean Only’ If It Can Be Washed,” March 2001. [Online]. Available: http://www.ftc.gov/os/statutes/textile/alerts/dryclean.shtm [Accessed March 30, 2008]
- ↑ 9.0 9.1 IFI Research Department, “GreenEarth® Fellowship,” International Fabricare Institute, no. F-47, pp. 1-12, Sep. 2002.
- ↑ 10.0 10.1 10.2 Michael G. Holliday, Environmental briefing note: the drycleaning industry. Ottawa, ON: Michael Holliday & Associates, 1990, pp. 16-18.
- ↑ 11.0 11.1 11.2 Lynne Blake-Hedges, "Cleaner Technologies Substitutes Assessment: Professional Fabricare Processes," June 1998. [Online]. Available: www.epa.gov/dfe/pubs/garment/ctsa/fabricare.pdf [Accessed March 30, 2008] Cite error: Invalid
<ref>tag; name "lynne" defined multiple times with different content - ↑ 12.0 12.1 12.2 Financial Management Service, “Prompt Pay Interest Rate History,” January 2, 2008. [Online]. Available: http://www.fms.treas.gov/prompt/rates.html [Accessed March 30, 2008]
- ↑ Laurie Allen, “Financial Assistance to Business (FAB) Grants,” April 2005. [Online]. Available: http://www.nysefc.org/home/index.asp?page=197 [Accessed March 30, 2008]
- ↑ 14.0 14.1 Minnesota Technical Assistance Program, University of Minnesota, "New Dry Cleaning Equipment Reduces Perc Use," December 1993. [Online]. Available: http://www.p2pays.org/ref%5C05/04264.htm [Accessed March 30, 2008]
- ↑ Toronto Hydro, "Business Rates," March 2008. [Online]. Available: http://www.torontohydro.com/electricsystem/business/rates/index.cfm [Accessed March 30, 2008]
- ↑ EPA, "Economic Impact Analysis of the Final Perchloroethylene Dry Cleaning Residual Risk Standard," July 2006. [Online]. Available: www.epa.gov/ttnecas1/regdata/EIAs/eiafinalpercdrycleanersresidrisk.pdf [Accessed March 30, 2008]
- ↑ 17.0 17.1 U.S. Department of Labor Bureau of Labor Statistics, "History of Federal Minimum Wage Rates Under the Fair Labor Standards Act, 1938 - 2007," March 2008. [Online]. Available: http://www.dol.gov/esa/minwage/chart.htm [Accessed March 30, 2008]
- ↑ 18.0 18.1 Consumer Pricing Index, “CPI Inflation Calculator,” [Online]. Available: http://data.bls.gov/cgi-bin/cpicalc.pl [Accessed March 30, 2008]
- ↑ The National Institute for Occupational Safety & Health, “Control of Exposure to Perchloroethylene in Commercial Drycleaning (Machine Design),” March 2, 1998. [Online]. Available: http://www.cdc.gov/niosh/hc18.html [Accessed March 30, 2008]
- ↑ ICIS “Perchloroethylene Production and Manufacturing Process,” March, 2008. [Online]. Available: http://www.icis.com/v2/chemicals/9076132/perchloroethylene/process.html [Accessed March 30, 2008]
- ↑ American Cancer Society “Tetrachloroethylene,” February, 2006. [Online]. Available: http://www.cancer.org/docroot/PED/content/PED_1_3x_Tetrachlorethylene_Perchlorethylene.asp?sitearea=PED [Accessed March 30, 2008]
- ↑ Consumer Energy Center “STOVES, RANGES AND OVENS,” March, 2008. [Online]. Available: http://www.consumerenergycenter.org/home/appliances/ranges.html [Accessed March 30, 2008]
- ↑ Greenpeace “What’s in, what’s out,” March, 2008. [Online]. Available: http://web.archive.org/web/20081121212138/http://www.blueskycleaners.com/pdfs/BlueSkyGreenpeaceRatesSolvents.pdf [Accessed March 30, 2008]
- ↑ 24.0 24.1 Flathead Electric “Appliance & Typical Wattage,” July, 2006. [Online]. Available: http://www.flatheadelectric.com/energy/appliancewattage.htm [Accessed March 30, 2008]
- ↑ Metals Advisor “Electric Arc Furnace: Energy Consumption,” March, 2008. [Online]. Available: http://www.energysolutionscenter.org/HeatTreat/MetalsAdvisor/iron_and_steel/process_descriptions/raw_metals_preparation/steelmaking/electric_arc_furnace/electric_arc_furnace_energy_consumption.htm [Accessed March 30, 2008]
- ↑ 26.0 26.1 Washington State Department of Ecology “Dry Cleaner Reference Manual: Complying with Washington State and Federal Environmental Regulations,” January, 2004. [Online]. Available: www.ecy.wa.gov/biblio/0104018.html [Accessed March 30, 2008] Cite error: Invalid
<ref>tag; name "washington" defined multiple times with different content - ↑ Environment Canada “Compliance Promotion Package for Recyclers of PERC,” January, 2007. [Online]. Available: http://www.pyr.ec.gc.ca/dryclean/recycler_e.shtm [Accessed March 30, 2008]
- ↑ Ontario Fabricare Association “Rules And Regulations,” August, 2005. [Online]. Available: http://www.fabricare.org/rules.html [Accessed March 30, 2008]
- ↑ NIOSH Hazard Control “Control of Spotting Chemical Hazards In Commercial Drycleaning,” March, 1998. [Online]. Available: http://www.cdc.gov/niosh/hc20.html [Accessed March 30, 2008]
- ↑ Miele “Miele Honeycomb Drum,” March, 2008. [Online]. Available: http://www.wetcleaning.com/models/wet_363.html [Accessed March 30, 2008]
- ↑ 31.0 31.1 Wikipedia “Wet Cleaning,”January, 2008. [Online]. Available: http://en.wikipedia.org/wiki/Wet_cleaning [Accessed March 30, 2008]
- ↑ Chris T. Hendrickson et. Al. Environmental Life Cycle Assessment of Goods and Services. Washington, DC: Resources for the Future, 2007, pp. 80
- ↑ Wikipedia “Steel,”January, March 2008. [Online]. Available: http://en.wikipedia.org/wiki/Steel [Accessed March 30, 2008]
- ↑ Wikipedia “Aluminum,”January, March 2008. [Online]. Available: http://en.wikipedia.org/wiki/Aluminum [Accessed March 30, 2008]
- ↑ 35.0 35.1 British Geological Survey “Silica Sand,” August, 2005. [Online]. Available: http://www.mineralsuk.com/britmin/mpfsilica_sand.pdf [Accessed March 30, 2008]
- ↑ Methanol Institute “Methanol in the News,” August, 2005. [Online]. Available: http://www.methanol.org [Accessed March 30, 2008]
- ↑ 37.0 37.1 37.2 Dr.Manfred Seiter “Textile cleaning in D5,” March, 2008. [Online]. Available: www.kymi.dk/download/pdf/Textile_cleaning_in_cyclosiloxane_D5.pdf [Accessed March 30, 2008]
- ↑ 38.0 38.1 38.2 International Agency for Research on Cancer. “Tetrachloroethylene (IARC Summary & Evaluation, Volume 63, 1995)”. May 20, 1997 [Online] Available: http://www.inchem.org/documents/iarc/vol63/tetrachloroethylene.html [Accessed January 29, 2008]
- ↑ 39.0 39.1 39.2 Green Earth® “Green Earth Cleaning,” February, 2008. [Online]. Available: http://www.greenearthcleaning.com/gefaq.pdf [Accessed March 30, 2008]
- ↑ IARC “Complete List of Agents evaluated and their classification,” March, 2008. [Online]. Available: http://monographs.iarc.fr/ENG/Classification/index.php [Accessed March 30, 2008]
- ↑ 41.0 41.1 CARB “Health Risks,” December, 2007. [Online]. Available: http://www.arb.ca.gov/regact/conspro/aeroadh/app-g.pdf [Accessed March 30, 2008]
- ↑ WWF “Earth hour,” March, 2008. [Online]. Available: http://www4.earthhourus.org/[Accessed March 30, 2008]
- ↑ HesperianCleaners “The Greener Cleaner 2 March, 2008. [Online]. Available: http://youtube.com/watch?v=GZ19SVT_zDk [Accessed March 30, 2008]
- ↑ Rachel Cohen “Launderer's water-based system doesn't pollute” September, 2007. [Online]. Available: http://findarticles.com/p/articles/mi_qn4176/is_20070926/ai_n20519387 [Accessed March 30, 2008]
- ↑ SEHSC “Science, Health and Safety,” March, 2008. [Online]. Available: http://www.sehsc.com/d5.asp [Accessed March 30, 2008]