KVL
Kirchhoff's voltage law
Sum of voltages between the start and end of circuits is 0.
V0 = V1 + V2
KCL
Kirchhoff's current law
Currents in point are balanced. Sum of currents is 0.
I1+I3=I2
Mesh method
based on KVL
- Choose the reference point
- Walk through this loop by labeling voltages(even if undefined)
- Construct equation
- Solve equation
*if more loops, then possible to create the system of equation
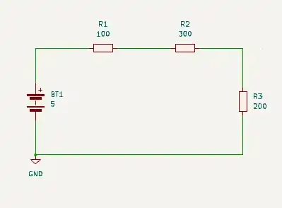
Example of circuit
Whole resistance:

Whole current:



*if any from this resistors is undefined, we can solve this equation
In general we can use also this equation:

Signs for elements mirroring the logic of KVL.
Node method
Example of circuit
- Choose node
- Label currents
- Construct equation
- Solve equation


![{\displaystyle {\begin{aligned}I_{\text{3}}=I_{\text{1}}+I_{\text{2}}\\[3pt]\end{aligned}}}](../_assets_/eb734a37dd21ce173a46342d1cc64c92/49d778ab5c6c5a38deacce8fe078985c4bf087de.svg)
Also possible to create systems of equations for complex circuits.
Conversions
https://en.wikipedia.org/wiki/Y-%CE%94_transform
References
Book about circuit analyses: https://archive.org/details/engineeringcircu0000hayt_n1c5/
More about KVL on allaboutcircuits.com
More about KCL on allaboutcircuits.com
More about conversions on allaboutcircuits.com