University of Florida/Egm4313/f13-team9-R1
Problem 1.1 (Pb-10.1 in sec.10.)
On our honor, we did this problem on our own, without looking at the solutions in previous semesters or other online solutions.
Problem Statement
Soultion
Step 1
Step 2
Step 3
Problem 1.2 (Sec. 1, Pb 1-2)
On our honor, we did this problem on our own, without looking at the solutions in previous semesters or other online solutions.
Problem Statement
Derive the equation of motion of the mass-spring-dashpot in Fig. 53 in K2011 p.85 with applied force r(t) on the ball.
Solution
Part (a): Determining torque in a hollow cylinder:
Part (b): Determining the maximum shearing stress in a solid cylinder:
Problem 1.3
Problem Statement
Given
Solution
Step One:
Problem 1.4 ( Sec. 2, Pb 2-1)
On our honor, we did this problem on our own, without looking at the solutions in previous semesters or other online solutions.
Problem Statement
Given
Solution
Step One:
Step Two:
Step Three:
Problem 1.5 ( P 2.2.5, P 2.2.12, Kreyszig, 2011)
On our honor, we did this problem on our own, without looking at the solutions in previous semesters or other online solutions.
Problem 2.2.5
Problem Statement
Solution
Part (a):
Part (b):
Problem 2.2.12
Problem Statement
Solve the initial value problem and graph the solution over the intervals
(1)
Given
Solution
Step 1: Find a General Solution
The ODE is a linear, second-order, homogeneous differential equation with constant coefficients. So, the following equation was chosen as a solution.
(2)
The first and second derivatives are as follows:
(3)
(4)
Plugging the solution and its derivatives back into the original ODE, we receive
(5)
and the characteristic equation
(6)
This gives us 2 real solutions from the quadratic formula, and the general solution:
(7)
Step 2: Solve the IVP
Equation (7) and its derivative
(8)
can be set equal to the initial values given
(9)
(10)
Solving (9) and (10) simultaneously gives us the c-values and the solution to the IVP
(11)
Step 3: Check Answer with Substitution
Our solution and its first two derivatives can be substituted into the original ODE
(12)
(13)
(14)
(15)
(16)
Which is true.
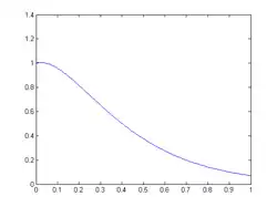
Step 4: Graph Solution


Problem 1.6 (P3.17, Beer2012)
On our honor, we did this problem on our own, without looking at the solutions in previous semesters or other online solutions.