Problem 7.1
On my honor, I have neither given nor received unauthorized aid in doing this assignment.
Given
The free body diagram to the right was given for the problem.
Plane Truss From Professor's Notes
Find
Solve 2-element frame system using same data for 2-bar truss system.
Solve 2-element truss system.
Solution
Frame Problem
A basic form is shown below:
Equations derived from stiffness equations:


Globle stiffness equation is shown below:
Q matrix is shown below:
Force matrix is show below:
Matrix for the system is shown below:
The reduced stiffness is
To solve for the displacements
After matrix math.
After solving for the forces the result is
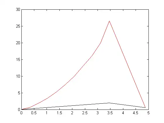
Below is a figure of the new deformed frame plotted with the undeformed frame.
Deformed frame in red plotted with the undeformed frame in black.
Truss Problem
Undeformed frame in red plotted.
Deformed frame in blue plotted.