WikiJournal of Science/Virtual colony count
WikiJournal of Science
Open access • Publication charge free • Public peer review • Wikipedia-integrated
Previous
Volume 1(1)
Volume 1(2)
Volume 2(1)
Volume 3(1)
Volume 4(1)
Volume 5(1)
Volume 6(1)
This article has been through public peer review.
It was adapted from the Wikipedia page Virtual_colony_count and contains some or all of that page's content licensed under a CC BY-SA license. Post-publication review comments or direct edits can be left at the version as it appears on Wikipedia.
First submitted:
Accepted:
PDF: Download
DOI: 10.15347/wjs/2020.003
QID: Q86161728
XML: Download
Share article
Email
|
Facebook
|
Twitter
|
LinkedIn
|
Mendeley
|
ResearchGate
Suggested citation format:
Bryan Ericksen (16 February 2020). "Virtual colony count". WikiJournal of Science 3 (1): 3. doi:10.15347/WJS/2020.003. Wikidata Q86161728. ISSN 2470-6345. https://upload.wikimedia.org/wikiversity/en/a/a3/Virtual_colony_count.pdf.
Citation metrics
AltMetrics
Page views on Wikipedia
Wikipedia: This work is adapted from the Wikipedia article Virtual colony count (CC BY-SA). Content has also subsequently been used to update that same Wikipedia article Virtual colony count.
License:
This is an open access article distributed under the Creative Commons Attribution ShareAlike License, which permits unrestricted use, distribution, and reproduction, provided the original author and source are credited.
Thomas Shafee
(handling editor) contact
Article information
Abstract
Antimicrobial susceptibility testing (AST) can be done on 96-well plates by diluting the antimicrobial agent at varying concentrations in broth inoculated with bacteria and measuring the minimum inhibitory concentration that results in no growth. However, these methods cannot be used to study some membrane-active antimicrobial peptides, which are inhibited by the broth itself. The virtual colony count procedure takes advantage of this fact by first exposing bacterial cells to the active antimicrobial agent in a low-salt buffer for two hours, then simultaneously inhibiting antimicrobial activity and inducing exponential growth by adding broth. The growth kinetics of surviving cells can then be monitored using a temperature-controlled plate reader. The time taken for each growth curve to reach a threshold change in optical density is then converted into virtual survival values, which serve as a measure of antimicrobial activity.
This article presents a brief review of published VCC experiments, followed by the presentation of an example VCC experiment investigating the effect of varying the inoculum of Escherichia coli cells when assayed against the defensin HNP1. A Microsoft Excel file containing the macro used for the calculation of threshold times and data analysis is also presented. The experiment demonstrated a pronounced inoculum effect at high inocula. The results of five similar experiments are also reported, showing variation among replicate data.
Introduction
Antimicrobial susceptibility testing
Methods have existed for testing the antibacterial activity of antimicrobial agents for many decades.[4][5] Typically, these involve exposing bacteria to the antimicrobial agent in the presence of nutrients that would otherwise allow robust growth of the bacteria. Experiments could either be conducted on plates containing agar as a solid support, or in liquid broth without agar.[6] Many small molecule antibiotics were developed using these methods. However, a complication arose when researchers wished to study the antibacterial activity of some antimicrobial peptides, because they are inhibited by rich media, whether supplied on an agar plate or in broth. For example, defensins are antimicrobial peptides that are part of the innate immune system of many organisms including humans. They are divided into several structural classes including alpha, beta, and theta, based on the pattern of disulfide bonding. Four human alpha defensins are found in the granules of the neutrophil, and these are known as human neutrophil peptides (HNP) 1-4. Very early in the study of defensins, it was discovered that HNPs are strongly inhibited by physiological salt concentrations. In order to measure the antimicrobial activity of HNPs, they had to be incubated with cells in a low salt buffer as a separate initial step, before rich media was added allowing the enumeration of survivors. Since there is no way to assay peptides such as the defensin HNP1 in the presence of physiologically relevant salt concentrations, any assay that measures HNP1 activity uses conditions that are different from those present in the body.
Traditional colony count
One method commonly employed to measure antimicrobial activity in liquid is to expose the antimicrobial agent to cells during an incubation time such as two hours, and then enumerate survivors by diluting the mixture and then spreading a portion of the liquid on an agar plate containing rich media.[2] The incubation step is commonly done on a 96-well plate. After spreading, the agar plates are then incubated overnight and the number of colony forming units (CFU) is counted the next day. These methods have a number of drawbacks including inaccuracy introduced in the dilution step and the possibility that a large number of agar plates would be required in order to produce an acceptable number of colonies per plate.[7] Note that in order to measure the antimicrobial activity of antimicrobial agents such as defensins, the two hour incubation step would be conducted in a low-salt buffer such as 10 mM sodium phosphate pH 7.4.
Minimum inhibitory concentration
Another method commonly employed to measure antimicrobial activity in liquid is to expose dilution series of the antimicrobial agent to cells in rich broth such as Mueller-Hinton broth (MHB) in a 96-well plate, and then incubate the 96-well plate at 37 °C overnight. Each well will either become turbid with bacterial growth or remain clear. The minimum inhibitory concentration (MIC) is then reported as the lowest concentration that produces a clear well and thus inhibits growth.[8] Standardized MIC methods using MHB are not applicable to antimicrobial agents such as defensins, because defensins must be incubated in a low salt buffer, not rich broth, in order to measure their activity.
Virtual colony count
The traditional colony count method could be modified to measure antimicrobial activity in the 96-well plate without the need for sampling the wells and spreading surviving cells on agar plates by simply adding an equal volume of twice-concentrated broth after the two hour incubation in the low salt buffer. There would need to be a way to determine how many cells survived at the end of the incubation period using batch cultures. Fortunately, the mathematics of exponential growth offers a way to do just that. If the turbidity, or optical density, of the batch cultures within the 96-well plate is monitored in real time, and the amount of time required for a well to reach a threshold is recorded, and the doubling time of the exponentially growing cells is known, then the number of cells originally present in the inoculum can be calculated. This starting number of cells is equal to the number of surviving cells at the end of the two hour incubation with the antimicrobial agent. Because this procedure requires no actual colony formation or colony counting, it is termed "virtual colony count". Thus far the VCC technique has been limited to antimicrobial peptides. It could potentially work with other antimicrobial agents, as long as the twice-concentrated Mueller Hinton Broth inactivates the antimicrobial activity of the agent. The VCC method can detect either bactericidal or bacteriostatic activity, but it cannot distinguish between them. However, bacteriostatic activity can be quantified by measuring the difference in threshold times between the "input" and "output" controls (see below).
Methods
General laboratory procedure for use in VCC assays
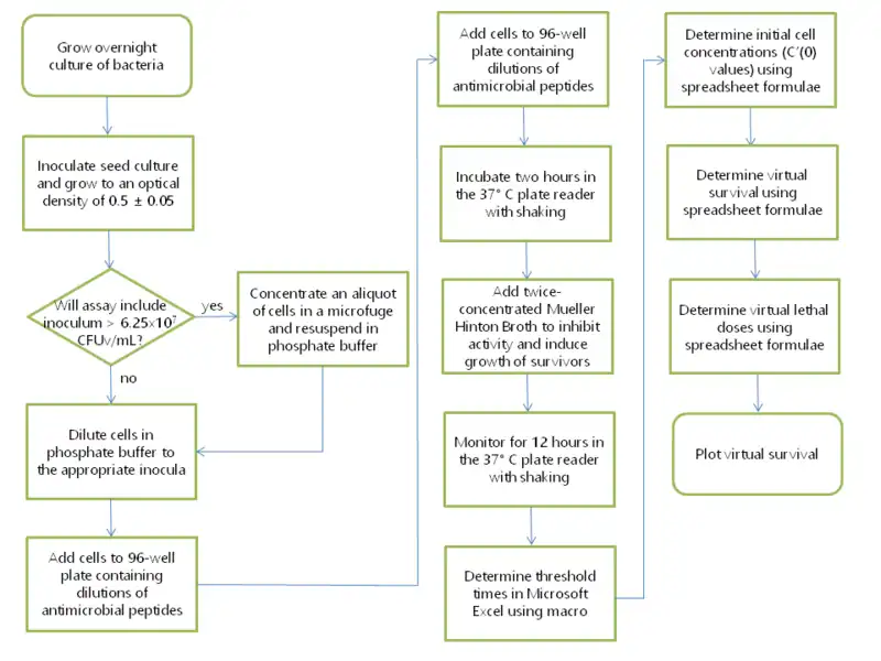
A flow chart summarizing the VCC procedure is shown in Figure 1. A 2 mL bacterial culture is inoculated from a single colony and grown overnight in Phosphate Mueller Hinton (PMH) or Phosphate Mueller Hinton Tryptic Soy Broth (PMHT) media. PMH is a 1:1 mixture of Mueller Hinton Broth and 10 mM sodium phosphate pH 7.4. Either cation-adjusted or non-cation-adjusted MHB may be used. In some experiments, 1% Tryptic Soy Broth (TSB) was present in the phosphate buffer to enhance defensin activity during the two hour incubation; in this case the analogous 1:1 mixture of buffer and broth contained 0.5% TSB and is called PMHT. 250 μl of this culture is transferred to 25 mL of PMH in a 125 mL disposable filter flask. This culture is grown at 37°C shaking 250 rpm typically 2-3 hours until the optical density of the culture at 650 nm is between 0.45 and 0.55. Meanwhile, antimicrobial peptides are diluted on a 96-well plate (Costar 3595, which are tissue culture-treated) in 10 mM sodium phosphate pH 7.4 such that the final volume is 90 microliters. Virtual colony forming units, or CFUv, is defined in the original VCC publication[1] and its definition is repeated here: CFUv was held constant among the six strains tested so that the turbidity, and thus the amount of cell membrane, in each experiment was roughly equal. Because CFUv was standardized to the CFU of Escherichia coli ATCC 25922, CFU, not CFUv, can be reported with this strain. For the experimental portion of the assay, cells are diluted in 10 mM sodium phosphate pH 7.4 such that the final cell concentration in 10 microliters is 5x106 CFUv/mL. 10 μl of this cell suspension are pipetted beneath the 90 μl of antimicrobial peptides in solution, resulting in a cell suspension at the standard inoculum of 5x105 CFUv/mL during the exposure of cells to antimicrobial peptides. Several wells of the 96-well plate are used for controls exposed to no antimicrobial agent; these are termed the "output" controls. The 96-well plate was then incubated two hours in the plate reader, set to shake and take readings every five minutes. During this incubation time, the seed culture was kept on ice. For a calibration curve, 1 mL of seed culture was added to 1.5 mL of PMH after the two hour incubation to generate a suspension of 108 CFUv/mL. A 10-fold dilution series of this suspension was made ranging from 107 to 100 CFUv/ml in 200 μl total volume of PMH, occupying eight wells of the 96-well plate. At this time, cells exposed to no antimicrobial agent were added to several wells of the plate from the culture kept on ice; these are termed the "input" controls, since they indicate the number of cells present at the start of the two hour incubation. It should be noted that in the initially published VCC experiments [1] only the internal 60 wells of the plate were used, since evaporation changed the volume of the edge wells during the 12-hour incubation. However, all 96 wells of the 96-well plate can be used for the experiment as long as the edge of the plate is wrapped with a piece of Parafilm M six squares long by one half square wide. The gas-permeable Parafilm retards evaporation while allowing cellular respiration and preventing particulate matter from being blown into the 96-well plate in the plate reader. Once the plate is wrapped with Parafilm, it is transferred from the biosafety cabinet to the plate reader. Several models of temperature-controlled plate readers have successfully been used in VCC assays, including a Molecular Devices Vmax kept in a warm room, a Molecular Devices Spectramax, and a Tecan Infinite M1000. The plate reader is set to read optical density at 650 nm every 5 minutes for 12 hours, shaking before each reading. Raw data is imported into Microsoft Excel, where the macro VCC Calculate is run to determine the time required for each growth curve to reach a threshold optical density of 0.02.
Quantitative growth kinetics
The method of enumeration[9] of surviving cells used by VCC is termed quantitative growth kinetics (QGK). It relates the time taken for the turbidity of a bacterial culture in a well of a microplate to reach a threshold in relation to calibration growth curves. Figure 2 shows a set of sextuplicate calibration growth curves. VCC calibration curves were originally done as a separate experiment occupying an entire microplate in sextuplicate. However, subsequent experiments with Staphylococcus aureus showed that this strain produces highly variable calibration slopes from day to day. Therefore, calibration curves were subsequently done singly on the same microplate and on the same day as the antimicrobial assay.
Quantification of the number of viable cells is done using a process mathematically identical to quantitative real-time polymerase chain reaction (QPCR), except with QGK cells, rather than copies of PCR products, grow exponentially. The time taken to reach the threshold is called the "threshold time", Tt, which is equivalent to the QPCR value "cycle time" or Ct.[10]
There are at least five processes that cause delays in threshold times in VCC assays:
- Adhesion, causing cells to stick to the microplate and possibly form biofilms. Unless these cells happen to be directly in the light path, they cannot be directly detected by the plate reader.
- Cohesion, causing cells to aggregate into clumps of various sizes instead of a homogeneous suspension of individual cells undergoing binary fission. Cohesion can cause imprecision and fluctuations in Tt. Cohesive clumps may also be adhesive, leading to both imprecision due to cohesion and inaccuracy (increased Tt) due to adhesion.
- Bacteriostatic activity, causing cells to become unable to enter exponential growth even though they are not killed. VCC cannot distinguish between bactericidal activity and bacteriostatic activity, although the threshold time delay caused by bacteriostatic activity can be calculated by comparing the input and output controls.
- The metabolic lag phase of bacterial growth. Such a lag phase would be expected to occur in the assay as cells growing slowly or not at all during the initial exposure to antimicrobial peptides in the low-salt buffer are shifted to exponential growth upon addition of twice-concentrated rich media. If this metabolic lag phase increases in the presence of the antimicrobial peptide, it could be considered a form of antimicrobial activity that differs from bactericidal killing. Delays due to the time required for the repair of damaged cell structures such as cell walls or cell membranes are possible.
- Bactericidal activity, or killing. Fewer surviving cells cause a delay in Tt as the survivors take longer to produce the same amount of turbidity through exponential growth. If all other processes causing increases in Tt are negligible, the VCC assay becomes a bactericidal assay and Tt can be used to enumerate viable bacteria by QGK. In this simplified case, VCC "virtual survival" results are equivalent to the "survival" results of a traditional colony count bactericidal assay.
Bacteria studied in the history of VCC assays
VCC was initially employed to quantify the antibacterial activity of peptides against six strains of Escherichia coli, Staphylococcus aureus, Bacillus cereus, and Enterobacter aerogenes.[1] Commonly, a standard Gram-negative and Gram-positive quality control strain are compared. E. coli ATCC 25922 and S. aureus ATCC 29213 have been used as the standard Gram-negative and Gram-positive strains, respectively. VCC has also been applied to Bacillus anthracis, the causative agent of anthrax.[11]
Antimicrobial peptides studied in the history of VCC assays
The initial virtual colony count study measured the activity of all six human alpha defensins concurrently on the same 96-well plate: HNP1, HNP2, HNP3, HNP4, HD5, and HD6.[1] Subsequently, mutated forms of some of those six defensins were studied by VCC. A conserved glycine in a beta bulge in HNP2 was replaced with a series of D-amino acids resulting in increased VCC activity with increasing side chain hydrophobicity and charge.[12] VCC showed that N-terminally acetylated and/or C-terminally amidated HNP2 activity is increased with increasing electrostatic charge.[13] VCC activity was again increased with increasing charge for a series of salt bridge-disrupting mutants, suggesting that the salt bridge is not required for HNP2 function.[14] VCC measured the importance of N-terminal natural and artificial pro segments of the propeptide HNP1, dramatically decreasing activity against Escherichia coli and Staphylococcus aureus.[15][16] Enantiomer forms of HNP1, HNP4, HD5 and the beta defensin HBD2 composed entirely of D-amino acids suggested differing mechanisms of defensin activity against Gram-positive and Gram-negative bacteria.[17] VCC results of dimerization-impaired monomer and tethered dimer forms of HNP1 demonstrated the importance of dimerization.[18] Replacing the conserved glycine with L-alanine resulted in subtle VCC differences.[19] Comprehensive alanine scanning mutagenesis of HNP1[20][21] and HD5[22] demonstrated the importance of bulky hydrophobic residues. These studies have recently been expanded to include additional beta defensins, theta defensins,[11] and the human cathelicidin LL-37 and related peptides.[2]
Inoculum effect
An inoculum effect has been previously described for many antimicrobial agents, such that the agent is less effective when more bacteria are added to the assay.[23] This effect is often observed with beta lactams when assayed against beta lactamase producing bacteria. The inoculum effect was potentially relevant to a study of HNP1, pro LL-37 and LL-37 that included both traditional colony counting and VCC side by side.[2] In that report, it was found that traditional colony count survival values were less than virtual survival values for all peptides and strains tested. Because the inoculum of bacteria was 20-fold greater in the VCC assay compared to the standardized traditional colony count protocol used, the difference could have been due to an inoculum effect, although the effect would have been the reverse of the inoculum effect normally seen with other antimicrobial agents, since the higher inoculum showed more activity. This possibility was investigated in a series of VCC experiments mainly focusing on the defensin HNP1 and the bacterial strains E. coli, S. aureus and B. cereus. The results of one of those experiments is presented here as an example VCC assay, and the Microsoft Excel file used for its data analysis is included with this publication. The laboratory procedure deviated from the procedure described above in that different dilution schemes in phosphate buffer were used to achieve inocula ranging from 1250 CFUv/mL to 1 x 108 CFUv/mL. The highest inoculum, 1 x 108 CFUv/mL, also required collecting cells using a microcentrifuge, discarding the supernatant media and resuspending them in a slightly smaller volume of buffer.
Example VCC experiment
In order to illustrate the VCC procedure in detail, a single novel VCC experiment will be described in detail. The purpose of this experiment is to investigate the inoculum effect of E. coli when assayed against the defensin HNP1. HNP1 was synthesized on an ABI 433A synthesizer using an optimized HBTU activation/DIEA in situ neutralization protocol developed by Kent and coworkers for Boc chemistry solid phase peptide synthesis (SPPS) [24] The high performance liquid chromatography purification and electrospray ionization mass spectrometry confirmation of the correct mass of the purified peptide have been detailed elsewhere. [21] The 96-well plate configuration for the experiment is shown in Figure 3. HNP1 was diluted in 50 μL of NaPiT buffer (10 mM sodium phosphate pH 7.4 containing 1% tryptic soy broth). Tryptic soy broth (TSB) was present in the phosphate buffer to enhance defensin activity during the two hour incubation. It is thought that allowing the cells to grow during this step makes cell walls and cell membranes more vulnerable to disruption by defensins. 50 μL of cell suspensions either centrifuged and resuspended in NaPiT to a cell concentration of 2x108CFU/mL or diluted to the appropriate inocula were added and the 96-well plate was incubated in the Tecan plate reader for 2 hours, shaking in a linear fashion for 10s every 5 minutes. After the two hour incubation, the plate was returned to the biological safety cabinet (BSC) and then the calibration dilutions were done in row G as follows. Calibration 10-fold dilution wells G2-G12 contained 200 μL of PMHT media; 111.1 c of E. coli cell suspension at 2x108 CFU/mL were added to 111 μL of PMHT media in well G1 beneath the media and pipetted up and down 15x to mix. 22.2 μL of the mixture were added to well G2 and pipetted to mix, etc. through well G12. Due to dilution of cells, wells G9-G12 did not turn turbid. The input controls consisted of the cell suspension incubated on ice during the 2-hour incubation step, then added to the plate at the same inoculum as wells 2-11 in the same row. Output controls were added at the start of the 2-hour incubation at the same inoculum as wells 2-11 in the same row. 50 μL of cell suspension were added for both input and output controls. Contamination controls contained 100 μL uninoculated phosphate buffer+ TSB during the 2-hour incubation, then an equal volume of twice-concentrated MHB was added at the end of the 2-hour incubation. The plate and lid were wrapped with a 6 square x one-half square strip of Parafilm M during both the 2-hour and 12-hour incubations to retard evaporation and prevent dust particles from entering the plate. Input controls were added to wells B1-B1, and then 100 μL of twice-concentrated MHB was added to all wells except the calibration curve in row G. The plate was returned to the Tecan and monitored for 12 hours, reading every 5 minutes and shaking 10s in a linear fashion before reading the optical density at 650 nm. The results are shown in the Tecan tab of the Excel file. Rows 36-134 of this spreadsheet were copied and pasted in rows 37-135 of spreadsheet "raw" in order to add the raw data in the proper position to be read by the macro. Then, the macro VCC_Calculate was run to generate threshold times in wells B137-M143 of the spreadsheet "raw". This range was automatically selected by the macro, and then it was pasted in cells D3-O10 of the spreadsheet "assay".
Results
Observation of the 96-well plate
After the two hour incubation, precipitates were visible as white specks in wells B2-B12, representing the highest inoculum in experimental wells and output controls. In well B2, the precipitation was spread out and translucent. In wells B3-B4 the precipitation was more linear in configuration, and in wells B5-B12 there was a smaller precipitate on the top edge of each well. There was also a very faint precipitate in well C2. Presumably these precipitates were cell clumps. Rows D, E, and F lacked visible precipitates. After the addition of twice-concentrated MHB, all wells clarified, with no precipitate, except wells B2, B11 and B12. After the 12-hour incubation, none of the contamination control wells turned turbid.
Calibration
Growth curves were evenly spaced and parallel up to a change in optical density of about 0.3, as shown in Figure 4. As cells exit from exponential growth and enter stationary phase, slight variations in growth characteristics cause deviations in growth above this region. Any threshold up to 0.3 could have been used, but 0.02 was initially chosen as the lowest threshold that cleared all noise in the initial dataset. [1] The calibration curve was linear with an R2 value of 0.992, as is apparent from the linear regression curve fit shown in the spreadsheet "calibration" in the Excel workbook.
Calculation of virtual survival
Filling in the leftmost section of the spreadsheet "assay" allows the initial cell concentration in each well to be calculated in the next section. This quantity is known as C'(0). [1] It is calculated according to Brewster, such that C'(0) = 10^(Tt-y intercept/slope). [9] The next section, virtual survival, is simply the quotient of the C'(0) value of a well divided by the C'(0) value of the output controls of the same inoculum. Virtual survival values are plotted in Figure 5. Virtual survival is a measure of antimicrobial activity that relates the measured threshold times of the experimental wells to the threshold times of the calibration curve. For example, a virtual survival value of 1 x 10-3 corresponds to a threshold time delay equal to a relative cell dilution of 1 x 10-3 CFU/mL in the calibration curve in row G, as calculated using linear regression.
Calculation of virtual lethal doses
The next section of the spreadsheet "assay" transforms the virtual survival values to a logarithmic scale, then performs a linear regression to determine where the curve crosses the virtual survival thresholds of 0.5, 0.1, 0.01, and 0.001 for virtual lethal doses (vLD) of vLD50, vLD90, vLD99, and vLD99.9, respectively. Although these values are similar conceptually to lethal doses reported by traditional colony count assays, it should be noted that VCC threshold times are also delayed by lag times in addition to bactericidal killing. The formulas in this section of the spreadsheet must be painstakingly adjusted in order to perform the calculations correctly. For example, in order to calculate vLD99.9 for HNP1 against the standard inoculum of 5x1o5 CFU/mL, cell BT6 must be double-clicked to reveal the formula as shown in Figure 6. The green box must then be moved to cells BF6 and BG6, which bracket the desired log virtual survival value of -3. Then, the purple box must be adjusted to cells BF2 and BG2 to select the appropriate log(concentration) values for the formula. Once these adjustments have been made, pressing return yields the correct log(virtual survival) value in cell BT6, which is 1.09542. This procedure must be repeated for each cell in the range BQ4-BT8, except where the threshold log(virtual lethal dose) in cells BQ1-BT1 lies outside the range of log(virtual survival) values. In this case, not applicable (NA) is entered manually. The virtual lethal dose section in columns BW-CA is simply 10 to the exponent of the log(virtual lethal dose). These values are also shown in cells CS4-CV8 and Figure 7.
Calculation of virtual %kill
Columns CC-CO contain the virtual %kill section, which is calculated as 1-virtual survival*100. Again it should be noted that delays in threshold time are due not only to killing of cells, but also lag times. These values can be plotted if desired.
Anomalous growth curves
Three wells produced rare examples of anomalous growth curves, as shown in the spreadsheet, "Anomalous Growth Curves". First, the contamination control well H12 produced noisy data that included eight points above the threshold of 0.02. This level of noise is rarely seen in VCC experiments, and the threshold of 0.02 was initially chosen because it was above all noise generated in the initial VCC study. This degree of scatter may be caused by transient condensation on the lid of the 96-well plate. Second, well C2 produced an anomalous biphasic growth curve that produced a lower threshold time than expected based on the rest of the survival curve. The unusual shape of the curve can be readily detected by examining the plot in the "Lognormal All" tab; it is clearly not parallel to the other curves at approximately 200 minutes. This type of curve is attributable to persistent condensation on the lid of the 96-well plate, perhaps caused by an adhesive condensation nucleus such as a dust particle adhering to the lid. Both of these first two types of anomalies could potentially be averted by applying a small concentration of detergent to the lid at the start of the assay, which alleviated similar problems for Brewster. [9] Because the detergent might diffuse into the wells, and because of the rarity of these artifacts, this measure was not routinely employed in VCC experiments. Third, well B12 produced a single point of lower than expected optical density at time zero of the growth curve. Note the unusual jump between time zero and five minutes. This anomaly could possibly be caused by a bubble in the light path of the plate reader at time zero, which then moves to the meniscus or is popped by the five minute time point due to the shaking of the plate. Because the threshold time of this output control well is used in the VCC calculations in the spreadsheet "assay", the time zero result was deleted and the rest of the growth curve shifted over one cell to the left, such that the five minute tine point became time zero and so forth. Then the macro was run again to produce the new threshold time, which changed from 4.86 to 4.99 minutes. The vLD50 value for the 1x108 CFU/mL inoculum was the same at two decimal places after the recalculation. A summary of various technical difficulties and artifacts encountered in VCC assays is shown in Figure 8.
Replicate data
Replicate experiments against E. coli ATCC 25922 were conducted to more thoroughly explore the inoculum effect of HNP1. Six experiments were conducted, which differed only in some of the inocula used. In this section, the example experiment presented above will be referred to as Experiment 1. Experiment 2 was an exact repeat of Experiment 1. Experiment 3 replicated the highest three inocula of Experiment 1 but omitted the lowest two inocula. Experiment 4 was the same as Experiment 1 except the highest inoculum was 6.25x107 CFU/mL. This inoculum corresponded to applying the neat seed culture to the 96-well plate and did not require the concentration of cells by centrifugation. Experiment 5 was an identical repeat of Experiment 4. Experiment 6 replicated the highest four inocula of Experiment 4 but the 1250 CFU/mL inoculum was replaced by a dilution series of HNP1 with no cells added. This control confirmed that there was no significant turbidity caused by the interaction between HNP1 and the 2xMHB media, as had previously been seen with LL-37 and related peptides.[2] Figures 9-13 are the virtual survival plots for experiments 2 through 6, respectively. Figure 14 shows a composite of all six experiments, where each curve is the mean of between three and six experiments. It can be noted from Figure 14 that the 6.25x107 CFU/mL inoculum produced slightly greater virtual survival than the 1x108 CFU/mL inoculum. This result can be explained by residual defensin inhibitors such as salt and starch present when the seed culture is added neat to the 96-well plate, but removed when cells are centrifuged and brought up in phosphate buffer. However, it should be noted that the strong inoculum effect almost abrogating defensin activity occurred with both of these high inocula, indicating that the inoculum effect is mainly a property of the cells themselves, not defensin inhibitors in the media. Figure 15 shows virtual lethal doses plus or minus the standard error of the mean, where n once again varies between 3 and 6.
Discussion
A pronounced inoculum effect
Although vLD and virtual survival values were similar for the lowest two inocula, it is significant that no growth was observed at the four highest defensin concentrations and the inoculum of 1250 CFU/mL. It is noteworthy that survivors produced growth curves at all defensin concentrations at the standard inoculum of 5x105 CFU/mL, agreeing with all previous VCC studies of this strain. The inoculum of 1 x 107 CFU/mL showed a pronounced inoculum effect, and activity was almost completely abrogated at the inoculum of 1 x 108 CFU/mL. The extreme differences between the highest and lowest inocula can be readily seen by examining their growth curves in tabs "B" and "F" of the Excel file, also shown in Figure 16 and Figure 17. The mechanistic basis of the inoculum effect is unknown at this point, and further experimentation is necessary to determine whether it is similar to the one reported for beta lactams, which is the result of enzyme activity, or whether other processes are responsible. One possibility is that the higher concentration of cells makes available a much larger total surface area of membrane, resulting in a much lower effective defensin concentration at its site of activity. Another possibility is that resistance to defensins accompanies cell clumping and biofilm formation. Supporting this interpretation, precipitates were observed after the two hour incubation at the highest inocula. From these results it can be expected that the defensin HNP1 is less effective in vivo against high cell concentrations, acute infections, and possibly biofilms. Because of the similarity between the lowest three inocula, these results would tend to disfavor the interpretation of the previously published experiments[2] comparing traditional colony count results with VCC results side-by-side that would have attributed the difference to an inoculum effect. In the absence of such an effect, the simplest explanation for the decrease in apparent virtual survival compared to traditional colony count survival is that in addition to bactericidal killing, VCC also is sensitive to lag times after cells have been exposed to antimicrobial agents and after the activity of the agents has been abrogated by the addition of twice-concentrated Mueller Hinton Broth. During these lag times, cells may be recovering, repairing damaged membranes, and switching gene expression before entering exponential growth. The differences between virtual survival and traditional colony count survival previously reported correspond to lag times of approximately 60-90 minutes.
Paradoxical data points
Several of the data points in the E. coli dataset are paradoxical, most notably 16 μg/mL HNP1 at the 2.5x104 CFU/mL inoculum and 128 μg/mL HNP1 at the 5x105 CFU/mL inoculum of Experiment 4. At least one paradoxical data point has occurred in each dataset almost without exception throughout the history of VCC experiments testing a wide variety of peptides. The phenomenon was observed with E. coli, E. aerogenes, S. aureus, and B. cereus. Although the cause of paradoxical points is unknown, perhaps it is relevant that a decrease in HNP1 activity was observed in these experiments accompanied by cell clumping. It is possible that, in rare cases, cells that are ordinarily planktonic can form protective clumps that result in less activity and a paradoxical data point resulting from the threshold time of the growth curve in that well. Further experiments are needed to shed further light on this phenomenon, which provides a hint of a possible bacterial mechanism of resistance to antimicrobial peptides in vivo.
Isolated data points
Several of the data points in the E. coli dataset are isolated away from the rest of the virtual survival curve, separated by at least one well of apparent complete bactericidal killing. This phenomenon was observed with 16 and 32 μg/mL HNP1 at the 2.5x104 CFU/mL inoculum of Experiment 2 and 64 μg/mL HNP1 at the 1250 CFU/mL inoculum of Experiment 5. These points may be examples of paradoxical data, caused by the same phenomenon discussed above, or they may be an artifact of the way cells were added to the plate as droplets from above. This method can form aerosols, and it is possible that an aerosol droplet containing viable bacteria could adhere to the side of the well above the liquid during the two hour incubation, then be carried into the liquid upon addition of 2xMHB, or during the 12-hour incubation in the plate reader thereafter. This would allow the bacteria in the aerosol droplet to evade contact with HNP1 in the phosphate buffer. This possible cause of isolated data points can be averted by adding cells to the 96-well plate in a small volume beneath a larger volume of liquid containing the antimicrobial peptides being assayed.
Gram-positive strains
In addition, triplicate experiments were conducted against each of the gram-positive strains most commonly used in VCC assays, S. aureus ATCC 29213 and B. cereus ATCC 10876. Results with the Gram-positive strains were similar to E. coli, with a slight inoculum effect observed at low inocula and the standard inoculum, and a pronounced inoculum effect at high inocula. The presentation of these additional six VCC experiments is beyond the scope of this article. They will be published separately.
Safe and effective pipetting technique
VCC users are cautioned to transfer cells in a small volume such as 10 microliters beneath a larger volume such as 90 μL, similar to the QGK calibration curves shown above and the calibration curves reported in the initial VCC publication,[1] but unlike the experimental procedure used to test defensin activity in that same paper. The improved pipetting technique was described in 2011 in the study of the biosafety level 3 (BSL-3) pathogen B. anthracis.[11] The original method published in 2005 involved the transfer of 50 μL of cell suspensions to 50 μL of liquid, which generates froth, bubbles and turbidity that is incompatible with a turbidimetric method when cells are transferred directly to the bottoms of the wells beneath the phosphate buffer solutions. Avoiding this problem by adding cell suspensions as droplets from above can cause aerosols that result in cross-contamination.[25] Bioaerosols of hazardous bacteria can also pose safety risks that can be reduced by conducting experiments within a biosafety cabinet.
Additional information
Supplementary data
- Supplementary file 1 | 022220 VCC.xls (
Download) Excel file containing E. coli HNP1 Inoculum Effect dataset and VCC_Calculate macro
Acknowledgements
I acknowledge Dr. Robert I. Lehrer for conducting the initial experiments that led to the development of the VCC assay at the University of California at Los Angeles, and for assisting with its transfer to the University of Maryland Baltimore. I also acknowledge Dr. Wuyuan Lu for supporting VCC development and supplying antimicrobial peptides. I also thank Peprotech, Inc. for funding. Finally, I thank the three peer reviewers for their insightful comments.
Competing interests
The author has no competing interest.
Ethics statement
No animal or human research was conducted during the development of VCC.
References
- ↑ 1.0 1.1 1.2 1.3 1.4 1.5 1.6 1.7 Ericksen B, Wu Z, Lu W, Lehrer RI (2005). "Antibacterial Activity and Specificity of the Six Human α-Defensins". Antimicrob. Agents Chemother. 49 (1): 269–75. doi:10.1128/AAC.49.1.269-275.2005. PMID 15616305. PMC 538877. //www.ncbi.nlm.nih.gov/pmc/articles/PMC538877/.
- ↑ 2.0 2.1 2.2 2.3 2.4 2.5 Pazgier M, Ericksen B, Ling M, Toth EA, Shi J, Li X, Galliher-Beckley A, Lan L, Zou G, Zhan C, Yuan W, Pozharski E, Lu W (2013). "Structural and functional analysis of the pro-domain of human cathelicidin, LL-37.". Biochemistry 52 (9): 1547–58. doi:10.1021/bi301008r. PMID 23406372. PMC 3634326. //www.ncbi.nlm.nih.gov/pmc/articles/PMC3634326/.
- ↑ Hoffmann S, Walter S, Blume AK, Fuchs S, Schmidt C, Scholz A, Gerlach RG (2018). "High-Throughput Quantification of Bacterial-Cell Interactions Using Virtual Colony Counts". Front Cell Infect Microbiol 8 (43). doi:10.3389/fcimb.2018.00043. PMID 29497603. PMC 5818393. //www.ncbi.nlm.nih.gov/pmc/articles/PMC5818393/.
- ↑ Jenkins SG, Schuetz AN (2012). "Current concepts in laboratory testing to guide antimicrobial therapy". Mayo Clin Proc 87 (3): 290-308. doi:10.1016/j.mayocp.2012.01.007. PMID 22386185. PMC 3496983. //www.ncbi.nlm.nih.gov/pmc/articles/PMC3496983/.
- ↑ Jorgensen JH, Ferraro MJ (2009). "Antimicrobial susceptibility testing: a review of general principles and contemporary practices". Clin Infect Dis 49 (11): 1749-55. doi:10.1086/647952. PMID 19857164.
- ↑ Jeannot K, Plésiat P (2014). "Drug susceptibility testing by dilution methods". Methods Mol Biol 1149: 49-58. doi:10.1007/978-1-4939-0473-0_6. PMID 24818896.
- ↑ Breed RS, Dotterrer WD (1916). "The Number of Colonies Allowable on Satisfactory Agar Plates". J Bacteriol 1 (3): 321-31. doi:10.1128/jb.1.3.321-331.1916. PMID 16558698. PMC 378655. //www.ncbi.nlm.nih.gov/pmc/articles/PMC378655/.
- ↑ M07 Methods for Dilution Antimicrobial Susceptibility Tests for Bacteria That Grow Aerobically.. Clinical and Laboratory Standards Institute. 2018. https://clsi.org/media/1928/m07ed11_sample.pdf.
- ↑ 9.0 9.1 9.2 Brewster, JD. (2003). "A simple micro-growth assay for enumerating bacteria.". J Microbiol Methods 53 (1): 77–86. doi:10.1016/S0167-7012(02)00226-9. PMID 12609726.
- ↑ Heid CA, Stevens J, Livak KJ, Williams PM. (1996). "Real time quantitative PCR". Genome Res 6 (10): 986-94. doi:10.1101/gr.6.10.986. PMID 8908518.
- ↑ 11.0 11.1 11.2 Welkos S, Cote CK, Hahn U, Shastak O, Jedermann J, Bozue J, Jung G, Ruchala P, Pratikhya P, Tang T, Lehrer RI, Beyer W (2011). "Humanized theta-defensins (retrocyclins) enhance macrophage performance and protect mice from experimental anthrax infections.". Antimicrob. Agents Chemother. 55 (9): 4238–50. doi:10.1128/AAC.00267-11. PMID 21768520. PMC 3165295. //www.ncbi.nlm.nih.gov/pmc/articles/PMC3165295/.
- ↑ Xie C, Prahl A, Ericksen B, Wu Z, Zeng P, Li X, Lu WY, Lubkowski J, Lu W (2005). "Reconstruction of the conserved beta-bulge in mammalian defensins using D-amino acids.". J Biol Chem 280 (38): 32921–9. doi:10.1074/jbc.M503084200. PMID 15894545.
- ↑ Xie C, Zeng P, Ericksen B, Wu Z, Lu WY, Lu W (2005). "Effects of the terminal charges in human neutrophil alpha-defensin 2 on its bactericidal and membrane activity.". Peptides. 26 (12): 2377–83. doi:10.1016/j.peptides.2005.06.002. PMID 16009464.
- ↑ Wu Z, Li X, de Leeuw E, Ericksen B, Lu W (2005). "Why is the Arg5-Glu13 salt bridge conserved in mammalian alpha-defensins?". J Biol Chem 280 (52): 43039–47. doi:10.1074/jbc.M510562200. PMID 16246847.
- ↑ Wu Z, Li X, Ericksen B, de Leeuw E, Zou G, Zeng P, Xie C, Li C, Lubkowski J, Lu WY, Lu W (2007). "Impact of pro segments on the folding and function of human neutrophil alpha-defensins.". J Mol Biol 368 (2): 537–49. doi:10.1016/j.jmb.2007.02.040. PMID 17355880. PMC 2754399. //www.ncbi.nlm.nih.gov/pmc/articles/PMC2754399/.
- ↑ Zou G, de Leeuw E, Lubkowski J, Lu W (2008). "Molecular determinants for the interaction of human neutrophil alpha defensin 1 with its propeptide.". J Mol Biol 381 (5): 1281–91. doi:10.1016/j.jmb.2008.06.066. PMID 18616948. PMC 2754386. //www.ncbi.nlm.nih.gov/pmc/articles/PMC2754386/.
- ↑ Wei G, de Leeuw E, Pazgier M, Yuan W, Zou G, Wang J, Ericksen B, Lu WY, Lehrer RI, Lu W (2009). "Through the looking glass, mechanistic insights from enantiomeric human defensins.". J Biol Chem 284 (42): 29180–92. doi:10.1074/jbc.M109.018085. PMID 19640840. PMC 2781462. //www.ncbi.nlm.nih.gov/pmc/articles/PMC2781462/.
- ↑ Pazgier M, Wei G, Ericksen B, Jung G, Wu Z, de Leeuw E, Yuan W, Szmacinski H, Lu WY, Lubkowski J, Lehrer RI, Lu W (2012). "Sometimes it takes two to tango: contributions of dimerization to functions of human α-defensin HNP1 peptide.". J Biol Chem 287 (12): 8944–53. doi:10.1074/jbc.M111.332205. PMID 22270360. PMC 3308808. //www.ncbi.nlm.nih.gov/pmc/articles/PMC3308808/.
- ↑ Zhao L, Ericksen B, Wu X, Zhan C, Yuan W, Li X, Pazgier M, Lu W (2012). "Invariant gly residue is important for α-defensin folding, dimerization, and function: a case study of the human neutrophil α-defensin HNP1.". J Biol Chem 287 (23): 18900–12. doi:10.1074/jbc.M112.355255. PMID 22496447. PMC 3365925. //www.ncbi.nlm.nih.gov/pmc/articles/PMC3365925/.
- ↑ Wei G, Pazgier M, de Leeuw E, Rajabi M, Li J, Zou G, Jung G, Yuan W, Lu WY, Lehrer RI, Lu W (2010). "Trp-26 imparts functional versatility to human alpha-defensin HNP1.". J Biol Chem 285 (21): 16275–85. doi:10.1074/jbc.M110.102749. PMID 20220136. PMC 2871495. //www.ncbi.nlm.nih.gov/pmc/articles/PMC2871495/.
- ↑ 21.0 21.1 Zhao L, Tolbert WD, Ericksen B, Zhan C, Wu X, Yuan W, Li X, Pazgier M, Lu W (2013). "Single, Double and Quadruple Alanine Substitutions at Oligomeric Interfaces Identify Hydrophobicity as the Key Determinant of Human Neutrophil Alpha Defensin HNP1 Function.". PLOS ONE 8 (11): e78937. doi:10.1371/journal.pone.0078937. PMID 24236072. PMC 3827289. //www.ncbi.nlm.nih.gov/pmc/articles/PMC3827289/.
- ↑ Rajabi M, Ericksen B, Wu X, de Leeuw E, Zhao L, Pazgier M, Lu W (2012). "Functional determinants of human enteric α-defensin HD5: crucial role for hydrophobicity at dimer interface.". J Biol Chem 287 (26): 21615–27. doi:10.1074/jbc.M112.367995. PMID 22573326. PMC 3381126. //www.ncbi.nlm.nih.gov/pmc/articles/PMC3381126/.
- ↑ Brook I (1989). "Inoculum effect". Rev Infect Dis. 11 (3): 361-8. doi:10.1093/clinids/11.3.361. PMID 2664999.
- ↑ Schnolzer M, Alewood P, Jones A, Alewood D, Kent SB (1992). "In situ neutralization in Boc-chemistry solid phase peptide synthesis. Rapid, high yield assembly of difficult sequences.". Int J Pept Protein Res 40 (3-4): 180-193. doi:10.1111/j.1399-3011.1992.tb00291.x. PMID 1478777.
- ↑ Ericksen B (2014). "Safety, efficacy and utility of methods of transferring adhesive and cohesive Escherichia coli cells to microplates to avoid aerosols". F1000Res. 3: 267. doi:10.12688/f1000research.5659.2. PMID 25671086. PMC 4309163. //www.ncbi.nlm.nih.gov/pmc/articles/PMC4309163/.
