Preamble.
As a photography enthusiast I have struggled with printing on my old Epson Stylus Photo R360 inkjet printer since moving to Ubuntu linux. The default colour settings gave dark, colour shifted prints. I am using cheap paper, cheap ink and refillable cartridges, so I accept quality will not be perfect but I get far superior results printing from Windows XP in a VitualBox machine.
I picked up a Gretag-Macbeth (now X-Rite): i1pro spectrometer second hand and quickly set up my monitor using the DisplayCal software, but printers seem far more complex.
There are many guides to using the Argyllcms software on the internet and Graeme Gill’s help documentation is detailed, but everything I have read falls short on one major point. Without fail they all instruct the user to print the target without any icc or driver colour correction, but none of them tell you how.
When using Ubuntu 18.04.4LTS I noticed several bugs in Settings (gnome-control-center), notoably that the on / off button in Devices>Device Color Profiles does nothing. (Reported: launchpad), but this led to my biggest breakthrough with the comment by Till Kamppeter on the bug report. His post about
the option “-o cm-calibration=1”, printing the target (target.ps) in calibration mode to the default printer with default cups settings, bypassing gnome-colour-center device colour profiles gave me:
lp -o cm-calibration=1 target.ps
lp is the printer command from Apple’s Cups suite. I went further to ensure consistent prints and specified more printer options obtained from:
lpoptions -p printer_name -l
So I have been attempting to use Argyllcms on the command line to profile my printer paper.
Disclaimer : I am not in any way an expert. This is largely based on the PCODE and Argyllcms websites and the result of a lot of wasted time, paper and ink. I encourage anyone trying this to experiment on some plain paper first.
Short Answer.
mkdir /home/printer-icc-profiles/paper-name && cd /home/printer-icc-profiles/paper-name
mkdir calibrate precondition profile && cd calibrate
cp path-to/compatibleWithAdobeRGB1998.icc ../profilecompatibleWithAdobeRGB1998.icc
targen -d2 -s50 -e3 -f0 calibrate
printtarg -ii1 -p148.5x210 calibrate
lp -d R360-photographs -o PageSize=A5 -o MediaType=GlossyPhoto -o StpQuality=Best -o StpImageType=Photo -o StpColorCorrection=Uncorrected -o cm-calibration=1 calibrate.ps
chartread -H calibrate
printcal -p -i -A "Epson" -M "Stylus Photo R360" -D "calibration for ilford 250g glossy paper" -C “copyright holder” calibrate
cp calibrate.cal ../profile/calibrate.cal
cd ../precondition
targen -d2 -G -g16 -f208 precondition
printtarg -ii1 -p148.5x210 precondition
lp -d R360-photographs -o PageSize=A5 -o MediaType=GlossyPhoto -o StpQuality=Best -o StpImageType=Photo -o StpColorCorrection=Uncorrected -o cm-calibration=1 precondition.ps
chartread -H precondition
colprof -v -A"EPSON" -M"STYLUS PHOTO R360" -C"copyright holder" -D"Ilford 250g Glossy preconditioner" -qm -cmt -dpp -O precondition.icc precondition
cp precondition.icc ../profile/calibrate.cal
cd ../profile
targen -d2 -G -g32 -f882 -c precondition.icc profile
printtarg -ii1 -pA4 -K calibrate.cal profile
lp -d R360-photographs -o PageSize=A4 -o MediaType=GlossyPhoto -o StpQuality=Best -o StpImageType=Photo -o StpColorCorrection=Uncorrected -o cm-calibration=1 profile.ps
chartread -H profile
colprof -v -A"EPSON" -M"STYLUS PHOTO R360" -C"copyright holder" -D"aRGB-Ilford 250g Glossy paper-Driver:CUPS+Gutenprintv5.3.3, Best Quality, Photo, uncorrected." -qh -cmt -dpp -S "compatibleWithAdobeRGB1998.icc" -O uncalibrated_profile.icc profile
applycal calibrate.cal uncalibrated_profile.icc epsonR360_ilford250g_calibrated_290121.icc
profcheck -v2 profile.ti3 epsonR360_ilford250g_calibrated_290121.icc
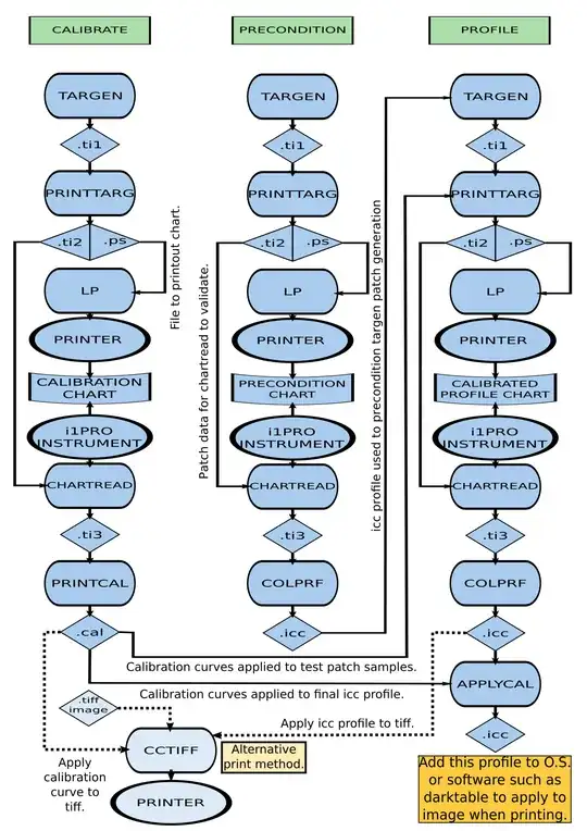
Workflow.

Long Answer.
I got decent results from a profile created with a single A4 preconditioning run, good enough for text and graphics on plain paper but in my case it was worthwhile going the whole hog and attempting a calibrated, preconditioned profile for printing photo’s on glossy paper. I settled on a method where I used:
- 1 A5 sheet of paper to calibrate
- 1 A5 sheet to precondition
- 2 A4 sheets to profile
I had already picked media type (glossy photo), quality (best) and image type (photo) settings in the CUPS+Gutenprintv5.3.3 driver through previous failed attempts to print and profile. These settings although incredibly slow seemed to avoid smearing, blotching, banding, puddling and generally messy prints apart from the colours.
Setup
I like to have a directory structure which sets everything out neatly enabling me to re-use parts of the work flow easily, so I create some directories as follows:

The .cal file produced in the calibration step and the .icc file produced in the preconditioning step are copied to the profile directory. I also copy the darktable version of adobeRGB from ~/.config/darktable/color/out over to the Profile directory as I export my images in compatibleWithAdobeRGB1998.icc and to work properly in all rendering intents the final profile created needs to have a source gamut. If outputting images to sRGB use that.
Calibrate
NB: In reality we can do calibrate and precondition at the same time as they are independent of each other and this saves on time waiting for the printed targets to dry.

targen -v -d2 -s50 -e3 -f0 calibrate
-v verbosity level
-d2 print rgb colour combination
-s50 steps in single channel axis (default is grey 50, colour 0)
-e3 white test patches (default 4)
-f0 itterative & addaptive patches to add (default to optimised far point spread)
calibrate base name for out file
printtarg -v -ii1 -p148.5x210 calibrate
-v verbosity level
-ii1 select i1pro instrument
-p148.5x210 custom (A5) paper size
calibrate base name for in / out file
lp -d R360-photographs -o PageSize=A5 -o MediaType=GlossyPhoto -o StpQuality=Best -o StpImageType=Photo -o StpColorCorrection=Uncorrected -o cm-calibration=1 calibrate.ps
-d R360-photographs select destination printer
-o PageSize=A5 paper size
-o MediaType=GlosyPhoto paper type
-o StpQuality=Best quality preset
-o StpImageType=Photo image type preset
-o StpColorCorrection=Uncorrected colour correction off in driver
-o cm-calibration=1 calibration mode printing
calibrate.ps target to print
YOU MUST LET THIS TARGET DRY, PREFERABLY FOR 24HRS BEFORE PROCEEDING
chartread -v -H calibrate
-v verbosity level
-H use high resolution spectrum mode
calibrate base name for (.ti2) file to be read by default instrument
printcal -v -p -i -A "Epson" -M "Stylus Photo R360" -D "calibration for ilford 250g glossy paper" -C “copyright holder” calibrate
-v verbosity level
-p plot graphs
-i set initial calibration
-A "Epson" manufacturer
-M "Stylus Photo R360" model
-D "calibration for ilford 250g glossy paper" description (this is auto added to icc profile description by applycal later)
-C "copyright holder" copyright
calibrate base name for in / out file
The result of all this is a file which is copied to the Profile directory and message:
Written calibration file 'epsonr360-calibrate.cal'
cp calibrate.cal ../profile/calibrate.cal
cd ../precondition
Then we move on to the precondition profile. In reality we can do calibrate and precondition at the same time as they are independent of each other and this saves on time waiting for the printed targets to dry.
Precondition

targen -v -d2 -G -g16 -f208 precondition
-v verbosity level
-d2 print rgb colour combination
-G good optimised points
-g16 16 grey patches
-f208 itterative & addaptive patches to add (default to optimised far point spread)
precondition base name for out file
printtarg -v -ii1 -p148.5x210 precondition
-v verbosity level
-ii1 select i1pro instrument
-p148.5x210 custom (A5) paper size
precondition base name for in / out file
lp -d R360-photographs -o PageSize=A5 -o MediaType=GlossyPhoto -o StpQuality=Best -o StpImageType=Photo -o StpColorCorrection=Uncorrected -o cm-calibration=1 precondition.ps
-d R360-photographs select destination printer
-o PageSize=A5 paper size
-o MediaType=GlossyPhoto paper type
-o StpQuality=Best quality preset
-o StpImageType=Photo image type preset
-o StpColorCorrection=Uncorrected colour correction off in driver
-o cm-calibration=1 calibration mode printing
precondition.ps target to print
YOU MUST LET THIS TARGET DRY, PREFERABLY FOR 24HRS BEFORE PROCEEDING
chartread -v -H precondition
-v verbosity level
-H use high resolution spectrum mode
base name for (.ti2) file to be read by default instrument
colprof -v -A"EPSON" -M"STYLUS PHOTO R360" -C"copyright holder" -D"Ilford 250g Glossy preconditioner" -qm -cmt -dpp -O precondition.icc precondition
-v verbose
-A"EPSON" manufacturer
-M"STYLUS PHOTO R360" model
-C"copyright holder" copyright
-D"lford 250g Glossy preconditioner" description (put important info at front -darktable shows head and tail if too long)
-qm quality low medium high ultra (very slow)
-cmt input viewing conditions monitor in typical work environment
-dpp output viewing conditions practical reflection print
-O precondition.icc output file name
precondition base name for in / out file
The result is a profile named precondition.icc that checks out as:
Profile check complete, peak err = 3.525718, avg err = 1.103403, RMS = 1.306283

cp precondition.icc ../profile/calibrate.cal
cd ../profile
So we move on to profile.
Profile

targen -v -d2 -G -g32 -f882 -c precondition.icc profile
-v verbosity level
-d2 print rgb colour combination
-G good optimised points
-g32 32 grey patches
-f882 iterative & adaptive patches to add (default to optimised far point spread)
-c precondition.icc preconditioning profile
profile base name for out file
I ran into a problem here. Using 32 grey patches had previously worked on some plain inkjet paper but here the processing took hours then eventually returned an error code and failed. Argylls documentation states "OFPS algorithm will fail or make slow progress if the preconditioning profile is poor, non smooth or has unusual behaviour. Choose another algorithm (ie -Q or -I) or a smoother, lower quality preconditioning profile”. So I tried creating a lower quality preconditioning profile but this was very slow and I quit it after a few minutes. Altering the -g value helps ie -g26 returns “White patches = 4,Black patches = 4,Compostie [sic] Grey steps = 26.There are 26 unique fixed points to add (32 total fixed points)” in 32 seconds with the medium quality profile but fails with the low quality.
-g29 took 16secs
-g26 took 32secs
-g25 took 183secs
Keeping -g32, altering the algorithm to -Q worked in 0.26secs for medium quality or low quality preconditioning profiles, -I worked in 1.7secs for a medium quality preconditioning profile or 2secs for a low quality profile. Having had success with the default algorithm in the past I decided to go with altering the grey patch vale to -g29 the closest value to 32 that worked reasonably.
targen -v -d2 -G -g29 -f882 -c precondition.icc profile
-v verbosity level
-d2 print rgb colour combination
-G good optimised points
-g29 29 grey patches
-f882 iterative & adaptive patches to add (default to optimised far point spread)
-c precondition.icc preconditioning profile
profile base name for out file
printtarg -v -ii1 -pA4 -K calibrate.cal profile
-v verbosity level
-ii1 select i1pro instrument
-pA4 paper size
-K calibrate.cal calibration file to apply
profile base name for in / out file
lp -d R360-photographs -o PageSize=A4 -o MediaType=GlossyPhoto -o StpQuality=Best -o StpImageType=Photo -o StpColorCorrection=Uncorrected -o cm-calibration=1 profile.ps
-d R360-photographs select destination printer
-o PageSize=A4paper size
-o MediaType=GlossyPhoto paper type
-o StpQuality=Best quality preset
-o StpImageType=Photo image type preset
-o StpColorCorrection=Uncorrected colour correction off in driver
-o cm-calibration=1 calibration mode printing
profile.ps target to print
YOU MUST LET THIS TARGET DRY, PREFERABLY FOR 24HRS BEFORE PROCEEDING
chartread -v -H profile
-v verbosity level
-H use high resolution spectrum mode
base name for (.ti2) file to be read by default instrument
At this point I received a lot of a lot of unexpected response (DeltaE 30) messages scanning page 1 but non on page 2. I was worried that my inks had run out or something but carried on.
colprof -v -A"EPSON" -M"STYLUS PHOTO R360" -C"copyright holder" -D"aRGB-Ilford 250g Glossy paper-Driver:CUPS+Gutenprintv5.3.3, Best Quality, Photo, uncorrected." -qh -cmt -dpp -S "compatibleWithAdobeRGB1998.icc" -O uncalibrated_profile.icc profile
-v verbosity level
-A"EPSON" manufacturer
-M"STYLUS PHOTO R360" model
-C"copyright holder" copyright
-D"aRGB-Ilford 250g Glossy paper-Driver:CUPS+Gutenprintv5.3.3, Best Quality, Photo, uncorrected." description (put important info at front -darktable shows head and tail if too long)
-qh quality low medium high ultra (very slow)
-cmt input viewing conditions monitor in typical work environment
-dpp output viewing conditions practical reflection print
-S"compatibleWithAdobeRGB1998.icc" source gamut
-O uncalibrated_profile.icc output file name
profile base name
So at this point we get an uncalibrated profile (that could be used to preconditon another profile on a later day) and the message:
Profile check complete, peak err = 3.994448, avg err = 0.965683, RMS = 1.116472

applycal calibrate.cal uncalibrated_profile.icc epsonR360_ilford250g_calibrated_290121.icc
calibrate.cal calibration file
uncalibrated_profile.icc uncalibrated input profile
output icc profile
profcheck -v2 profile.ti3 epsonR360_ilford250g_calibrated_290121.icc
-v2 verbosity level
profile.ti3 test data file
epsonR360_ilford250g_calibrated_290121.icc profile to be checked
Now we have a calibrated profile that seems to have a lot of errors:
Profile check complete, errors: max. = 32.786458, avg. = 14.043563, RMS = 16.093862

Colour experts will doubtless look at this and question the validity of the profile. Those TRC charts look odd, but as I said I am no expert. When I print with this profile in darktable it produces the best results I have managed so far on my Ubuntu Linux journey.
Some thoughts
Whilst experimenting with some Xerox 90gsm Inkjet paper I found merely pre-conditioning the second run of targen creates a tailored target that is (in my case) much lighter when printed and closer to the limits of the capabilities of printer, paper and driver.

Selecting the correct paper type has a big impact on the print quality you can achieve. With the driver set to “plain paper / best quality” the print quality was comparable to the “photo quality inkjet paper / high quality setting” and the colours the same after with a profile applied. However, printing an A5 Ubuntu test page took much longer (approx 1min 30secs as opposed to 45secs). Put the settings to “photo quality inkjet paper/ best quality and the time leaps up to 2mins 30secs but the print quality is far superior as more ink is applied in more passes of the print head. When you look at the profiles (I used “ICC Profile Info from Displaycal) there is a slightly larger gamut in the profile which you can achieve with the better quality paper settings.
Xerox 90gsm profiled with plain paper at best quality setting.
Xerox 90gsm profiled with photo quality inkjet paper at best quality setting.
Xerox 90gsm profiled with photo paper at best quality setting.
The following table is my very non-scientific interpretation of the results of different paper types on targets printed in the process of making the test profiles. It shows that you can’t keep upping the quality beyond what the paper can take. Eventually the excess ink will bleed together to make a muddy mess and the paper will buckle causing the print head to touch the paper and smear ink everywhere.
| Driver paper type |
Speed (min) |
Banding |
Smudges |
Peak err |
Av'ge err |
Gamut size |
| #1. Plain |
1 |
1 |
4 |
5.99 |
1.13 |
1 |
| #2. Bright White |
1 |
1 |
4 |
5.87 |
1.11 |
1 |
| #3. Matte |
2 |
3 |
2 |
5.97 |
0.99 |
3 |
| #4. Inkjet |
2 |
2 |
4 |
5.75 |
1.10 |
3 |
| #5. Photo Quality Inkjet |
2 |
3 |
3 |
6.16 |
1.04 |
2 |
| #6. Photo |
4.5 |
4 |
1 |
4.06 |
0.83 |
4 |
Banding, smudges & gamut size ranked by eye from 1 = worst to max = best.
Peak and average error reported by colprof.
I chose to continue the process with Photo Quality Inkjet Paper in this case because it seemed that although there were smudges, the pre-conditioned target would be lighter and the final profile would produce much lighter colours using less ink and creating fewer problems.
It is very important to allow the paper to dry properly, usually 24hrs, and also to control the ambient light. Trying to read chart the under various lighting conditions including morning sunlight heading straight into the room and under artificial lighting (a low energy light bulb – essentially a miniature fluorescent tube light wrapped up on itself), produced lots of errors. Overcast days seem to be the best. The smoothness of your scanning technique can make a difference too. Go too fast and you will get more errors, prompting you to rescan a line if they are bad enough, but going through to your profile if not. I was wondering about combining scans somehow and this one reason why I started playing about with preconditioning targets. In order to eliminate these errors it is possible to use “average” from the Argyllcms suite and several scans of the same chart, though I have not found a need for this.
Software used:
- Ubuntu 20.04.2 (Cups 2.3.1-9)
- Argyll 2.01
- Gutenprint 5.3.3-4
- Gnome color manager 3.36.0-1
The printer was automatically setup but I was never able to get profiles to work correctly (odd colour casts added) as my feeling was that "cm-calibration=1" did nothing.
I've been experimenting with TurboPrint and have had much more success with it (simpler to use profiles as a paper-type) and it's possible to print without colour-management "zedoIntent=none_0" which is needed for the 3 steps to profile. I found using your guide and turboprint, casts are removed and grey/black steps are more linear.
– regomodo Aug 16 '24 at 12:25#1 if your test charts are printing out smudged (too much ink) you need to use the "-l ilimit Total ink limit in %" argument for targen & colprof. I think it starts at 250 but for one paper i had to use 120 to not have ink runs.
#2 If you have a colormunki, limited/pricey ink, small/limited amounts of paper, try using the "-h Use hexagon patches for SS, double density for CM" argument for printtarg. It's a little tricky to scan the patches but use the usb cable-plug as a guide. The " -m" of printtarg can make better use of your paper too.
– regomodo Aug 16 '24 at 14:46