Maximum-Likelihood-Methode
Einleitung
Diese Seite zum Thema Maximum-Likelihood-Methode kann als Wiki2Reveal Folien angezeigt werden. Einzelne Abschnitte werden als Folien betrachtet und Änderungen an den Folien wirken sich sofort auf den Inhalt der Folien aus. Dabei werden die folgenden Teilaspekte im Detail behandelt:
- (1) Parameterschätzung im Kontext der Maximum-Likelihood-Methode,
- (2) Maximum-Likelihood-Methode bei diskreten und stetigen Verteilungen.
Zielsetzung
Diese Lernressource zu Maximum-Likelihood-Methode in der Wikiversity hat das Ziel, die Methode als Schätzverfahren für unbekannte Verteilungsparameter einer Verteilung kennen zu lernen.
Lernvoraussetzungen
Die Lernressource zum Thema Maximum-Likelihood-Methode hat die folgenden Lernvoraussetzungen, die zum Verständnis der nachfolgenden Ausführungen hilfreich bzw. notwendig sind.
- Grundkenntnisse im Umgang und Auswertung von statistischen Daten,
- Kenntnisse über Wahrscheinlichkeitskeitsverteilungen und den Verteilungsannahmen, die bei experimentellen Design begründet getroffen werden.
- Bedeutung der stochastischen Unabhängigkeit von identisch verteilten Zufallsgrößen für die
ML-Methode - Statistische Schätzverfahren
Die Maximum-Likelihood-Methode, kurz ML-Methode, auch Maximum-Likelihood-Schätzung (maximum likelihood engl. für größte Plausibilität, daher auch Methode der größten Plausibilität[1]), Methode der maximalen Mutmaßlichkeit,[2] Größte-Dichte-Methode oder Methode der größten Dichte bezeichnet in der Statistik ein parametrisches Schätzverfahren.
Passung des Verteilungsparameters zur Datenerhebung
Dabei wird – vereinfacht ausgedrückt – derjenige Parameter als Schätzung ausgewählt, gemäß dessen Verteilung die Realisierung der beobachteten Daten am plausibelsten erscheint.
Wahrscheinlichkeitsfunktion bei diskrete W-Verteilungen
Im Falle eines unbekannten Verteilungsparameters ordnet eine Wahrscheinlichkeitsfunktion
jeden Ergebnis aus dem Ergebnisraum die Wahrscheinlichkeit zu, dass als Ergebnis des Zufallsexperiments auftritt.
Wahrscheinlichkeitsfunktion bei einer unfairen Münze
Ein Münzwurf mit einer unfairen Münze und den Münzseiten 0 oder 1, hat folgenden Wahrscheinlickeitsfunktion.
Wahrscheinlichkeitsfunktion bei einer unfairen Münze
Bei der Likelihood-Funktion hält man das Ergebnis fest betrachtet zu einem beobachteten Ausgang die Wahrscheinlichkeit bei dem unterschiedlichen Verteilungsparameter . Dadurch entsteht die folgende Likelihood-Funktion für verschiedene Parameter :
Bemerkung - Ergebnis kein Argument der Likelihood-Funktion
Dabei betrachtet man bei festen Ergebnis aus dem Ergebnisraum die Veränderung der Wahrscheinlichkeit in Abhängigkeit von dem Verteilungsparmeter . Im Beispiel des Münzwurfes mit einer unfairen Münze ist für die Likelihood-Funktion wie folgt definiert:
Für ergibt sich dann die Likelihood-Funktion:
Aufgabe - Likelihood-Funktion - Binomialverteilung
Geben Sie für die Binomialverteilung mit und (3 Treffer) die Likelihood-Funktion an.
Vewendung von Wahrscheinlichkeitsfunktionen
Für einen bestimmten Wert des Parameters entspricht die Likelihood-Funktion (Wahrscheinlichkeitsfunktion) der Wahrscheinlichkeit, das Ergebnis zu beobachten. Als Maximum-Likelihood-Schätzung wird entsprechend dasjenige bezeichnet, für das die Likelihood-Funktion maximal wird.
ML-Methode bei stetige Wahrscheinlichkeitsverteilungen
Im Falle stetiger Verteilungen gilt eine analoge Definition, nur wird die Wahrscheinlichkeitsfunktion in dieser Situation durch die zugehörige Dichtefunktion ersetzt. Allgemein lassen sich Maximum-Likelihood-Methoden für beliebige statistische Modelle definieren, solange die entsprechende Verteilungsklasse eine dominierte Verteilungsklasse ist.
Motivation
Wenn man statistische Untersuchungen durchführt, untersucht man im diskreten Fall eine Stichprobe mit einer bestimmten Anzahl von Objekten einer Grundgesamtheit. Da die Untersuchung der gesamten Grundgesamtheit in den meisten Fällen hinsichtlich der Kosten und des Aufwandes unmöglich ist, muss man sich auf die Untersuchung von Experimenten beschränken.
Beispiel - Behandlung mit einem Medikament
Z.B. bei Patienten wird untersucht, ob die Behandlung mit einem Medikament erfolgreich war.
Versuchsergebnisse bei unbekanntem Verteilungsparameter
Dass eine Behandlung mit einem Medikament erfolgreich mit der Wahrscheinlichkeit war, ist das Experiment, wobei die Wahrscheinlichkeit als Beispiel für einen Verteilungsparameter unbekannt ist.
Versuchsergebnisse approximieren unbekannte Wahrscheinlichkeiten
Wie bei einer verbogenen Münze und dem Gesetz der großen Zahlen geben die Versuche mit der verbogenen Münz nur näherungsweise die tatsächliche unbekannte Wahrscheinlichkeit für die Münzseite 1 wieder. Durch die -fache stochastisch unabhängige Versuchswiederholung des Münzwurfes ergibt sich eine Stichprobe, bei der die relative Häufigkeit z.B. Informationen über die tatsächliche Wahrscheinlichkeit von Kopf oder Zahl gibt.
Verteilungsannahme für ein Experiment
Bei einem Experiment wird in der Regel eine Verteilungsannahme getroffen, die inhaltlich begründet ist. Bei der Lebensdauer von Atomen beim radioaktiven Zerfall würde man eine Exponentialverteilung annehmen, wobei der Verteilungsparameter unbekannt ist.
Wichtige Verteilungsparameter
Wichtig statistische Kenngrößen eine Verteilungsannahme sind in der Regel unbekannt. Dazu gehören z. B. der Erwartungswert oder die Standardabweichung bzw. Varianz. Da man diese statistische Kenngrößen jedoch als Entscheidungsgrundlage benötigt, muss man die unbekannten Kennwerte der Wahrscheinlichkeitsverteilung anhand der bekannten Stichprobe schätzen.
Anwendungsgebiet der Maximum-Likelihood-Methode
Die Maximum-Likelihood-Methode wird nun in Situationen benutzt, in denen die Elemente der Grundgesamtheit als Realisierung eines Zufallsexperiments interpretiert werden können, das von einem unbekannten Parameter abhängt, bis auf diesen aber eindeutig bestimmt und bekannt ist. Entsprechend hängen die interessanten statistische Kenngrößen ausschließlich von diesem unbekannten Parameter ab, lassen sich also als Funktion von ihm darstellen. Als Maximum-Likelihood-Schätzer wird nun derjenige Parameter bezeichnet, der die Wahrscheinlichkeit, die Stichprobe zu erhalten, maximiert.
Vergleich zu anderen Schätzmethoden
Die Maximum-Likelihood-Methode ist aufgrund ihrer Vorteile gegenüber anderen Schätzverfahren (beispielsweise die Methode der kleinsten Quadrate und die Momentenmethode) das wichtigste Prinzip zur Gewinnung von Schätzfunktionen für die Parameter einer Verteilung.
Eine heuristische Herleitung
Es wird nun folgendes Beispiel betrachtet: Es gibt eine Urne mit einer großen Anzahl von Kugeln, die entweder schwarz oder rot sind. Da die Untersuchung aller Kugeln praktisch unmöglich erscheint, wird eine Stichprobe von zehn Kugeln (etwa mit Zurücklegen) gezogen. In dieser Stichprobe seien nun eine rote und neun schwarze Kugeln. Ausgehend von dieser einen Stichprobe soll nun die wahre Wahrscheinlichkeit, eine rote Kugel in der Gesamtpopulation (Urne) zu ziehen, geschätzt werden.

Wahrscheinlichkeit für das Stichprobenergebnis
Die Maximum-Likelihood-Methode versucht diese Schätzung nun so zu erstellen, dass das Auftreten unserer Stichprobe damit am wahrscheinlichsten wird. Dazu könnte man ausprobieren, bei welchem Schätzwert die Wahrscheinlichkeit für unser Stichprobenergebnis maximal wird.
Binomialverteilung - Trefferwahrscheinlichkeit 0,2
Probiert man beispielsweise als Schätzwert für die Wahrscheinlichkeit einer roten Kugel, so kann man mit Hilfe der Binomialverteilung die Wahrscheinlichkeit des beobachteten Ergebnisses (genau eine rote Kugel) berechnen: das Ergebnis ist .
Binomialverteilung - Trefferwahrscheinlichkeit 0,1
Probiert man es mit als Schätzwert für , berechnet also für die Wahrscheinlichkeit, dass genau eine rote Kugel gezogen wird, ist das Ergebnis .
Vergleich der Wahrscheinlichkeiten
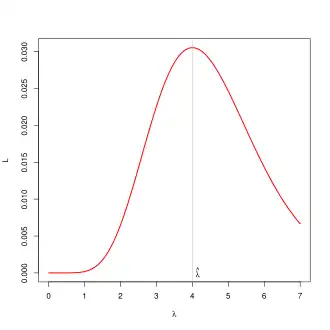
Mit für ist die Wahrscheinlichkeit, dass das beobachtete Ergebnis (genau eine rote Kugel) in der Stichprobe durch eine Populationswahrscheinlichkeit für rote Kugeln von verursacht wurde, somit größer als bei . Damit wäre nach der Maximum-Likelihood-Methode ein besserer Schätzwert für den Anteil roter Kugeln in der Grundgesamtheit. Es erweist sich, dass für (siehe rote Linie für in der Grafik) die Wahrscheinlichkeit des beobachteten Ergebnisses am größten ist. Deshalb ist die Maximum-Likelihood-Schätzung von .
Allgemeines Resultat
Man kann zeigen, dass sich allgemein bei roten Kugeln in der Stichprobe als Maximum-Likelihood-Schätzung von ergibt. Dies bedeutet, dass die relative Häufigkeit der Treffer/Behandlungserfolge nach der ML-Schätzung der beste Schätzer für die unbekannte Wahrscheinlichkeit ist.
Definition - Maximum-Likihood-Methode
Bei der Maximum-Likelihood-Methode wird von einer Zufallsvariablen ausgegangen, deren Dichte- bzw. Wahrscheinlichkeitsfunktion von einem unbekannten Parameter abhängt. Liegt eine einfache Zufallsstichprobe mit Realisierungen von unabhängig und identisch verteilten Zufallsvariablen vor, so lässt sich die gemeinsame Dichtefunktion bzw. Wahrscheinlichkeitsfunktion wie folgt faktorisieren:
- .
Statt nun für einen festen Parameter die Dichte für beliebige Werte auszuwerten, kann umgekehrt für beobachtete und somit feste Realisierungen die gemeinsame Dichte als Funktion von interpretiert werden. Dies führt zur Likelihood-Funktion
- .
Die Likelihood-Funktion ist algebraisch identisch zur gemeinsamen Dichte .[3] Wird diese Funktion in Abhängigkeit von maximiert[4]
- ,
so erhält man die Maximum-Likelihood-Schätzung für den unbekannten Parameter . Es wird also der Wert von gesucht, bei dem die Stichprobenwerte die größte Dichte- bzw. Wahrscheinlichkeitsfunktion haben. Es ist naheliegend, einen Parameterwert als umso plausibler anzusehen je höher die Likelihood. Der Maximum-Likelihood-Schätzer ist in diesem Sinne der plausibelste Parameterwert für die Realisierungen der Zufallsvariablen . Ist differenzierbar, so kann das Maximum bestimmt werden, indem man die erste Ableitung nach bildet und diese dann Null setzt. Da dieses bei Dichtefunktionen mit komplizierten Exponentenausdrücken sehr aufwändig werden kann, wird häufig die logarithmierte Likelihood-Funktion bzw. logarithmische Likelihood-Funktion (kurz: Log-Likelihood-Funktion) verwendet, da sie auf Grund der Monotonie des Logarithmus ihr Maximum an derselben Stelle wie die nichtlogarithmierte Dichtefunktion besitzt, jedoch einfacher zu berechnen ist:
- ,
wobei die individuellen Beiträge zur Log-Likelihood-Funktion sind.
Nicht unabhängig verteilte Zufallsvariablen
Bei nicht unabhängig verteilten Zufallsvariablen (wie z. B. in Longitudinalstudien) faktorisiert die Likelihood-Funktion nur, falls unabhängige Blöcke von Zufallsvariablen vorliegen. In den jeweiligen Blöcken sind die (bedingten) Korrelationsfunktionen zu schätzen. Beispielsweise gilt für einen Zufallsvektor normalverteilter Zufallsvariablen :
wobei ein Vektor (bedingter) Erwartungswerte und die Korrelationsmatrix ist, welche beide zu schätzen sind.[5] Da die Zahl der Parameter von gleich ist und somit quadratisch in steigt, kann es hilfreich sein, eine parametrische Form für anzunehmen.
Beispiele
Diskrete Verteilung, kontinuierlicher Parameterraum
Die Anzahl der Anrufe bei zwei Telefonisten in einer Stunde in einem Call-Center kann mit einer Poisson-Verteilung
- und
modelliert werden. Beim ersten Telefonisten gehen drei und beim zweiten fünf Anrufe pro Stunde unabhängig voneinander ein. Die Likelihood-Funktion für den unbekannten Parameter ergibt sich als

Setzt man die Werte in die Wahrscheinlichkeitsfunktion
ein, so folgt
- .
Die erste Ableitung der Likelihood-Funktion ergibt sich zu
und die Nullstellen sind offenbar und . Nur für hat die Likelihood-Funktion ein Maximum und dies ist der Maximum-Likelihood-Schätzwert.
Im allgemeinen Fall, mit Telefonisten, die jeweils Anrufe pro Stunde erhalten, ergibt sich die Likelihood-Funktion als
und die Log-Likelihood-Funktion als
Die Ableitung nach ergibt
und nach Umformen ergibt sich der Maximum-Likelihood-Schätzer als
und die zugehörige Schätzfunktion als
Diskrete Verteilung, endlicher Parameterraum
Eine Urne enthält Kugeln, die entweder rot oder schwarz sind. Die genaue Anzahl der roten Kugeln ist nicht bekannt. Nacheinander werden Kugeln gezogen und jeweils wieder zurück in die Urne gelegt. Beobachtet werden (erste Kugel ist rot), (zweite Kugel ist rot), (dritte Kugel ist schwarz) und (vierte Kugel ist rot).
Gesucht ist nun die nach dem Maximum-Likelihood-Prinzip plausibelste Zusammensetzung der Kugeln in der Urne.
In jedem Zug ist die Wahrscheinlichkeit, eine rote Kugel zu ziehen, gleich . Wegen der Unabhängigkeit der Ziehungen ist die Wahrscheinlichkeit des beobachteten Ergebnisses und damit die zugehörige Likelihood-Funktion in Abhängigkeit vom unbekannten Parameter gegeben durch
Es ergeben sich folgende Funktionswerte:
| 0 | 0,002 | 0,012 | 0,033 | 0,063 | 0,092 | 0,105 | 0,084 | 0 |
Daraus ergibt sich, dass die Likelihood-Funktion maximal ist für . Damit ist der plausibelste Parameterwert für die Realisierung drei roter Kugeln bei vier Ziehungen und somit der Schätzwert nach der Maximum-Likelihood-Methode.
Stetige Verteilung, kontinuierlicher Parameterraum
Seien Realisierungen einer Zufallsstichprobe einer Normalverteilung mit unbekanntem Erwartungswert und unbekannter Varianz . Die Dichtefunktion für jede einzelne Realisierung ist dann gegeben durch
- .
Dann ist
- .
die Likelihood-Funktion von . Als Log-Likelihood-Funktion (auch logarithmische Plausibilitätsfunktion genannt) ergibt sich
- .
Bildet man die partiellen Ableitungen von nach und (bildet man also die Score-Funktionen) und setzt man beide Ausdrücke gleich null, dann erhält man die beiden Likelihood-Gleichungen
und
- .
Löst man nun nach und dann erhält man die beiden Maximum-Likelihood-Schätzungen
und
- .
Geht man von den Zufallsvariablen und nicht von ihren Realisierungen aus, erhält man den Stichprobenmittelwert
und die Stichprobenvarianz
als Maximum-Likelihood-Schätzer.
Tatsächlich hat die Funktion an dieser Stelle ihr Maximum (siehe Schätzung der Varianz der Grundgesamtheit).
Für den Erwartungswert von ergibt sich
- ,
das heißt, der Maximum-Likelihood-Schätzer ist erwartungstreu für den unbekannten Parameter .
Man kann zeigen, dass für den Erwartungswert von
gilt (siehe unbekannter Erwartungswert). Der Maximum-Likelihood-Schätzer für die unbekannte skalare Störgrößenvarianz ist also nicht erwartungstreu. Allerdings kann man zeigen, dass der Maximum-Likelihood-Schätzer asymptotisch erwartungstreu für ist.
Historische Entwicklung
Die Maximum-Likelihood-Methode geht auf Ronald Aylmer Fisher zurück, der sie zunächst in relativer Unkenntnis von Vorarbeiten durch Gauß in Arbeiten von 1912, 1921 und schließlich 1922 unter dem später bekannten Namen entwickelte. Die Hauptergebnisse wurden auch bereits 1908 von Francis Ysidro Edgeworth hergeleitet.[6][7]
Maximum-Likelihood-Schätzung
Als Maximum-Likelihood-Schätzung, kurz MLS bezeichnet man in der Statistik eine Parameterschätzung, die nach der Maximum-Likelihood-Methode berechnet wurde. In der englischen Fachliteratur ist die Abkürzung MLE (für maximum likelihood estimation oder maximum likelihood estimator) dafür sehr verbreitet. Eine Schätzung, bei der Vorwissen in Form einer A-priori-Wahrscheinlichkeit einfließt, wird Maximum-a-posteriori-Schätzung (kurz MAP) genannt.
Eigenschaften von Maximum-Likelihood-Schätzern
Die besondere Qualität von Maximum-Likelihood-Schätzern äußert sich darin, dass sie in der Regel die effizienteste Methode zur Schätzung bestimmter Parameter darstellt.
Existenz
Unter bestimmten Regularitätsbedingungen lässt sich beweisen, dass Maximum-Likelihood-Schätzer existieren, was aufgrund ihrer impliziten Definition als eindeutiger Maximalstelle einer nicht näher bestimmten Wahrscheinlichkeitsfunktion nicht offensichtlich ist. Die für diesen Beweis benötigten Voraussetzungen bestehen im Prinzip ausschließlich aus Annahmen zur Vertauschbarkeit von Integration und Differentiation, was in den meisten betrachteten Modellen erfüllt ist.
Asymptotische Normalität
Wenn Maximum-Likelihood-Schätzer existieren und gewisse Regularitätsbedingungen erfüllt sind, dann sind sie asymptotisch normalverteilt.[8] Formal gesprochen sei der Maximum-Likelihood-Schätzer für einen Parameter und erwartete Fisher-Information. Dann gilt unter bestimmten Annahmen
bzw.
- .
Allgemeine Tests

Die Konvergenz der Maximum-Likelihood-Schätzfunktion gegen eine Normalverteilung erlaubt die Ableitung allgemeiner Tests zur Prüfung von Modellen und Koeffizienten:
- Likelihood-Quotienten-Test,
- Wald-Test und
- Score-Test oder Lagrange-Multiplikator-Test (LM-Test).
Die Grafik rechts zeigt die Arbeitsweise der Tests auf: Der Likelihood-Quotienten-Test vergleicht die Werte der Likelihood-Funktionen miteinander, der Wald-Test prüft den Abstand zwischen dem geschätzten Parameter und dem vorgegebenen Parameter und der Score-Test, ob die Ableitung der Likelihood-Funktion Null ist.
Da diese Tests nur asymptotisch gültig sind, gibt es für „kleine“ Stichprobenumfänge oft Tests mit besseren Optimalitätseigenschaften.
Likelihood-Quotienten-Test
Im Likelihood-Quotienten-Test wird geprüft, ob sich zwei hierarchisch geschachtelte Modelle (englisch nested models) signifikant voneinander unterscheiden. Ist ein Parametervektor, sind zwei Parameterräume ( reduziertes Modell, volles Modell) sowie die Likelihood-Funktion, dann gilt unter der Nullhypothese ( vs. )
- .
Eine Ablehnung der Nullhypothese bedeutet, dass das „volle Modell“ (das Modell unter der Alternativhypothese) eine signifikant bessere Erklärung liefert als das „reduzierte Modell“ (das Modell unter der Nullhypothese bzw. Nullmodell) .
Wald-Test
Während der Likelihood-Quotienten-Test Modelle vergleicht, zielt der Wald-Test auf einzelne Koeffizienten (univariat) oder Koeffizientengruppen (multivariat). Asymptotisch und unter der Nullhypothese folgt
- .
D.h. die Wald-Teststatistik ist unter o. g. Voraussetzungen standardnormalverteilt. Hierbei bezeichnet die Fisher-Information.
Akaike-Informationskriterium
Die Maximum-Likelihood-Methode ist auch eng mit dem Akaike-Informationskriterium (AIC) verknüpft. Hirotsugu Akaike zeigte, dass das Maximum der Likelihood-Funktion ein verzerrter Schätzer für die Kullback-Leibler-Divergenz, der Abstand zwischen dem wahren Modell und dem Maximum-Likelihood-Modell, ist. Je größer der Wert der Likelihood-Funktion ist, desto näher liegt das Modell am wahren Modell, gewählt wird das Modell, das den geringsten AIC-Wert aufweist. Die asymptotische erwartungstreue ist gerade die Anzahl der zu schätzenden Parameter. Mit dem Akaike-Informationskriterium kann man, im Gegensatz zum Likelihood-Quotienten-, Wald- und Score-Test, auch nichtgeschachtelte ML-Modelle vergleichen.
Anpassungsgüte
Die Anpassungsgüte kann mithilfe der Pseudo-Bestimmtheitsmaße beurteilt werden.
Nachteile der Methode
Die wünschenswerten Eigenschaften des Maximum-Likelihood-Ansatzes beruhen auf der entscheidenden Annahme über den datenerzeugenden Prozess, das heißt auf der unterstellten Dichtefunktion der untersuchten Zufallsvariable. Der Nachteil der Maximum-Likelihood-Methode besteht darin, dass eine konkrete Annahme über die gesamte Verteilung der Zufallsvariable getroffen werden muss. Wenn diese jedoch verletzt ist, kann es sein, dass die Maximum-Likelihood-Schätzer inkonsistent sind.
Nur in einigen Fällen ist es unerheblich, ob die Zufallsvariable tatsächlich der unterstellten Verteilung gehorcht, allerdings gilt dies nicht im Allgemeinen. Per Maximum-Likelihood gewonnene Schätzer, die konsistent sind, auch wenn die zu Grunde gelegte Verteilungsannahme verletzt wird, sind sogenannte Pseudo-Maximum-Likelihood-Schätzer.
Maximum-Likelihood-Schätzer können Effizienzprobleme und systematische Fehler in kleinen Stichproben aufweisen.
Sind die Daten nicht zufällig, kann man mit anderen Methoden oft bessere Parameter ermitteln. Das kann beispielsweise bei Quasi-Monte-Carlo-Analysen eine Rolle spielen, oder wenn die Daten bereits gemittelt sind.
Erweiterungen
Die empirische Likelihood erlaubt es den Nachteil einer zwingenden Verteilungsannahme zu beseitigen und eine nichtparametrische Maximum-Likelihood-Methode zu definieren.
Anwendungsbeispiel: Maximum-Likelihood in der molekularen Phylogenie
Das Maximum-Likelihood-Kriterium gilt als eine der Standardmethoden zur Berechnung von phylogenetischen Bäumen, um Verwandtschaftsbeziehungen zwischen Organismen – meist anhand von DNA- oder Proteinsequenzen – zu erforschen. Als explizite Methode ermöglicht Maximum-Likelihood die Anwendung verschiedener Evolutionsmodelle, die in Form von Substitutionsmatrizen in die Stammbaumberechnungen einfließen. Entweder werden empirische Modelle verwendet (Proteinsequenzen) oder die Wahrscheinlichkeiten für Punktmutationen zwischen den verschiedenen Nukleotiden werden anhand des Datensatzes geschätzt und hinsichtlich des Likelihood-Wertes () optimiert (DNA-Sequenzen). Allgemein gilt ML als die zuverlässigste und am wenigsten Artefakt-anfällige Methode unter den phylogenetischen Baumkonstruktionsmethoden. Dies erfordert jedoch ein sorgfältiges Taxon-„Sampling“ und meist ein komplexes Evolutionsmodell.
Siehe auch
Literatur
- Schwarze, Jochen: Grundlagen der Statistik – Band 2: Wahrscheinlichkeitsrechnung und induktive Statistik, 6. Auflage, Berlin; Herne: Verlag Neue Wirtschaftsbriefe, 1997
- Blobel, Volker und Lohrmann, Erich: Statistische und numerische Methoden der Datenanalyse. Teubner Studienbücher, Stuttgart; Leipzig 1998, ISBN 978-3-519-03243-4, [ ] (Vorlage:Cite book/URL [abgerufen am -10-]).Vorlage:Cite book/URL
Einzelnachweise
- ↑ Alice Zheng, Amanda Casari: Merkmalskonstruktion für Machine Learning: Prinzipien und Techniken der Datenaufbereitung
- ↑ Der Deutsche Normenausschuß hat in einem Rundschreiben 1954 den schwerfälligen Begriff „Methode der maximalen Mutmaßlichkeit im Gauß-Fisherschen Sinne“ vorgeschlagen
- ↑ George G. Judge, R. Carter Hill, W. Griffiths, Helmut Lütkepohl, T. C. Lee. Introduction to the Theory and Practice of Econometrics. 2. Auflage. John Wiley & Sons, New York / Chichester / Brisbane / Toronto / Singapore 1988, ISBN 0-471-62414-4, S. 64.
- ↑ Leonhard Held und Daniel Sabanés Bové: Applied Statistical Inference: Likelihood and Bayes. Springer Heidelberg New York Dordrecht London (2014). ISBN 978-3-642-37886-7, S. 14.
- ↑ Barnett, A. G., Dobson, A. J. (2018). An Introduction to Generalized Linear Models. USA: CRC Press.
- ↑ R. A. Fisher: An absolute criterion for fitting frequency curves. In: Messenger of Math. Nr. 41, S. 155, 1912. JSTOR:2246266 (online)
- ↑ John Aldrich: R. A. Fisher and the Making of Maximum Likelihood 1912–1922. In: Statistical Science. Band 12, Nr. 3, S. 162–176, 1997, doi:10.1214/ss/1030037906, JSTOR:2246367.
- ↑ Mark Schervish: Theory of Statistics. Springer, New York 1995, ISBN 978-1-4612-8708-7. Kapitel 7.3.5
Siehe auch
Seiteninformation
Diese Lernresource können Sie als Wiki2Reveal-Foliensatz darstellen.
Wiki2Reveal
Dieser Wiki2Reveal Foliensatz wurde für den Lerneinheit Kurs:Statistik für Anwender' erstellt der Link für die Wiki2Reveal-Folien wurde mit dem Wiki2Reveal-Linkgenerator erstellt.
- Die Seite wurde als Dokumententyp PanDocElectron-SLIDE erstellt.
- Link zur Quelle in Wikiversity: https://de.wikiversity.org/wiki/Maximum-Likelihood-Methode
- siehe auch weitere Informationen zu Wiki2Reveal und unter Wiki2Reveal-Linkgenerator.
Wikipedia2Wikiversity
Diese Seite wurde auf Basis der folgenden Wikipedia-Quelle erstellt: